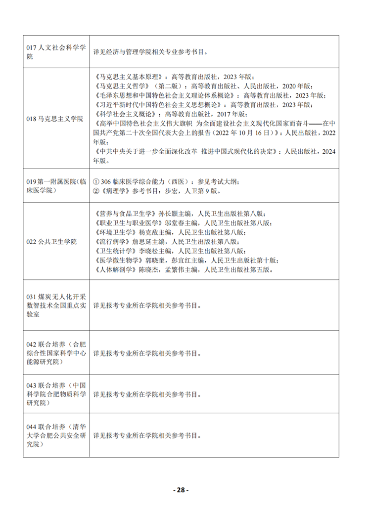
安徽理工大学2026年硕士研究生招生专业目录(含暂定招生计划、联系方式及参考书目)































353卫生综合考试大纲见附件1。
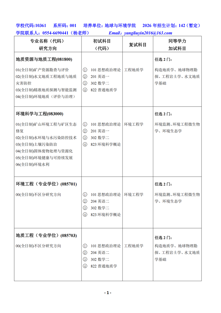
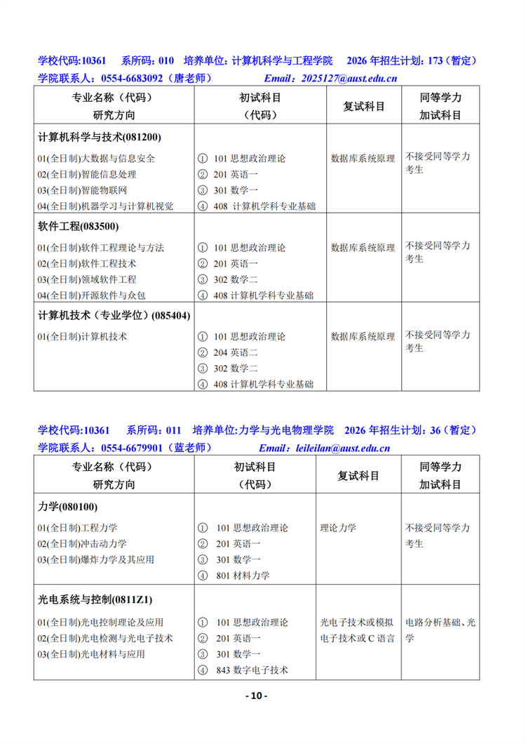
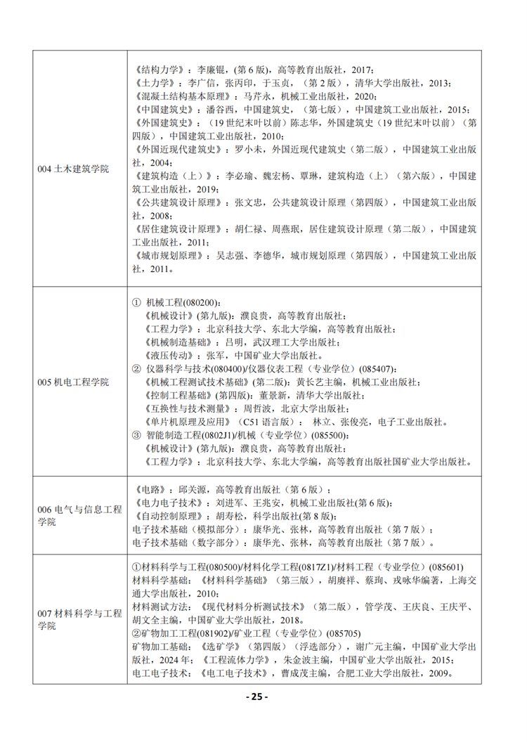
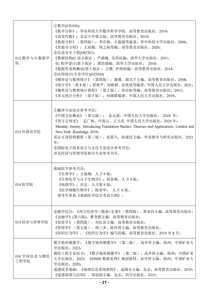
安徽理工大学2026年硕士研究生招生各专业暂定招生计划见附件2。
666基础医学综合大纲:https://yxy.aust.edu.cn/info/1044/7512.htm
附件1:安徽理工大学自命题科目卫生综合(353)考试大纲(请点击下载)
附件2:安徽理工大学2026年硕士研究生招生各专业暂定招生计划(请点击下载)
免责声明:
① 凡本站注明“稿件来源:中国教育在线”的所有文字、图片和音视频稿件,版权均属本网所有,任何媒体、网站或个人未经本网协议授权不得转载、链接、转贴或以其他方式复制发表。已经本站协议授权的媒体、网站,在下载使用时必须注明“稿件来源:中国教育在线”,违者本站将依法追究责任。
② 本站注明稿件来源为其他媒体的文/图等稿件均为转载稿,本站转载出于非商业性的教育和科研之目的,并不意味着赞同其观点或证实其内容的真实性。如转载稿涉及版权等问题,请作者在两周内速来电或来函联系。




中国教育在线
