皖西学院在2025年安徽省教学成果奖评选中斩获佳绩
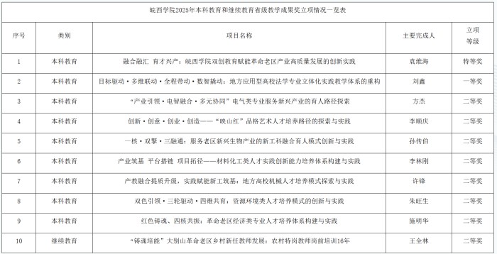
近日,安徽省教育厅公布2025年安徽省教学成果奖评选结果,皖西学院获特等奖1项、一等奖1项、二等奖8项,彰显了学校在深化教育教学改革、推进应用型人才培养方面的显著成效。

学校围绕地方特色产业,联合区域龙头企业建立产科教协同体,以双创教育改革为突破口,深化产教融合、科教融汇,提出“双色引领”双创教育价值理念,重塑“三创融合”双创教育模式,建立校地企“五维协同”双创教育机制,推动学生服务地方能力与创新创业能力跃升,双创教育赋能大别山革命老区产业高质量发展的创新实践获省级教学成果特等奖,这是学校连续四届荣获特等奖。同时,学校服务大别山革命老区乡村新任教师发展,开展农村特岗教师岗前培训16年的突出成效获继续教育教学成果二等奖,首次荣获继续教育领域省级教学成果奖。
学校将深入推广优秀教学成果的先进理念与实践经验,持续深化教育教学改革,推动成果转化与应用,进一步提升应用型人才培养质量,为大别山革命老区高质量发展贡献更多智慧与力量。(文/李国辉)
免责声明:
① 凡本站注明“稿件来源:教育在线”的所有文字、图片和音视频稿件,版权均属本网所有,任何媒体、网站或个人未经本网协议授权不得转载、链接、转贴或以其他方式复制发表。已经本站协议授权的媒体、网站,在下载使用时必须注明“稿件来源:教育在线”,违者本站将依法追究责任。
② 本站注明稿件来源为其他媒体的文/图等稿件均为转载稿,本站转载出于非商业性的教育和科研之目的,并不意味着赞同其观点或证实其内容的真实性。如转载稿涉及版权等问题,请作者在两周内速来电或来函联系。




教育在线
