我校“苏州市‘银铃智慧赋能教育’工作案例”获教育部“智慧助老”优质工作案例
2023-04-17 来源:教育在线
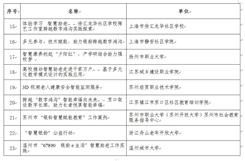
日前,教育部职业教育与成人教育司发布《关于公布“智慧助老”优质工作案例、教育培训项目及课程资源第二批推介名单的公告》。本次确定的59个“智慧助老”优质工作案例将在全国老年教育资源共享和公共服务平台展示,我校报送的“苏州市‘银铃智慧赋能教育’工作案例”位列其中。

本次我校成功获评“智慧助老”优质工作案例,是教育部职业教育与成人教育主管部门对苏州市优质教育资源助力老年教育的肯定。我校将继续积极开展银铃智慧赋能教育的探索和研究,努力将职业教育优质资源服务社会,助力老年教育,解决老年人日常生活中的实际困难。



