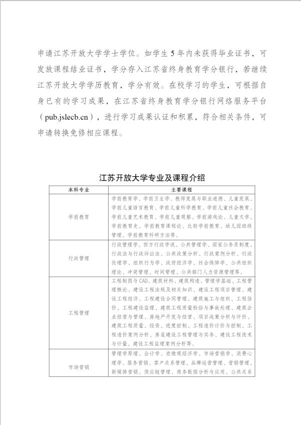
江苏常州开放大学(溧阳分校)2023年春季招生简章
2023-04-20 来源:教育在线
江苏常州开放大学(溧阳分校)2023年春季招生简章

















2023-04-20 来源:教育在线
江苏常州开放大学(溧阳分校)2023年春季招生简章

















(一)由于考试政策等各方面情况的不断调整与变化,本网站所提供的考试信息仅供参考,请以权威部门公布的正式信息为准。
(二)本网站在文章内容出处标注为其他平台的稿件均为转载稿,免费转载出于非商业性学习目的,归原作者所有。如您对内容、版权等问题存在异议请与本站联系,我们会及时进行处理解决。


