您现在的位置:首页 - 国家开放大学院校库 - 江苏 - 盐城 - 响水开放大学 - 学校新闻

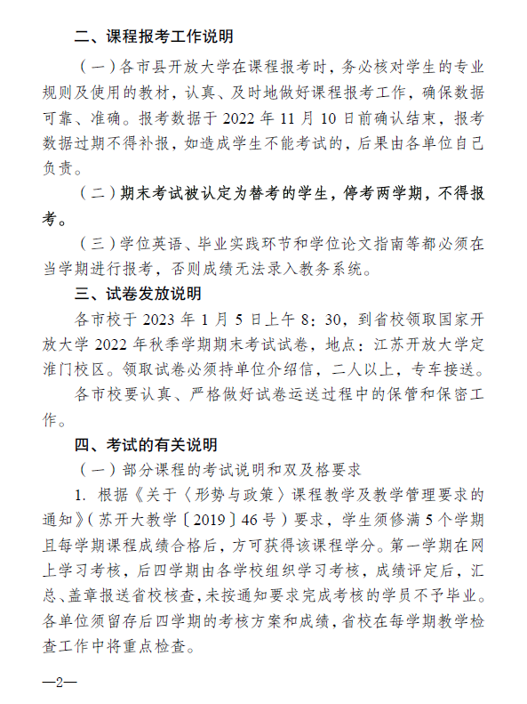
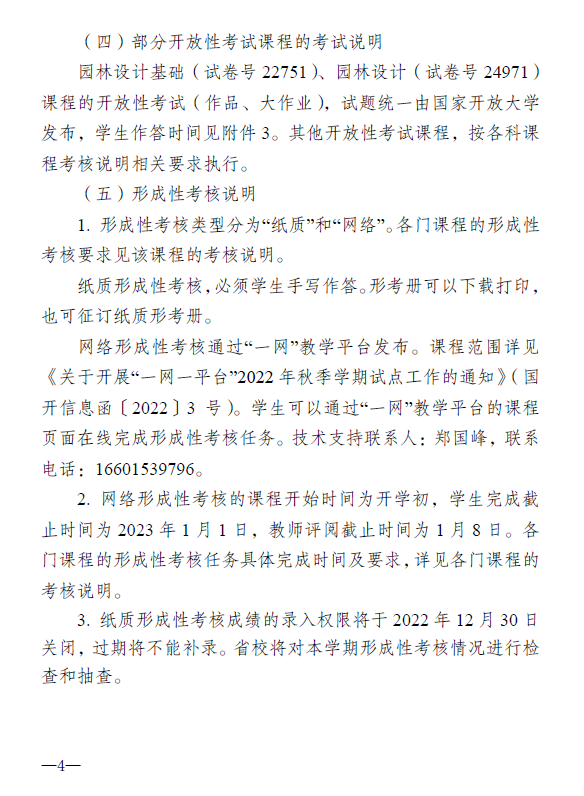
关于2022年秋季学期国家开放大学开放教育期末考试安排的通知

2023-04-18 来源:教育在线

- 声明 -

(一)由于考试政策等各方面情况的不断调整与变化,本网站所提供的考试信息仅供参考,请以权威部门公布的正式信息为准。

(二)本网站在文章内容来源出处标注为其他平台的稿件均为转载稿,免费转载出于非商业性学习目的,版权归原作者所有。如您对内容、版权等问题存在异议请与本站联系,我们会及时进行处理解决。"

热门话题
备考指导