漳平开放大学的学费多少钱?
2023-10-19 来源:教育在线
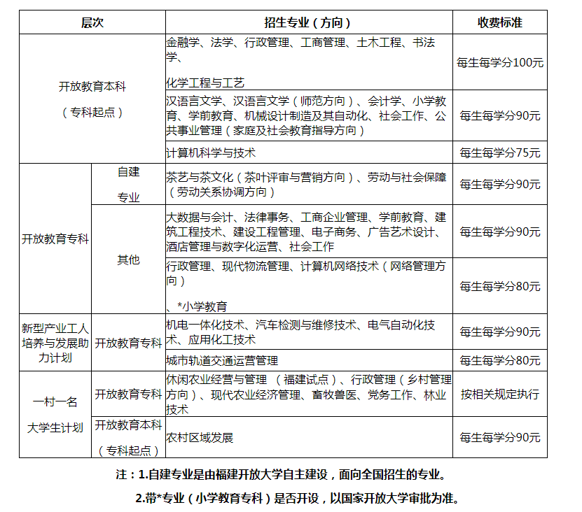
国开学费是根据学分和考生所选的专业来决定的,不同的专业其所需的学分不同,对应的学费也会不同,而且国开学费也是会根据当地经济水平、消费水平来决定的。那么漳平开放大学的学费多少钱呢?

漳平开放大学的学费多少钱?

除此以外:国家开放大学的学费按照学分收取,具体的收费标准考生可以登录院校官网查看。
国家开放大学费用需要去哪里交?
报考国家开放大学考生可以在报考省份的学习中心进行缴费。国家开放大学有两种收费形式,一种是按学分,一种是按年交,开放大学的学制2.5年,如果学费按年收取的,那么最后半年是不需要缴纳学费的,也就只是收取两年的费用,如果是按照学分,那么一个专业大概70-80学分,学生根据学分的费用进行缴费。
国开的报名流程?
选择专业和学历层次:国开考生需要确定国开考生希望报考的专业和学历层次,包括本科和专科。国开考生可以在国开国开官方网站上查找相关信息,了解各个专业的招生计划和要求。
准备材料:根据国开国开的要求,国开考生需要准备报名所需的材料,通常包括身份证复印件、学历证书复印件、照片、报名费等。请务必查阅官方网站或联系当地国开分部获取详细的报名材料清单。
网上报名:国开国开通常提供网上报名服务。国开考生可以访问国开国开官方网站,在规定的报名时间内在线提交报名信息和材料。在报名时,请确保填写准确的个人信息和联系方式。
缴纳报名费:报名时,国开考生需要按照规定的方式缴纳报名费。报名费金额和缴费方式可能因不同的学历层次和地域而有所不同,具体信息请查阅官方网站或联系国开分部。
确认报名信息:在线提交报名后,国开考生需要确认国开考生的报名信息是否准确。请保留好报名确认信息,作为将来查询和参加考试的凭据。
录取和注册:国开免试入学,国开考生将被录取并需要按照国开国开的要求完成注册手续,包括交纳学费和办理学籍等。

·国家开放大学