宁夏彭阳开放大学2018年秋季开放教育招生简章
2023-10-24 来源:教育在线
相约电大,成就梦想。
优质教育,多元模式,开放办学,一流服务。
学习支持数字化,轻松便捷读电大
宁夏彭阳开放大学2018年秋季开放教育招生简章
国家开放大学是教育部直属的,以现代信息技术为支撑,办学网络覆盖全国城乡,面向成人开展远程开放教育的新型高等学校。国家开放大学利用覆盖全国城乡的办学网络,与政府有关部门、行业、企业、社区等合作,以卫星、电视、互联网和移动终端等为主要载体,开展内容丰富的学历继续教育和形式多样的非学历继续教育,不断满足广大社会成员的需要,实现人人皆学、时时能学、处处可学。截至2018年春季,国家开放大学已累计招生1000余万人,累计毕业学生600余万人,其中本科毕业生200余万人,专科毕业生400余万人。
国家开放大学(宁夏分部)宁夏广播电视大学是经教育部批准、隶属自治区人民政府管理的宁夏唯一一所成人高等学校,也是国家开放大学批准举办开放教育的省级电大之一。自2000年以来,全区已有10万余名学员注册参加开放教育本、专科学习,已毕业6万余人。国家开放大学(宁夏分部)宁夏广播电视大学开放教育2018年秋季继续招生。

开设专业
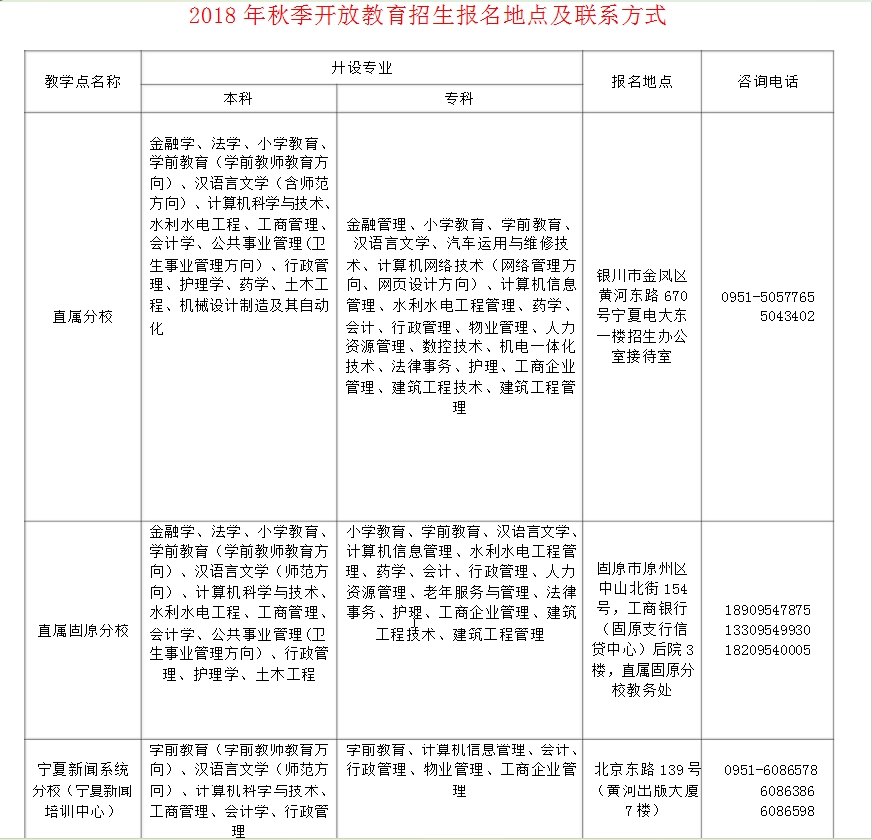
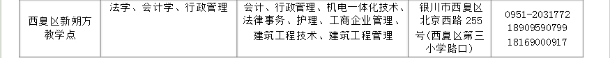
2018年秋季国家开放大学(宁夏分部)宁夏广播电视大学开设开放教育专业56个,其中本科(专科起点)专业16个(含教育部“一村一名大学生计划”试点本科专业1个),专科专业40个(含教育部“一村一名大学生计划”试点专科专业7个,国家开放大学“新型产业工人培养和发展助力计划”试点专科专业10个)。各教学点(学习中心)具体开设专业详见《2018年秋季开放教育招生报名地点及联系方式》。
招生对象
〔本科〕招收具有国民教育系列相同或相近专业高等专科(含专科)以上学历者。其中,本科护理学专业招生对象仅限于护理学专科毕业、持有护士执业资格证书的在职在岗卫生技术人员。本科药学专业招生对象仅限于在职卫生、医药行业技术人员。
〔专科〕招收普通高中、职业高中、技工学校和中等专业学校毕业生。护理学专科专业招生对象仅限于中等专业学校毕业、专业对口并持有护士执业资格证书的在职在岗卫生技术人员。药学专科专业招生对象仅限于在职卫生、医药行业技术人员。
〔“一村一名大学生计划”〕专科招收具有普通高中、职业高中、技工学校和中等专业学校毕业的农村青年。
〔“新型产业工人培养和发展助力计划”〕专科招收具有普通高中、职业高中、技工学校和中等专业学校及以上层次毕业证书的学习者。
报名时间
2018年07月10日—2018年09月10日。
报名手续
持本人身份证、毕业证原件及两证复印件(复印在1张A4纸上,一式两份)、1寸免冠彩色照片3张到就近所在的地市县电大报名。同时,缴纳第一学期学费,本科1700元(含1600元课程学分费、100元考试费),专科1500元(含1400元课程学分费、100元考试费),教材费按教材实际价格另行收取。
报读护理学专业的学生还须持有相关执业资格证书原件和在岗工作证明原件。报读药学专业的学生还须持有本单位在岗工作证明原件。
入学形式
报名者不需参加全国成人高等教育统一招生考试,只参加由全区各市、县电大组织的入学水平测试(有关测试问题请咨询报名点)。
测试时间
2018年09月07日下午2:00—4:00
收费标准
所收费用包括课程学分费、考试费、教材费。
●课程学分费:按学期缴纳,分5个学期缴纳完毕。
〔本科〕收费5680元(最低取得71学分可毕业,每学分80元)。
〔专科〕收费5320元(最低取得76学分可毕业,每学分70元)。
〔教育部“一村一名大学生计划”〕专科收费3800元(最低取得76学分
可毕业,每学分50元)。
〔“新型产业工人培养和发展助力计划”〕专科收费按专科专业收费标准
执行,5320元(最低取得76学分可毕业,每学分70元)。
●考试费:每门次25元。
●教材费:按教材实际价格另收。
课程设置与考试
本、专科各专业开设的主干必修课程(占全部课程60%以上)由国家开放
大学统一开设,执行统一教学大纲、统一教材、统一考试和统一评分标准;其
他非主干必修课程由国家开放大学(宁夏分部)宁夏广播电视大学组织教学
与考试。学生须参加在线或面授学习,参加形成性考试和终结性考试。本科各
专业开设的英语、计算机应用基础两门课程由教育部统一组织考试。
学习形式
国家开放大学致力于实现有支持的开放式学习,探索以学习者为中心,基于网络自主学习、远程学习支持服务与面授辅导相结合的新型学习模式。以需求为导向,以能力培养为核心,改革教学内容和课程体系,与行业企业合作,科学、灵活、有针对性地开设国家开放大学特色专业。
改进教学方法,为学习者提供集多媒体资源、教学交互、学习评价和学习支持服务于一体的海量、优质网络课程。通过遍布全区的学习中心提供面授辅导和参加小组学习,学生可以通过登录国家开放大学远程教学平台随时点播和下载网上教学资源,也可以利用网上直播,通过高清、快速的双向视频系统等网络交互手段促进师生实时交流,为学习者提供随时随地的远程学习支持服务。推进以终结性考试为主向形成性考核为主的多元评价模式转变。
奖学金及优秀毕业生制度
国家开放大学对品学兼优的开放教育学员实施奖学金和优秀毕业生奖励制度,奖学金和优秀毕业生奖励由国家开放大学专项拨款,奖励标准为每人1000元。
毕业及颁证
实行学分制。学籍自注册入学起八年内有效。根据教育部有关要求,二年制专科、专科起点本科专业最短学习年限均为两年半。2018年秋季各专业入学的学生,取得规定的最低毕业总学分,思想品德经鉴定符合要求,准予毕业,颁发国家开放大学毕业证书。本科(专科起点)学生符合条件的可按规定申请国家开放大学学位。
本、专科毕业证书可在教育部学历证书查询网站——中国高等教育学生信息网(www.chsi.com.cn)查询。
学历优势
电大文凭权威,国家认可,国际认可,费用少于任何其他同类学校。


请到正规教学点报名,谨防上当受骗!
招生咨询电话:0951-5044924
招生监督电话:0951-2135102 5054646
通讯地址:宁夏银川市金凤区黄河东路670号
邮政编码:750002
学校网址:www.nxtvu.edu.cn
开放大学:知识改变命运,电大助你成功。
大学殿堂,天地课堂,学以致用,建功自强。












·国家开放大学