2025-07-11来源: 教育在线
福建开放大学是一所汇聚优质教育资源、以现代信息技术为支撑、以“互联网+”为特征、面向社会成员提供学历继续教育和非学历教育、服务全民终身学习的新型高等学校。学校前身是1979年1月创办的福建广播电视大学,2020年12月正式更名为福建开放大学。学校实行体系办学,除省校外,下设8个设区市和60个县(市、区)开放大学、学院、学习中心,形成遍布全省城乡的远程教育办学体系和办学网络。学校秉持“自强弘毅、励学敦行”的校训精神,贯彻“为了一切学习者,一切为了学习者”的办学理念,先后开设教育学、管理学、文学、法学、理学、工学等学科专业,累计培养了50多万名“留得住、用得上、干得好”的应用型高等专门人才。
福建开放大学2025年秋季开放教育面向全省招生,现将有关招生事宜通告如下:
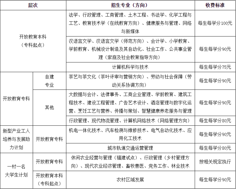
一、招生专业及收费标准

注:1.自建专业是由福建开放大学自主建设,面向全国招生的专业。
2.具体专业开设情况向当地开放大学(学院、学习中心)咨询。
二、招生对象
本科:具有国民教育系列相同或相近专业高等专科以上(含专科)学历者。
专科:普通高中、职业高中、技工学校和中等专业学校毕业生或具有同等学力人员。
单科课程注册:年满16周岁,具备远程教育学习能力的学习者可报名参加单科课程注册学习(按规定收取学习费用)。
三、学习方式
学校实行线上线下相结合的混合式教学模式,学生需参与线上和线下学习,按要求完成并通过课程的考核。学生通过手机或电脑登录学习网,查看包含网络课程在内的各类网上教学资源,参加直播课,在学习论坛中与教师和同学交流互动;线下学校组织了讨论式、案例式、项目式等形式多样的面授辅导、小组学习、实践活动。
学校采取多种措施,打造“1+X”(1本学历证书+多本技能证书)书证融通平台,支持学生参加各类职业技能培训,为学生取得“X”证书创造必要条件,促进学生学历、技能双提升。
四、毕业及颁证
实行学分制。学生学籍自注册入学起八年内有效,专科起点本科专业、专科专业最低修业年限均为两年半。符合毕业要求的,准予毕业并颁发国家开放大学毕业证书。本科学生符合条件的可按规定申请国家开放大学学士学位。学校将根据学生需要提供学位英语和学位论文指导服务。毕业证书、学位证书均可在教育部学历查询网站——中国高等教育学生信息网(www.chsi.com.cn)查询。
五、报名方式与日期
1.申请学习者持本人身份证、前置学历毕业证书或学历证明材料,到当地开放大学(学院、学习中心)办理报名手续。
2.报名截止时间:2025年9月24日(暂定),招生计划报满即止。
3.校址:福州市晋安区桂山路109号。
4.联系方式:招生办公室咨询电话:0591-87837764,招生监督电话:0591-87813816,邮箱:zsb fjou.edu.cn。
六、优惠项目:农民工“求学圆梦行动”
实行计划控制,符合条件并按要求完成学业的学历提升学员,最高可申请学费补助3000元。名额有限,先报先得。
七、费用事项
1.申请学习者报名时需要交纳报名考试费40元、注册建档费200元和入学后所报专业第一学期选课注册学分费。
2.学费按所选课程学分每学期收取,严格按照物价部门核定的标准执行,学费直接缴存至学校财务账户。最低毕业总学分:专科79分,本科73分。
3.教材费按实由学员自理。
八、全省各开放大学(学院、学习中心)报名咨询电话


注:各“学院”“学习中心”开头均略写“福建开放大学”,名称以省校批复为准。
福建开放大学网址:https://www.fjou.edu.cn/
福建开放大学招生在线:https://zs.fjou.edu.cn/
福建开放大学招生微信公众号:福建开放大学招生办