招生简章
浙江
创办日期:1998年
主办内容:成人高考、非学历教育
单位属性:公办
主管单位:杭州职业技术大学
电话:0571-56700105 0571-56700093 0571-56700102
网址:https://jjy.hzvtc.edu.cn/
邮箱:暂无信息
地址:杭州钱塘高教园区学源街68号
院校概况
学校系杭州市人民政府主办的全日制普通公办高等职业院校,前身是杭州机械、化工、纺织、丝绸、轻工、西湖电子等六所学校合并而成的杭州职工大学,2002年正式建立。2010年获省示范性高职院校,2015年获国家骨干高职院校,2019年获国家优质高职院校和国家“双高计划”高水平学校(B档)建设单位,2024年国家“双高计划”高水平学校终期绩效评价获“优秀”等级。2023、2024连续两年获全省综合考核先进单位。2025年6月教育部批复同意以杭州职业技术学院为基础设立杭州职业技术大学。学校坚持“立足杭州市、服务浙江省、助力长三角”的办学定位,建有首批国家级市域产教联合体,形成以电梯工程技术、服装设计与工艺两大国家“双高”专业群为引领的“2+3+X”高水平专业体系。学校连续三届获国家级教学成果奖一等奖4项;近五年,立项国家和省部级科研项目84项,获省部级科研成果奖4项,实现科技成果转化成交额7200余万元,综合办学实力位居全国前列。

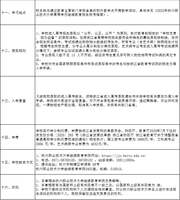
杭州职业技术大学2025年高等学历继续教育招生章程

2025-08-05来源: 教育在线

杭州职业技术大学2025年高等学历继续教育招生章程

杭州职业技术大学2025年高等学历继续教育招生章程