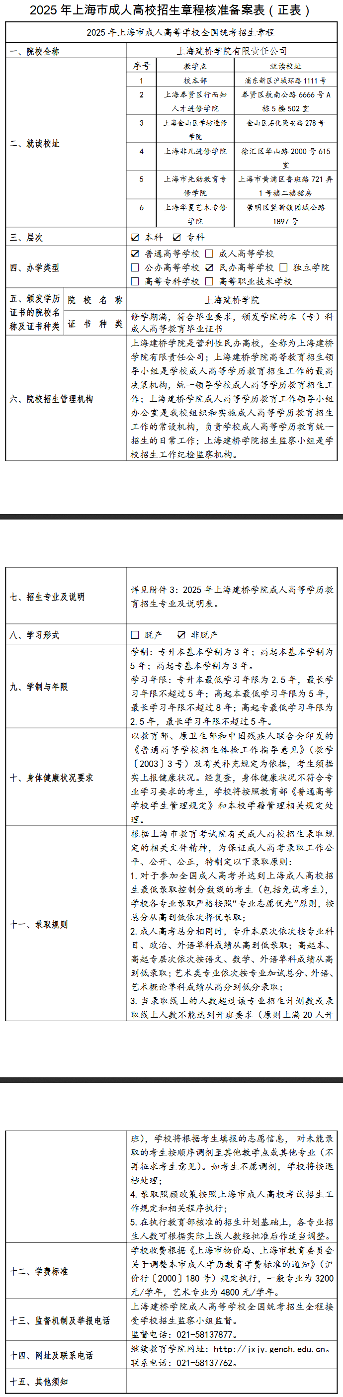
招生简章
上海
创办日期:2000年
主办内容:成人高考
单位属性:民办
主管单位:上海建桥学院
电话:021-58137762
网址:https://jxjy.gench.edu.cn/
邮箱:暂无信息
地址:浦东新区沪城环路1111号学生事务中心206室
院校概况
上海建桥学院位于中国(上海)自由贸易试验区临港新片区,是一所以本科教育为主,培养生产、技术、服务和管理第一线高素质应用型人才的全日制民办高校。学校自2000年创办以来,累计已向社会输送7万多名应用型技术人才。2002年经上海市教育委员会批准举办成人专科学历教育,是上海民办高校中最早举办成人高等教育的高校。2007年被批准举办成人本科学历教育,成为当时唯一举办成人本科的上海民办高校。上海建桥学院位于中国(上海)自由贸易试验区临港新片区,是一所以本科教育为主,培养生产、技术、服务和管理第一线高素质应用型人才的全日制民办高校。学校自2000年创办以来,累计已向社会输送7万多名应用型人才。2002年经上海市教育委员会批准,举办成人专科学历教育,是上海民办高校中最早举办成人高等教育的高校。2007年被批准举办成人本科学历教育,成为当时唯一举办成人本科的上海民办高校。学校继续教育依托学校优质教育资源,立足临港,秉持终身教育理念。以上海市“双元制”职工继续教育高校试点基地(培育)为平台,深化内涵建设和职业技能“双提升”的目标及学历、技能“双证书”的任务,优化专业设置,创新人才培养体系,实现课证融通,强化职业技能培训,加强数字化学习资源建设,增设AI通识应用技术课程,夯实高水平应用型技术人才培养基石,加强高等学历继续教育供给能力,助力青年成长成才,实现全面发展。

2025年上海建桥学院成人高等学历继续教育招生章程

2025-08-29来源: 教育在线

2025年上海建桥学院成人高等学历继续教育招生章程