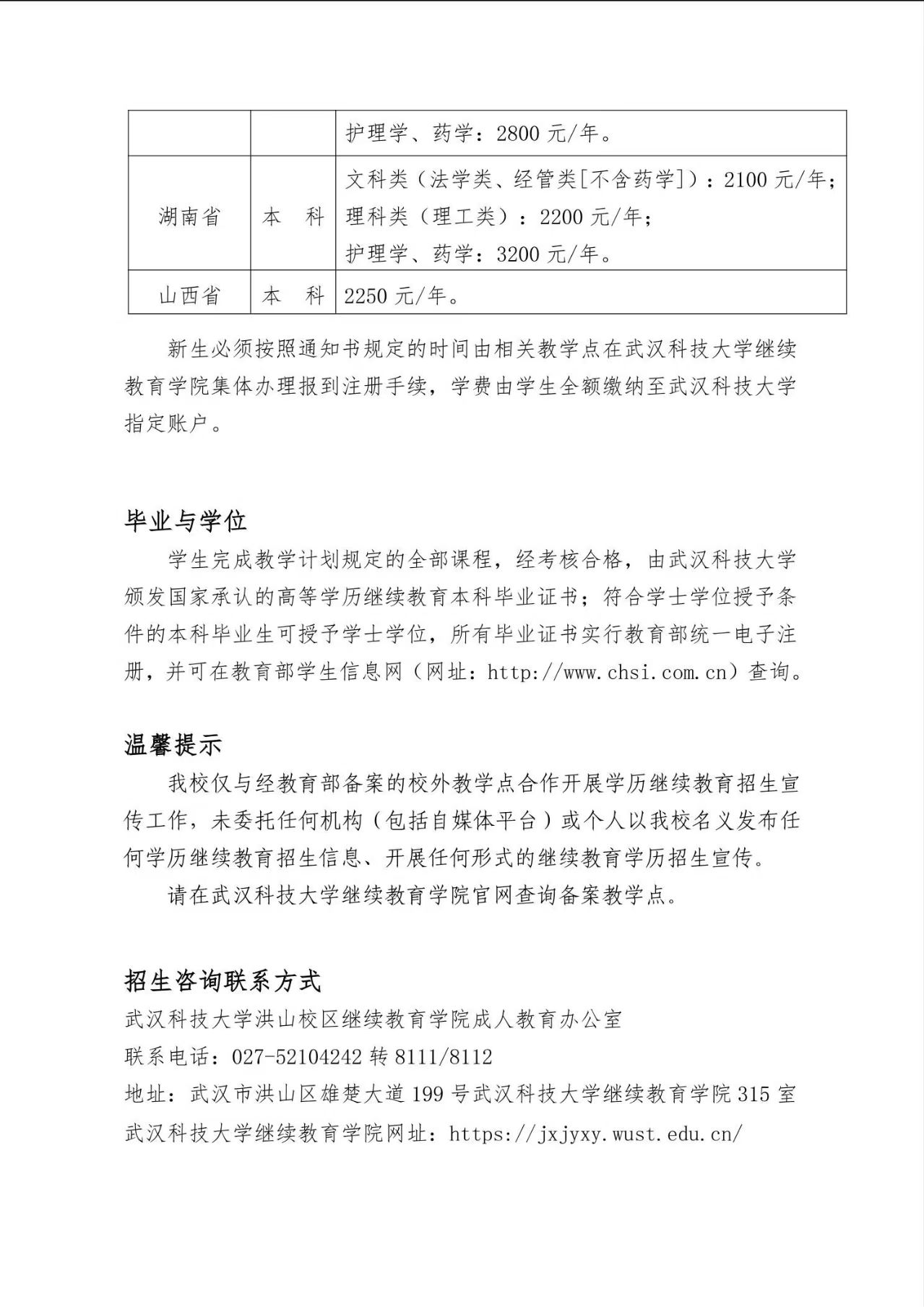
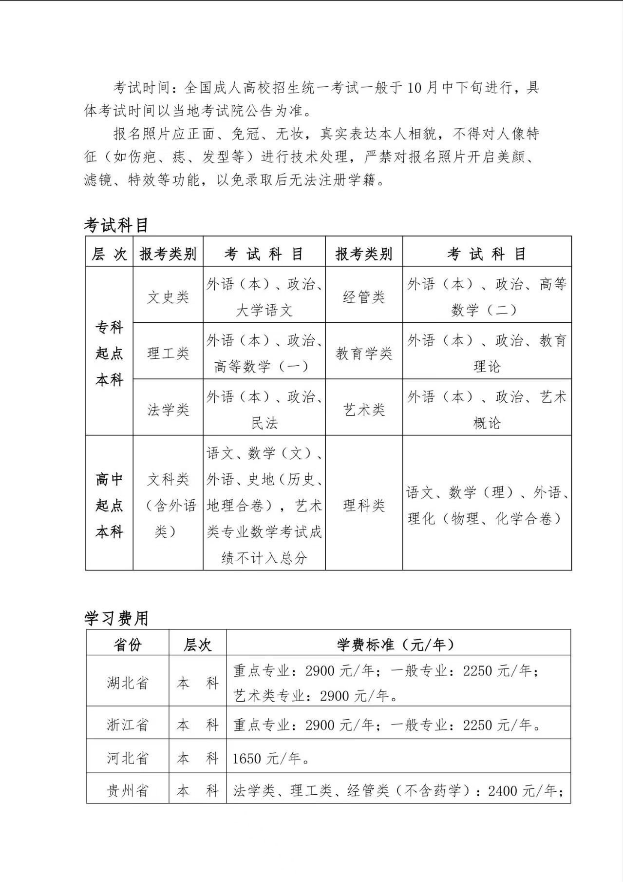
招生简章
湖北
创办日期:1958年
主办内容:成人高考 自学考试
单位属性:公办
主管单位:武汉科技大学
电话:027-52104242
网址:https://jxjyxy.wust.edu.cn/
邮箱:wkdzk@wust.edu.cn
地址:汉市洪山区雄楚大道199号武汉科技大学继续教育学院315室
院校概况
武汉科技大学是湖北省人民政府和教育部共建的地方高水平大学、湖北省“国内一流大学建设高校”,入选教育部“深化创新创业教育改革示范高校”“高等学校科技成果转化和技术转移基地”、科技部“创新人才培养示范基地”、国家知识产权局“知识产权试点高校”和湖北省“创新创业学院”“大学生创业孵化示范基地”。武汉科技大学是湖北省人民政府和教育部共建的地方高水平大学、湖北省“国内一流大学建设高校”,学校办学历史溯源于1898年清末湖广总督张之洞奏请清朝政府批准成立的工艺学堂。126年来,学校始终担当民族之责、顺应国家之需,为国家和社会培养了各类专门人才25万余人,一大批杰出校友成长为院士、专家学者、党政领导、大型钢铁企业掌门人,学校被誉为“冶金高层次人才的摇篮”。学校学科门类齐全、特色鲜明,拥有8个博士后科研流动站,9个一级学科博士学位授权点,1个专业博士学位授权点、33个一级学科硕士学位授权点、22个硕士专业学位类别。学校6个学科进入ESI全球排名前1%。材料科学与工程学科入选湖北省一流学科重点建设学科,被省委省政府赋予省属高校一流学科建设率先突破的重要使命。

2025年武汉科技大学成人高等学历继续教育招生简章

2025-07-03来源: 教育在线

2025年武汉科技大学成人高等学历继续教育招生简章2025年武汉科技大学成人高等学历继续教育招生简章2025年武汉科技大学成人高等学历继续教育招生简章2025年武汉科技大学成人高等学历继续教育招生简章2025年武汉科技大学成人高等学历继续教育招生简章2025年武汉科技大学成人高等学历继续教育招生简章