
北京石油化工学院地处北京大兴,交通便利。学校经过40余年的办学历程,是一所以工为主,工、理、管、经、文相结合,多学科相互渗透、协调发展,具有鲜明工程实践特色的普通高等学校。学校拥有材料科学与工程(080500)、控制科学与工程(081100)、机械工程(080200)、工商管理学(120200)、化学工程与技术(081700)、环境科学与工程(083000)等6个硕士学位授权一级学科,材料与化工(材料工程领域085601、化学工程领域085602)、审计(125700)、电子信息(控制工程领域085406)、机械(机械工程领域085501)、资源与环境(环境工程领域085701、安全工程领域085702)、能源动力(清洁能源技术领域085807)、生物与制药(制药工程领域086002)等7个硕士专业学位授权类别。学校坚持特色发展和科研兴校战略,以能源科技创新为主线,在能源工程装备、清洁能源化工、新材料、城市安全生产、环保与资源综合利用以及相关技术经济管理和文化建设等领域形成了鲜明的研究特色。


2024年北京石油化工学院研究生招生有部分调剂名额,从即日起开始接收调剂登记。北京石油化工学院接收调剂生源是依据国家教育部公布的2024年全日制硕士研究生招生调剂录取相关政策,并以学校公布的研究生招生相关专业接收调剂生源条件为准。符合学校录取条件、有调剂意向的考生尽快与相关院系联系。欢迎优秀学子加盟!
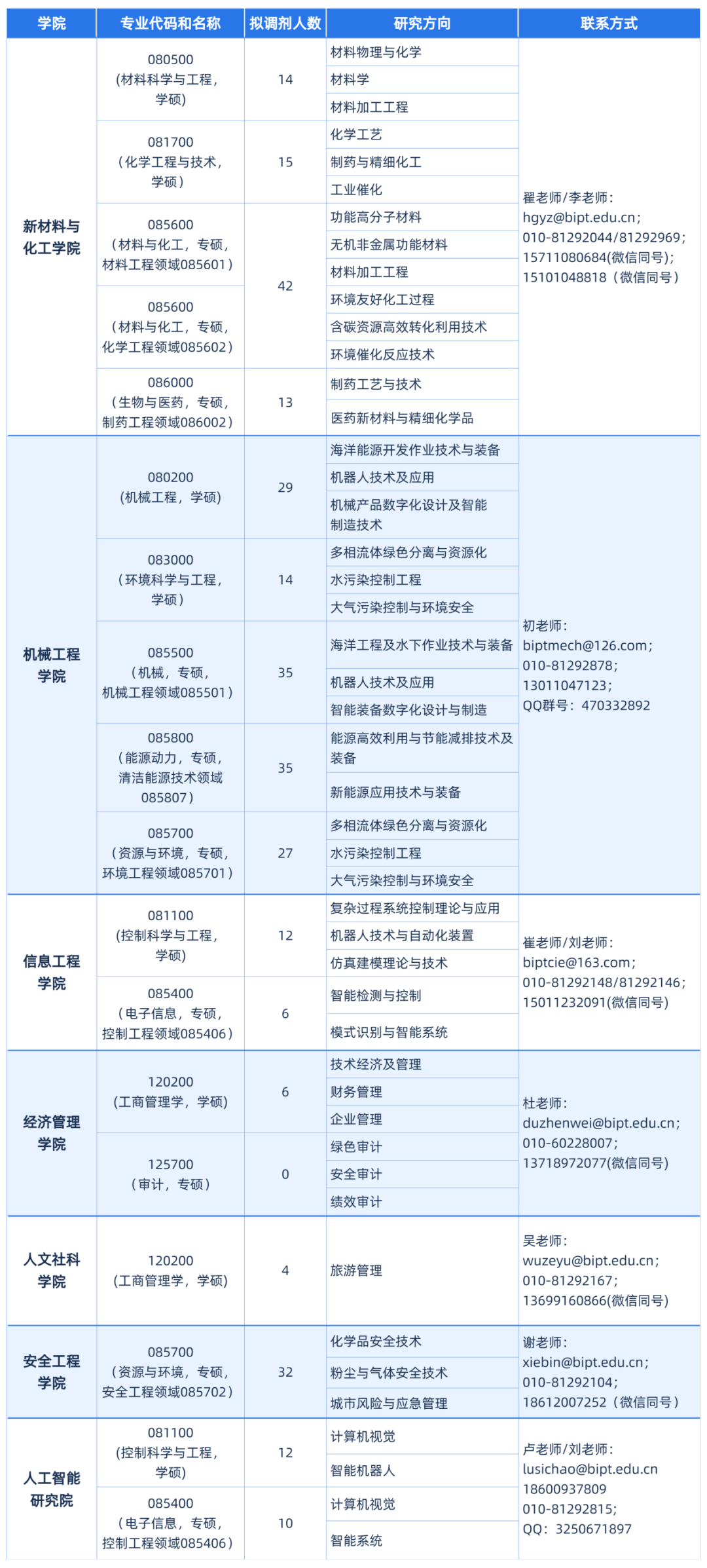
一、接收调剂专业和联系方式

二、调剂要求
(1)调剂考生初试成绩须符合第一志愿报考专业在A类地区的全国初试成绩基本要求,并符合调入专业的报考条件。
(2)调剂考生第一志愿专业与调入专业相同相近,或初试科目与调入专业初试科目相同相近,其中涉及考生第一志愿专业范围等学术要求的,须先经学校学位评定委员会或学术委员会审核同意后方可实施,确保科学性。
(3)调剂工作办法由二级招生培养单位确定,并报学校招生工作领导小组审定,考生进入复试的遴选规则,不得将考生第一志愿报考单位、毕业院校、提交调剂志愿的时间先后顺序等非学业水平标准作为遴选依据,严禁以考生所在单位、行业、地域、学校层次类别等非学业水平标准限定调剂生源范围,严禁设置歧视性调剂条件。
(4)第一志愿报考工商管理、公共管理、旅游管理、工程管理、会计、图书情报、审计专业学位硕士的考生,在满足调入专业报考条件、且初试成绩同时符合调出专业和调入专业在调入地区的全国初试成绩基本要求的基础上,可申请相互调剂,但不得调入其他专业;报考其他专业的考生不得调入以上专业。
(5)报考各类“国家专项计划”,如少数民族高层次骨干人才计划、强军计划、援藏计划等的考生不得调剂到北京石油化工学院。报考“退役大学生士兵”专项计划的考生,申请调剂到普通计划录取,其初试成绩需满足A类地区全国初试成绩基本要求,符合条件的考生可按规定享受退役大学生士兵初试加分政策。
对申请同一招生单位同一专业、初试科目完全相同的调剂考生,按初试成绩择优遴选进入复试的考生名单。
三、调剂办法
(符合调剂条件的考生须办理的手续)
1.教育部中国研究生招生信息网调剂系统开通前,申请调剂的考生请关注北京石油化工学院研招办公众号“北京石油化工学院研招办”,在招生动态菜单点击调剂信息登记(或扫描下面二维码),登记个人信息,和相关院系联系并等待后续通知。

2.教育部中国研究生招生信息网调剂系统开通后,请考生务必登陆教育部中国研究生招生信息网,仔细查看有关调剂要求及操作流程,并在调剂系统中进行调剂信息登记,否则调剂申请视为无效,北京石油化工学院将无法正式受理考生的调剂申请;
3.关注北京石油化工学院研招网(https://www.bipt.edu.cn/pub/yjszsw/)及公众号(北京石油化工学院研招办)发布的相关信息并及时进行确认;对未及时接收并回复北京石油化工学院信息的考生,北京石油化工学院将取消其参加复试或录取资格。
四、奖助学金体系
学校研究生教育坚持增量提质、产教融合、开放合作的办学思路,为激励调动研究生学习和科研工作的积极性,构建了“学习年限全覆盖”的奖助体系。研究生奖学金系列包括学业奖学金、国家奖学金、专项奖学金和捐资助学特设奖学金等组成。学业奖学金全校总比例不超过有参评资格人数的60%,其中面向研究生一年级的新生学业奖学金100%全覆盖,一等奖10000元/生(20%)、二等奖8000元/生(20%)、三等奖4000元/生(60%);国家奖学金用于奖励表现优异的全日制研究生,奖励标准为每生每年2万元;专项奖学金分为学术成果奖学金和企业实践奖学金,其中学术成果奖学金用于表彰在科技创新方面取得的突出成果的研究生,凡以北京石油化工学院为第一署名单位且在学期间取得的学术成果均可申请:特等奖10000元/项、一等奖5000元/项、二等奖3000元/项、三等奖1000元/项。助学金系列包括国家助学金和“三助一辅”岗位津贴等,其中国家助学金为每人每年7000元,覆盖面100%。研究生毕业阶段还可申请校级研究生优秀学位论文奖。此外,学校还选拔资助优秀研究生参加国际交流项目,资助研究生参加国际研修项目、国际学术会议及海外短期交流项目。经济困难研究生在校学习期间可申请国家助学贷款。
五、复试相关
具体复试时间及复试办法请及时关注北京石油化工学院研究生处网站及“北京石油化工学院研招办”微信公众号相关通知。复试采用网络远程面试的方式,采用“腾讯会议”系统,备选系统为“钉钉会议”,对考生的外语听说能力、专业素质和能力、思想品德、综合素质和能力等进行综合考核。
六、学校信息
通讯地址:北京市大兴区清源北路19号,北京石油化工学院
邮政编码:102617
学校主页:http://www.bipt.edu.cn
研招网:https://www.bipt.edu.cn/pub/yjszsw/
邮箱:yanzb@bipt.edu.cn
研招办电话:010-81292056



① 凡本站注明“稿件来源:教育在线”的所有文字、图片和音视频稿件,版权均属本网所有,任何媒体、网站或个人未经本网协议授权不得转载、链接、转贴或以其他方式复制发表。已经本站协议授权的媒体、网站,在下载使用时必须注明“稿件来源:教育在线”,违者本站将依法追究责任。
② 本站注明稿件来源为其他媒体的文/图等稿件均为转载稿,本站转载出于非商业性的教育和科研之目的,并不意味着赞同其观点或证实其内容的真实性。如转载稿涉及版权等问题,请作者在两周内速来电或来函联系。




教育在线
