8月5日,记者从信阳航空职业学院获悉,根据当前报考情况,该学院将参加河南省普通高职专科批次的征集志愿,历史类(101组)和物理类(102组)均有充足计划,预计降20分备档(具体以河南省教育考试院发布为准)。
考生可关注报考信阳航空职业学院,招生代码:6541,征集志愿专业计划如下:
征集志愿实行网上填报方式:考生须在8月8日9:00-18:00期间,登录河南省教育考试院网站(https://www.haeea.cn),查阅相关信息,凭本人账号和密码登录“河南省普通高校招生考生服务平台”(https://pzwb.haeea.cn)查看本人档案运转状态,进入填报志愿界面,按照规定程序和时间完成网上志愿填报操作。逾期网填报系统关闭,考生将无法再进行任何填报操作。
招生办公室联系方式:0376-3805222、0376-3805551、0376-3717007
各区域招生老师联系方式如下:
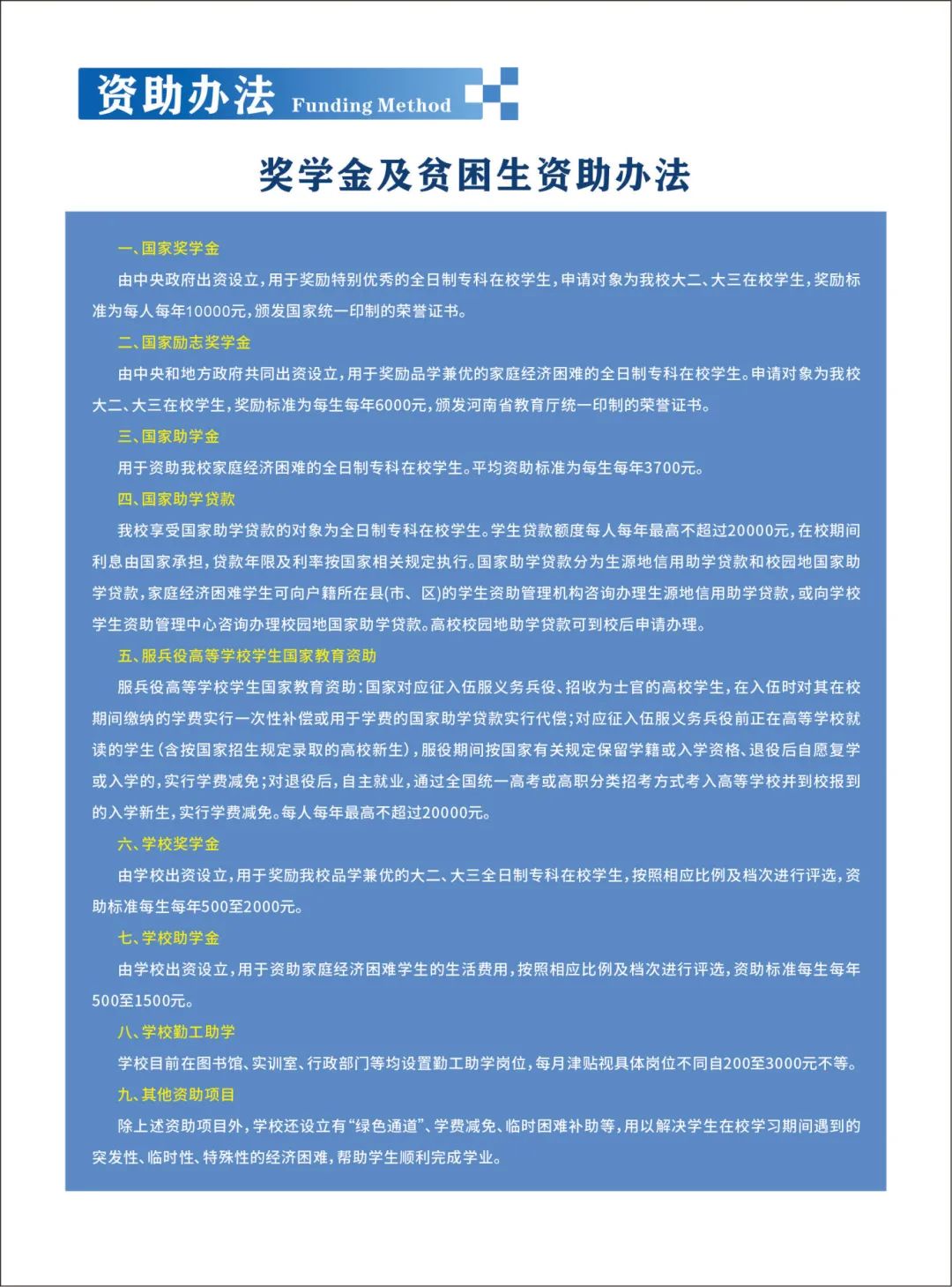
该学院高度重视学生资助工作,承诺不让任何一位学生因家庭困难等原因而辍学,特设立并执行奖助学金及勤工助学政策。其中包括:国家奖学金、国家励志奖学金、国家助学金、校内奖学基金等;为贫困学生提供勤工助学岗位,解决学生经济困难的同时,培养其社会工作能力;并设立有生源地助学贷款和高校助学贷款;除此之外,为方便新生入校报到,该学院特别设立“绿色通道”,为贫困学生能够顺利入校报到提供一系列帮扶政策。
凡过本科批次省控线且被该学院录取报到的考生,享受每生每年5000元校内奖学金政策。
信阳航空职业学院是纳入国家统招计划的全日制航空类高等院校。坐落在美丽的信阳市平桥区震雷山风景区,是信阳·雷山匠谷的重要组成部分。
信阳航空职业学院是一所以航空为特色、多学科协调发展的普通高等职业院校。以培养高素质技术技能人才为目标的高等职业院校。学院立足航空产业,对接国家战略需求,致力于打造航空类、智能制造类、现代服务类等特色专业群,为每一位学子提供广阔的发展平台。
该学院现有航空校区(震雷山校区)和航天校区(筹建规划本科校区),设有航天技术学院、乘务学院、航空工程学院、飞行学院等10个二级学院,开设有空中乘务、飞机机电设备维修、无人机应用技术、卫星通信与导航技术、摄影测量与遥感技术等50个专业。其中应急管理学院被确定为第三批全国学校急救教育建设试点,工业机器人技术专业被确定为河南省民办高校重点资助专业,飞机维修专业被评为河南省最有发展前景专业,信阳航空职业学院荣获两项2024年度河南省高等教育教学成果奖一等奖,入选“国际合作卓越高等职业学校(中部地区)”,“高教社杯”全国大学生数学建模竞赛二等奖、金砖国家职业技能大赛“飞机维修赛项”全国选拔赛暨国内决赛二等奖等国家级省级奖项近350项。
学院师资力量雄厚,现有专任教师869人。其中国管专家、享受国务院津贴专家、省管优秀专家20人,来自企业、行业的兼职教师120人;聘有中国科学院院士闫楚良、中国工程院院士杨凤田为信阳航空职业学院特聘院士。教师团队先后获得河南省教师教学创新团队、河南省高校黄大年式教师团队称号。
学院搭建了畅通的专升本平台,并与多个国家的知名航空院校和综合大学建立了合作关系,提供丰富的留学项目。
该学院产学研一体化,致力于培养综合型应用人才。按照中国民航总局CCAR-66R3部标准,建有校内实习实训场所120余个,主要有飞机机务维修维护、飞机发动机拆装、飞机部附件拆装与检查、飞机电子线路制作、飞机紧固件拆装与保险、飞机安全防护等实训实验室。配合不同专业教学需要,学院还建有校内模拟机场、航空服务实训中心、机械加工实训操作车间、人工智能实训中心、工业机器人实训中心、无人机研发与生产应用实训中心、机电工程实训车间以及波音737-800飞机、波音737-400飞机、R44直升机等实训中心。该学院校外建有实习实训及就业基地200余个。
① 凡本站注明“稿件来源:中国教育在线”的所有文字、图片和音视频稿件,版权均属本网所有,任何媒体、网站或个人未经本网协议授权不得转载、链接、转贴或以其他方式复制发表。已经本站协议授权的媒体、网站,在下载使用时必须注明“稿件来源:中国教育在线”,违者本站将依法追究责任。
② 本站注明稿件来源为其他媒体的文/图等稿件均为转载稿,本站转载出于非商业性的教育和科研之目的,并不意味着赞同其观点或证实其内容的真实性。如转载稿涉及版权等问题,请作者在两周内速来电或来函联系。




中国教育在线








