一、学校简介
赣州师范高等专科学校是一所以小学、幼儿园教师学历教育为主,涵盖文、理、体、艺等学科的公办全日制普通专科学校,其前身可追溯至1903年创建的虔南师范学堂。学校以“博学笃志,弘文尚德”为校训,坚持“立足教师教育,服务基础教育”的办学理念,以立德树人为核心,注重培养综合性全面发展的人才,构建起“思想品德过硬、专业基础扎实、职业技能全面、综合素质优良、个人特长突出、具有创新精神和实践能力”的质量培养体系。
学校坐落在千里赣江第一城——赣州市,位于蓉江新区高校园区。校园环境优美,依山傍水,错落有致,高雅大气,整体建筑采用后现代欧式风格并融入了赣南客家方形围屋的元素,是江西省十大最美校园之一。
学校校园占地总面积977亩,现有建筑面积31万平方米,建有图书馆、网络中心、教学楼、实验楼、音乐楼、体育楼、美术楼、校医院、大学生活动中心等教育教学楼群,有先进的智慧教室、实验室、计算机机房、微格教室、语音教室、普通话训练与测试中心、汉字书写训练中心、幼儿教育实训中心、大学生心理健康教育与咨询中心等实训实践场所。在赣州各县(市、区)和周边省市建有教育实践基地189个;在北京、上海、广东、浙江、福建等省市建立了一批毕业就业基地。
学校现有10个教学系(部)、22个专业,全日制在校生12000多人。拥有一支高素质、高水平的教学和科研团队,其中教授35人,副教授138人,专任教师中具有硕士以上学位者近200人,同时聘任了一批小学、幼儿园一线教育专家为我校客座教授。
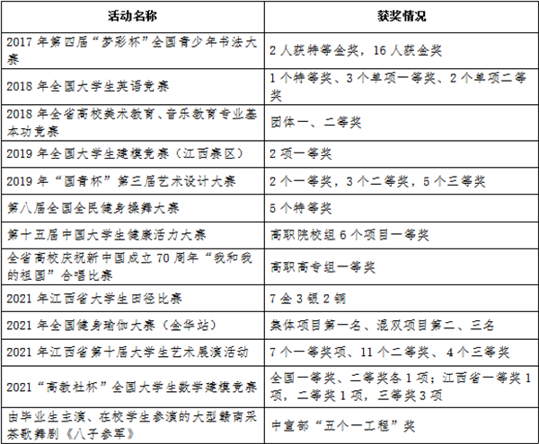
二、办学成果(部分)

三、专业介绍
师范类专业(共10个)
【小学语文教育】
培养目标:本专业注重强化学生读、写、听、说、思等技能训练,培养人文素养高、语文基础知识扎实、教育职业技能过硬、胜任小学语文教育教学的优秀师资。
课程设置:现代汉语、古代汉语、文学概论、写作、中国古代文学、中国现当代文学、外国文学、形式逻辑、美学、中国文化概论、心理学、教育学、语文课程与教学。
【小学数学教育】
培养目标:本专业培养掌握数学教育的基本知识和基本技能,具有一定数学教学研究能力和应用能力的小学数学教师。
课程设置:数学分析、高等代数、空间解析几何、概率论与数理统计、数学建模、初等数论、小学数学基础理论、数学文化、数学解题思想方法等。
【小学英语教育】
培养目标:本专业培养适应基础教育改革与发展需要、一专多能的专科学历小学英语教师、幼儿园英语教师。
课程设置:综合英语、英语语音学、英语视听、英语口语、英语语法、英语阅读、心理学、教育学、小学英语课程与教学、英语写作、英语翻译、英美概况、英美文学、文秘英语、英语歌曲与表演、幼儿英语活动设计等。
【学前教育】
培养目标:本专业培养学生热爱学前教育,具备学前教育专业知识和说、写、弹、唱、画、跳、操等专业技能,能胜任学前保教工作。
课程设置:学前心理学、学前教育学、学前卫生学、学前儿童游戏、五大领域(幼儿语言、科学、艺术、健康、社会)教育、学前教育科研方法、学前教育管理学、学前教育政策法规、歌曲弹唱、舞蹈、美术等。
【特殊教育】
培养目标:本专业培养学生具有扎实的特殊儿童发展与教育的知识和能力,具备较丰富的特殊儿童干预与训练的技术手段,胜任特殊教育工作。
课程设置:特殊儿童心理学、特殊教育概论、特殊儿童诊断与评估、自闭症儿童的心理与教育、智力障碍儿童的心理与教育、特殊教育学校课程与教学基础、特殊儿童早期干预、儿童行为矫正、特殊儿童康复训练等。
【小学教育】
培养目标:本专业培养教学技能扎实,有一定艺术特长的能胜任小学多学科教学或教育管理工作的全科型小学教师。
课程设置:教育心理学、教育学、汉语基础、高等数学、教师口语(含普通话语音)、汉字书写、小学语文课程教学法、小学数学课程教学法、音乐、舞蹈、美术等。
【音乐教育】
培养目标:本专业立足于江西,面向全国,培养理想信念坚定,德、智、体、美、劳全面发展,具有一定科学文化水平,良好人文素养、职业道德和音乐教育专业素质,掌握音乐理论、音乐技能及教育理论等知识和技术技能,能在城市、乡村小学、培训机构及教育管理等领域从事音乐教育教学、科研与管理的综合性全面发展的音乐人才。
课程设置:基本乐理、视唱练耳、和声学、声乐、钢琴、舞蹈、器乐、合唱与指挥、中外音乐史及名作欣赏、中国民族民间音乐、儿童歌曲创编等音乐理论课程及小学音乐课程教学法等专业课程。
【体育教育】
培养目标:本专业培养理想信念坚定,德、智、体、美、劳全面发展,具有高度的社会责任感、较好的科学和文化素养,具备现代教育、健康理念,掌握小学体育的基础知识、基本技能和基本方法,富有创新创业精神,能够适应时代和教育发展的实际需要,能胜任小学体育教学、课外活动指导、竞赛组织、学校体育管理、健身指导等方面工作的应用型人才。
课程设置:运动解剖学、运动生理学、体育保健学、体育心理学、学校体育学、小学体育课程教学法、体育教学技能与实训、运动竞赛学、健身运动指导、田径、体操、篮球、排球、足球、武术、健美操、网球、乒乓球、羽毛球等。
【美术教育】
培养目标:本专业培养理想信念坚定,德、智、体、美、劳全面发展,具有一定科学文化水平,良好人文素养、职业道德和美术教育专业素质,掌握美术理论、美术技能及教育理论等专业知识和技术技能,面向小学美术教学、美术教育机构及教育管理等领域的高素质劳动者和技术技能人才。
课程设置:素描、色彩基础、速写、水彩画、油画、中国画基础、中国画(花鸟)、中国画(山水)、电脑美术、图案基础、版画、儿童美术、中外美术史、小学美术课程教学法等。
【小学科学教育】
培养目标:本专业注重培养学生掌握小学教育教学基本规律,具备自然科学基础知识、基本理论和基本技能,胜任小学科学教育教学专业人才。
课程设置:高等数学、普通物理学、普通化学、普通生物学、地球科学、科学史等。
非师范类专业(共12个)
【新闻采编与制作】
培养目标:本专业培养具有现代新闻传播与文化建设理念,具有与本专业相适应的文化水平和良好的职业道德,掌握本专业的基本知识、基本技能,能在记者、摄像、非线性编辑、文字稿撰写、网络新闻制作等领域工作的高素质技能人才。
课程设置:新闻学概论、广播电视概论、中外新闻史、传播学、新闻评论学、写作学、新闻采访与写作、新闻编辑、广播电视基础、广播电视主持、媒体管理与经营、计算机辅助设计、网页设计与制作、电子商务等。
【统计与大数据分析】
培养目标:本专业培养具有数据统计和实践能力、能熟练运用统计软件的应用型人才。
课程设置:高等数学、线性代数、概率论与数理统计、会计学、实用统计软件、(微观/宏观)经济学、计量经济学、管理学、抽样调查、市场调查、应用随机分析、多元统计分析、数据库与数据仓库等。
【商务英语】
培养目标:本专业培养学生具备扎实的英语语言基础和较强的语言应用能力,掌握国际商务活动必备的商务知识和专业技能,毕业生能够满足进出口贸易公司、跨境电商公司、外资企业、银行、货运代理公司等企事业单位对于跟单员、单证员、文秘、报关员或行政管理人员等岗位的工作要求。
课程设置:综合商务英语、商务英语阅读、商务英语写作、商务英语视听说、商务英语口语、英语语音、英语语法、商务英语翻译、商务礼仪、文秘英语、国际贸易理论与实务、管理学基础、人力资源管理、经济学基础、国际商务谈判、外贸函电、外贸单证理论与实务、电子商务。
【国际商务(跨境电商)】
培养目标:本专业培养掌握网络营销、跨境电子商务、商务英语、网络美工、网店经营、网络推广等专业应用知识,从事电子商务经营的高素质技术技能型人才。
课程设置:跨境电子商务、国际贸易实务、电子商务英语、电商运营、网店美工、网店客服、网店推广、流程化管理、数据化营销等课程。
【应用日语】
培养目标:本专业培养能熟练运用日语在经贸、文化、教育、旅游、外事、对外交流等部门、各类企事业和服务性机构从事基础翻译、商务、管理、营销、文秘、教学等工作所需的“基于日语能力的宽口径、多方向的高素质应用型人才”。
课程设置:基础日语、中级日语、综合日语、日本概况、日语听力、日语会话、日语阅读、日语应用文写作、日汉互译、中日跨文化交际、国际贸易实务、跨境电商平台操作实训、日语教学法与课堂实训、秘书语言与交际等。
【舞蹈表演】
培养目标:本专业主要培养具有扎实的基础舞蹈理论和舞蹈技能知识,能独立塑造舞蹈艺术舞台形象,能胜任专业艺术团体、文化馆、学校等单位舞蹈表演及编排、教学及在社会团体中舞蹈普及、组织、策划、管理等方面工作的高素质应用性复合艺术人才。
课程设置:现代舞基训、赣南采茶舞、剧目排练、音乐欣赏、基本乐理、芭蕾舞基础训练、古典舞基础训练、中国古典舞身韵、中国汉族民间舞蹈、中国少数民族舞蹈、舞蹈编创、舞蹈史、舞蹈概论等。
【艺术设计】
培养目标:本专业培养理想信念坚定,德、智、体、美、劳全面发展,具有良好综合素质、职业道德和创新意识,具备精益求精的工匠精神,掌握视觉传达设计、室内设计行业创作和研究的专业技能,熟悉艺术设计基本理论知识,具备较强的艺术设计能力,能够从事广告设计、包装设计、版式设计、品牌设计、室内设计、文创产品设计等高端设计的技能型创意人才。
课程设置:设计素描、设计色彩、基础图案、三大构成、矢量绘图软件、PHOTOSHOP、3DS MAX、广告招贴与设计、CIS设计与策划、包装设计、室内空间设计、展示空间设计、摄影与鉴赏等。
【书画艺术(书法)】
培养目标:本专业培养德、智、体、美、劳全面发展,掌握书画学科的基本理论、基础知识和基本技能,熟悉掌握书画教育教学的方式与方法,了解并关注书画学科的理论动向及前沿课题,具备较宽阔的学术视野和综合全面的书画应用能力,能在各级学校、各级教育机构、新闻机构、出版部门、企业社区、文管部门等领域从事书法绘画创作、教学、研究及管理方面工作的理论与实践相结合的复合型专业人才。
课程设置:中国书法史、古代书论、篆书临摹与创作、隶书临摹与创作、草书临摹与创作、行书临摹与创作、楷书临摹与创作、篆刻、硬笔书法、小学书法教学法、美术基础、中国画(花鸟/山水)、艺术概论、中国美术史、诗词鉴赏、文字学基础、古代汉语等。
【旅游管理】
培养目标:本专业培养适应新形势旅游企事业单位需要的一线服务与管理类专门人才。
课程设置:管理学、经济学、旅游学概论、旅游法规、旅游心理学、旅游经济学、旅行社管理、旅游市场营销、旅游英语、旅游财务管理、旅游文化学、酒店管理学、酒店餐饮学、旅游安全学等。
【计算机应用技术】(国科数字产业学院专业)
培养目标:本专业通过校企联合培养的模式,项目式教学方法,培养掌握计算机基础运维知识和操作技能,掌握信息安全的基本理论和基本技能。熟悉数据通信的原理,能够独立完成网络组建、调试与日常维护,网络设置配备与管理工作;熟悉网络信息安全方面的法律法规,能够集成信息安全系统,应用信息安全产品。具有计算机系统运维、网站运维开发、网络信息安全与管理能力的应用技术专门人才。
课程设置: C语言程序设计、数据结构、操作系统训练(linux)、计算机网络、网络安全攻防技术、企业网络安全建设实训、数据库原理与应用、WEB应用安全攻防实战、图像处理、python程序设计、WEB应用安全性测试项目实训、网络安全设备配置与应用、企业安全攻防实战等。
【计算机网络技术】(国科数字产业学院专业)
培养目标:本专业通过校企联合培养的模式,项目式教学方法,培养服务江西信息技术服务行业及区域经济发展需要,掌握计算机基础知识、软件编程基础知识、计算机网络基础、网络组建与维护、操作系统的配置和管理、网络安全设备配置与管理,具有数据库设计、网络编程等知识,具备网络工程规划、设计、实施、运维、管理等中级技术技能(技术技能等级和水平),面向互联网和相关服务、软件和信息技术服务业等行业的信息和通信工程技术人员、信息通信网络维护人员、信息通信网络运行管理人员等职业群,能够从事计算机基础软件应用、网络售前技术支持、网络系统运维、网络系统集成等工作的高素质复合型技(术)能人才。
课程设置:C语言程序设计、计算机网络专业导论、数据结构、计算机网络基础、计算机网络基础实训、路由交换技术、路由交换技术实训、java程序设计、python程序设计、Linux操作系统管理、操作系统管理实训、网络数据库与开发技术、Web前端技术、计算机系统维护、综合布线与系统集成、移动通信与无线网络等。
【软件技术】
培养目标:本专业培养具有“计算机语言编程和软件开发”的应用型技术人才。
课程设置:高等数学、离散数学、C语言程序设计、Java程序设计、数据结构及实践、数据库系统原理与应用、J2EE 程序设计、软件工程、软件项目管理、网络操作系统、大型数据库处理技术等。
四、赣州师范高等专科学校2022年普通专科高招分省分专业计划表


注:标注“*”的为非师范类专业
五、答考生问
1.赣州师范高等专科学校是一所什么性质的学校?
赣州师范高等专科学校是经江西省人民政府批准、国家教育部备案同意设立的一所专科层次公办普通高等院校。学校招收参加全国普通高考的学生,招生性质属国家计划内统招。
2.学校学生能够“专升本”吗?
学校应届毕业生按照江西省教育厅当年下达的关于全省专科学生“专升本”的文件精神,可以参加全省本科院校的“专升本”招生考试,经报考院校录取后,升入本科院校学习。
2022年,我校与南昌师范学院、萍乡学院分别开展了“学前教育”和“体育教育”两个专业的专升本联合培养工作,培养地点在我校,面向全省招收专科毕业生。
3.学校对贫困学生有哪些扶助政策?
高等教育阶段建立起国家奖学金、国家励志奖学金、国家助学金、国家助学贷款、勤工助学、学费减免等多种形式有机结合的高校家庭经济困难学生资助政策体系。家庭经济困难学生考入我校,可通过学校开设的“绿色通道”按时报到。入校后,学校对其家庭经济困难情况进行核实,采取不同措施给予资助。
4.今年招生录取的原则是什么?
我校今年招生录取的原则在《赣州师范高等专科学校2022年招生章程》作了详细说明,同学们可通过教育部阳光高考平台、学校官网查阅。
5.毕业生就业主要有哪些渠道?学校为促进毕业生就业有哪些主要举措?
毕业生可通过参加各级政府组织的公务员招考、教师招聘、“三支一扶”、特岗教师、大学生村官等招聘方式考公考编;符合条件的毕业生可报名应征入伍;直接与用人单位洽谈签约等方式就业。
为帮助毕业生尽快就业,学校主要措施有:
(1)加大教师招聘考试培训力度,提升毕业生上岗率
为提高毕业生的应考能力,学校每年有计划地邀请校外专家到校为毕业生开展教师招聘知识讲座。
(2)推动校企合作,大力拓宽就业市场
为拓宽就业渠道,为毕业生实现充分就业提供优质服务,学校在北京、浙江、福建、广东等地建立学生实习就业基地,每年输送部分毕业生到当地小学、幼儿园及早教中心等教育单位实习就业。
商务英语、计算机类等非师范类专业与企业建立了长期合作关系,通过引企入校、校企共建等形式,实现校内外实训、实习、就业一体化,为学生就业提供了更多的服务保障。
(3)定期召开双选会和校园专场招聘会
学校视情况举办春季或秋季线下双选会以及网络招聘会,各系(部)也将定期举办校园专场招聘会,为毕业生搭建多渠道就业服务平台。
6.学生如何取得教师资格证?
按照教育部《中小学教师资格考试暂行办法》,江西省高校2016年以后(含2016年)入学的师范类专业学生,申请中小学教师资格均应参加全国教师资格统一考试,笔试和面试成绩均合格后方可认定教师资格。学校会组织学生通过国家中小学教师资格考试网(http://ntce.neea.edu.cn/)报名考试,并对在校学生开展教师资格考试专题辅导。学校非师范专业学生也可以通过参加教师资格考试取得相应教师资格证。
7.进校后是否有转专业的机会?
学生第一学年考试后,符合转专业条件的,可按《赣州师范高等专科学校学生学籍管理办法》申请校内转专业。
六、学校近年高招录取最低分数线
1.2021年高招录取最低分数线一览表(分省分科类)


注:浙江、天津、海南、山东为“3+3”高考改革省份,不分文理。
2.2018-2021年高招录取最低分数线(请扫描下方二维码查看)

2018-2021年高招录取最低分数线
七、联系办法
学校地址:江西省赣州市蓉江新区高校园区35号
邮政编码:341000
学校网址:www.ganzhsz.cn
联系电话:0797-8363218/8363272
邮 箱:gzszzsb0606@163.com
附:二维码

① 凡本站注明“稿件来源:教育在线”的所有文字、图片和音视频稿件,版权均属本网所有,任何媒体、网站或个人未经本网协议授权不得转载、链接、转贴或以其他方式复制发表。已经本站协议授权的媒体、网站,在下载使用时必须注明“稿件来源:教育在线”,违者本站将依法追究责任。
② 本站注明稿件来源为其他媒体的文/图等稿件均为转载稿,本站转载出于非商业性的教育和科研之目的,并不意味着赞同其观点或证实其内容的真实性。如转载稿涉及版权等问题,请作者在两周内速来电或来函联系。




教育在线
