课程简介
相关研究报告显示,2025年中国微短剧、漫剧全年产值达千亿元,这一数值大幅超出此前600亿元左右的市场预期。而去年全国电影总票房为518.32亿元,微短剧、漫剧市场体量已接近电影票房的两倍。预计2026年中国微短剧、漫剧市场规模保守估计将突破1200亿元。
随着微短剧市场规模突破千亿并持续高速增长,优质内容成为行业最核心的竞争力与稀缺资源。专业编剧人才缺口巨大,一个能够精准把握短剧节奏、塑造爆款人设、驾驭高能情节的编剧,已成为各大制作公司与平台争相争夺的对象。一部微短剧剧本的稿酬,通常可以达到3-5万元。
在此背景下,上海开放大学依托人文与公共管理学院的学科优势与深厚行业资源,重磅推出“微短剧编剧基础班”。本课程旨在从微短剧的故事内核出发,以系统化、实战化的训练方法,引领学员深入掌握从创意萌芽到完整剧本的创作全流程。
课程摒弃空泛理论,聚焦市场真需求,通过五天高强度、高密度的研讨、创作与实战工坊,帮助学员攻克故事架构、人物塑造、情节设计等核心难关,最终完稿一部10分钟具备商业潜力的微短剧剧本,为踏入这个黄金赛道奠定坚实的基石。
招生对象
1.内容创作爱好者:对故事创作充满热情,有志于将天马行空的创意转化为专业剧本的文学爱好者、网络小说作者等。
2.新媒体从业者:短视频编导、内容策划、自媒体运营等,希望提升专业叙事能力,实现从“段子手”到“编剧”的跨越。
3.影视相关专业学生:戏剧影视文学、广播电视编导等专业学生,渴望获得一线实战经验,打造个人作品集,打通从校园到行业的“最后一公里”。
4.行业转型探索者:期待进入微短剧行业或寻求职业突破的相关从业者,希望通过掌握核心编剧技能,开辟全新职业路径。
课程目标
1.掌握系统方法论:深入理解微短剧独特的“主题-人物-故事”三维创作模型,建立专业的编剧思维。
2.产出完整剧本:在导师指导下,独立完成一部结构完整、人物鲜明、节奏紧凑的10分钟短剧剧本。
3.获得实战反馈:作品将得到一线编剧和行业专家的点评与优化指导,优秀的剧本将由上海开放大学微短剧表演班拍摄成作品,直面市场检验。
4.链接行业资源:优秀学员及作品将获得向合作影视公司、短剧平台推荐的机会。
课程设置
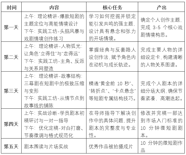
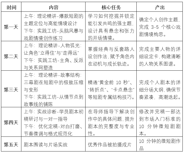
课程节奏(4天集中攻坚+1天实战拍摄,以下内容根据实际情况会有微调):

该培训班将与上海开放大学微短剧表演班同期举办优秀作品颁奖典礼。
师资介绍
本课程师资采用“资深行业编剧+学术领航教授”的组合,确保学员既能学到经过市场验证的实战技巧,又能建立坚实的理论基础。
-
丁鹂 影视策划、编剧
擅长影视IP创意、策划与开发,将社会发展与大众心理融入微电影、短剧与影视作品。主要作品:《追鱼传奇》《哎呀妈妈》《遮天》等。著有编剧技巧著作《让他们相爱吧——爱情⽚桥段设计⼿册》。
-
范圣怡 专业编剧
深谙影视叙事逻辑,精研人物塑造与情节起承转合,擅于用细腻笔触打造鲜活角色、以紧凑节奏构建戏剧张力。拥有丰富的视频号短剧编审经验,笔下故事兼具情感温度与内容质感,适配多元影视题材创作。代表作:《仙剑奇侠传三》《遮天》等。
-
吴春集 教授
上海开放大学人文与公共管理学院教授、艺术学科带头人,复旦大学媒介管理学专业博士,兼具深厚的理论学养与丰富的业界经验。曾参与《仙剑奇侠传三》《射雕英雄传》《东方大港》《2046》等多部影视剧的编剧、制作或宣发工作。2025年以来,持续深耕微短剧、AI影像等前沿领域,为课程提供产业视角与学术支撑。
收费与学时
1.学习时长:
4天集中研修+1天实战拍摄,每日8课时,共计40课时。
2.开班日期:
2026年3月28-29日,清明假期放假顺延,4月11-12日。
3.学费标准:
学生价:2980元/人(适用于在校学生及上海开放大学校友,60+长者,凭有效证明);
成人价:3380元/人;
三人成团价:在对应标准价基础上每人立减200元。
说明:学费包含课程学习、资料及物料费用。
4.教学地址:
上海市杨浦区国顺路288号上海开放大学校内。
结业
1.学员完成全部课程学习及剧本创作考核后,将获颁上海开放大学盖章的《微短剧编剧班》结业证书。
2.修读学分可按学校规定计入上海市终身教育学分银行。
3.优秀学员剧本将获颁“最佳故事创意”“最佳人物塑造”等荣誉证书,并获得向学校合作企业资源库(包括影视制作公司、短剧平台等)的优先推荐机会。
住宿与交通
1.住宿:
学员可自费入住上海开放大学培训中心,咨询电话:021-25653189(需提前预约)。
2.交通:
学校位于上海市杨浦区国顺路288号,地铁10号线、18号线国权路站1号口出站后步行约500米可达。
报名事宜
1.咨询时间:
周一至周五9:00-22:00(法定节假日除外)。
2.咨询与报名:
黄老师15901639563(微信同号)。

3. 报名方式:
扫描下方二维码缴费,缴费时请备注学习班类型:“微短剧编剧基础班+姓名”, 并微信黄老师(便于开班拉群)

4.退费政策:
开班前15天(含)至8天(不含)内申请,退50%费用;开班前8天内及课程开始后申请,不予退款。
5.监督电话:
021-25653114。
用五天时间,
为你笔下的世界,
拿到第一张行业通行证。
① 凡本站注明“稿件来源:教育在线”的所有文字、图片和音视频稿件,版权均属本网所有,任何媒体、网站或个人未经本网协议授权不得转载、链接、转贴或以其他方式复制发表。已经本站协议授权的媒体、网站,在下载使用时必须注明“稿件来源:教育在线”,违者本站将依法追究责任。
② 本站注明稿件来源为其他媒体的文/图等稿件均为转载稿,本站转载出于非商业性的教育和科研之目的,并不意味着赞同其观点或证实其内容的真实性。如转载稿涉及版权等问题,请作者在两周内速来电或来函联系。




教育在线



