资讯/公告
上海
创办日期:1959年
主办内容:成人高考
单位属性:公办
主管单位:上海科学技术职业学院
电话:021-69990044
网址:https://www.scst.edu.cn/jxjy
邮箱:暂无信息
地址:上海市嘉定区金沙路280号上海科学技术职业学院19号楼继续教育学院2楼207室
院校概况
上海科学技术职业学院创建于1959年,是一所经上海市人民政府批准、国家教育部备案的公办全日制高等职业院校。学校地处上海市“五大新城”、有“国际汽车城”之称的嘉定城区,是上海市“文明单位”“安全文明校园”“绿色学校”“花园单位”,2016年以“优秀”等第通过上海市特色高等职业院校验收,同时也是上海市首批深化创新创业教育改革示范高校、全国深化创新创业教育改革特色典型经验高校。2021年、2024年连续入选上海市高水平高职学校和高水平高职专业群建设单位,社会影响力显著提升。学校秉持“科技引领,工科立校”的办学定位,实施“特色立校,人才强校,开放办学,创新驱动”的发展战略,专业设置紧扣上海经济社会需求,布局战略性新兴产业与先进制造业、民生和现代服务业,形成了以工科专业群为主体,商贸、艺术专业群为两翼的专业布局。学校以“立德博雅,尚实知行”为校训,为社会培养具有全球视野、人文情怀、实践能力并能应对未来挑战的高素质技术技能人才。

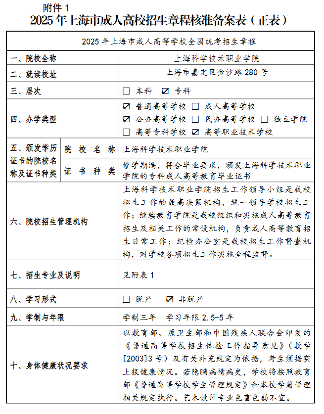
2025年上海市成人高校招生章程核准备案表

2025-08-25来源: 教育在线

2025年上海市成人高校招生章程核准备案表

2025年上海市成人高校招生章程核准备案表