资讯/公告
湖南
创办日期:1974年
主办内容:成人高考、自学考试
单位属性:公办
主管单位:湘潭大学
电话:0731-58292619
网址:https://jxjyxy.xtu.edu.cn/
邮箱:jxjyxy@xtu.edu.cn
地址:湖南湘潭大学服务大楼三楼
院校概况
湘潭大学是毛泽东主席亲自倡办、亲笔题写校名、亲切嘱托一定要办好的省部共建综合性全国重点大学。在学校建设和发展过程中,党和国家历代领导人先后对学校建设和发展给予了高度重视和亲切关怀。湘潭大学牢记伟人嘱托,扎根伟人故里,励精图治、奋发图强,实现了综合办学实力与核心竞争力的稳步提升,建校以来,学校的办学实力稳居全国高校百强行列,办学声誉良好。2022年2月学校入选国家“双一流”建设高校。学校现有24个学院、教学部,学科覆盖文、史、哲、理、工、经、管、法、艺等10大门类,学校有85个本科专业,33个一级硕士学位授予点,19个硕士专业学位类别,18个一级博士学位授予点,16个博士后科研流动站;在校学生4万余人,已经形成了高规格、多层次的办学格局。

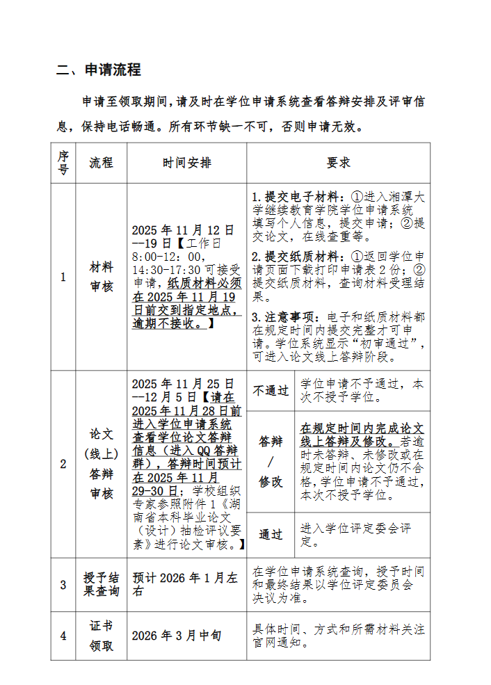
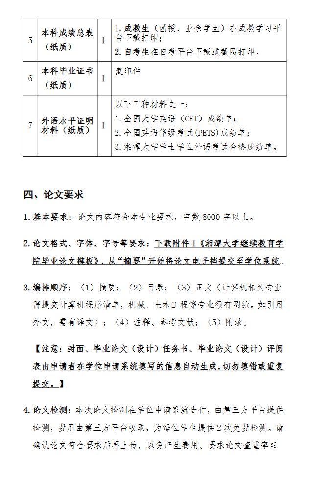
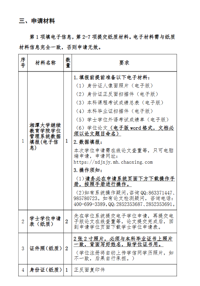
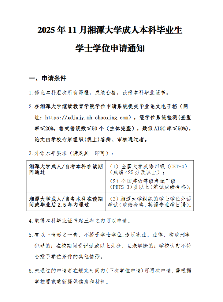
2025年11月湘潭大学成人本科毕业生学士学位申请通知

2025-11-12来源: 教育在线

2025年11月湘潭大学成人本科毕业生学士学位申请通知

2025年11月湘潭大学成人本科毕业生学士学位申请通知

2025年11月湘潭大学成人本科毕业生学士学位申请通知

2025年11月湘潭大学成人本科毕业生学士学位申请通知

2025年11月湘潭大学成人本科毕业生学士学位申请通知