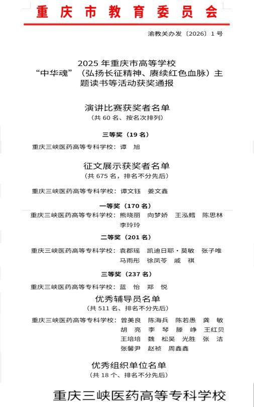
近日,重庆市教委关心下一代工作委员会印发《2025年重庆市高等学校“中华魂”(弘扬长征精神、赓续红色血脉)主题读书活动获奖通报》(渝教关办发〔2026〕1号)。重庆三峡医药高等专科学校在该项市级赛事中成果丰硕,荣获“优秀组织单位”称号;学生作品斩获征文类特等奖2项、一等奖5项、二等奖6项、三等奖2项,演讲类三等奖1项;13位指导教师获评“优秀辅导员”,这一成绩集中展现了重庆三峡医药高等专科学校学子赓续红色血脉、砥砺奋进之志的精神风貌,充分彰显了共青团在思想政治引领和“三全育人”实践中的扎实成效。

长期以来,共青团始终坚持以红色文化铸魂育人,将“中华魂”主题教育活动作为深化青年理想信念和爱国主义教育的重要抓手。各级团组织积极动员、层层选拔,累计覆盖全校6个二级学院、200余个团支部,组织专题读书会、征文辅导、演讲培训等活动20余场,参与学生超过1万人次。围绕读书交流、征文撰写、演讲表达等环节开展系统性培训与指导。通过举办读书分享会、征文研讨、演讲比赛等形式,引导广大青年在阅读中体悟长征精神,在表达中坚定理想信念,确保了活动覆盖广泛、过程扎实、育人实效显著。
此次获奖体现了各级团组织在思想政治引领方面的积极作为,也是对重庆三峡医药高等专科学校青年传承红色基因、践行初心使命的生动肯定。
① 凡本站注明“稿件来源:教育在线”的所有文字、图片和音视频稿件,版权均属本网所有,任何媒体、网站或个人未经本网协议授权不得转载、链接、转贴或以其他方式复制发表。已经本站协议授权的媒体、网站,在下载使用时必须注明“稿件来源:教育在线”,违者本站将依法追究责任。
② 本站注明稿件来源为其他媒体的文/图等稿件均为转载稿,本站转载出于非商业性的教育和科研之目的,并不意味着赞同其观点或证实其内容的真实性。如转载稿涉及版权等问题,请作者在两周内速来电或来函联系。




教育在线
