一、培养目标
培养全面发展,在本学科掌握坚实宽广的基础理论和系统深入的专门知识,具有独立从事科学研究工作的能力,在科学和专门技术上做出创造性成果的高级科学专门人才。
二、入学方式及招生规模
博士研究生入学方式拟按照“直博生”、“硕博连读”、“申请-考核”和“公开招考” 四种方式进行。2025年秋季学期(约11月下旬)组织第一次,以“直博生”、“硕博连读”、“申请-考核”制三种方式进行;2026年春季学期(约4月中下旬)进行第二次,根据国家下达兰州理工大学计划情况,以“硕博连读”、“申请-考核”和“公开招考”三种方式进行。
直博生:在推荐免试攻读硕士学位研究生工作中,直接从本科推免生中选拔优秀生源攻读博士学位。
硕博连读:面向兰州理工大学符合条件的全日制学术型在校硕士研究生,具体要求和办法见《兰州理工大学“硕博连读”选拔博士研究生招生管理办法(修订)》(兰理工发〔2024〕23号)。
申请-考核:面向校内外全日制应届硕士毕业研究生或已获硕士学位的人员选拔博士研究生,具体要求和办法见《兰州理工大学“申请-考核”选拔博士研究生招生管理办法(修订)》(兰理工发〔2024〕24号)。
公开招考:根据博士招生进展情况,面向社会公开招考,兰州理工大学自行组织入学考试,择优录取。
2026年兰州理工大学全日制博士研究生招生规模约为230人左右(含各种入学方式和各专项计划),最终招生人数以教育部下达的招生计划为准,各学科专业的具体招生人数由招生学院公布。招生专业目录中公布的招生人数仅供参考。
三、报名条件
(一)中华人民共和国公民,拥护中国共产党的领导,具有正确的政治方向,热爱祖国,愿为社会主义现代化建设服务,品行端正,遵纪守法。
(二)“硕博连读”按照学校文件及学院的实施细则执行,学院的实施细则条件不得低于学校的要求。
(三)“申请-考核”按照学校文件及学院的实施细则执行,学院的实施细则条件不得低于学校的要求。
(四)通过本科“直博生”方式的考生按学校及学院的实施细则文件执行。
(五)公开招考:根据招生进展情况,招生工作办公室发布拟采用“公开招考”方式招生的专业目录、招生导师和招生计划数。考生报名成功后,参加学校组织的外语、专业基础课和专业课三门课程的考试,以及学院组织的复试及面试,根据学校划定的录取分数线确定拟录取名单,经招生委员会审议后公示拟录取名单。
以下前三项条件满足其一即可,后四项须符合要求。
1.已获博士、硕士学位(国外获得的硕士学位须提供经教育部留学服务中心认证的国外学位证书原件)的人员。
2.应届硕士毕业生(须是国家统招硕士生,且在2026年8月30日前取得硕士学位)。
3.以同等学力身份报考的在职人员,还应符合以下条件:
(1)获得学士学位后工作6年以上(含6年,工作年限从获得学位到博士生入学之日计算)并达到与硕士毕业生同等学力的人员。
(2)在教学、科研和专业技术方面工作成绩突出,且符合下列条件者:①高水平论文三篇(第一作者);②作为项目负责人或主要技术骨干(排名前三)完成科研项目,并获省级科技奖或厅局级一等奖。报考时须交验获奖证书(证明)原件、论文原文和相应的复印件。
(3)报考时应出具在兰州理工大学或国内外高校(和兰州理工大学有相同或相近硕士授权点)所修读的报考专业的硕士课程成绩单(具有副高职称及以上者可录取后补修硕士课程)。
(4)报考各类专项计划的考生执行专项计划的要求和流程。
4.身体健康状况符合《普通高等学校招生体检工作指导意见》规定的标准,心理健康。报考类别为非定向博士生年龄不超过45周岁,报考类别为定向的考生年龄可适当放宽。
5.两名所报考学科专业领域的专家教授(或相当职称)书面推荐意见。
6.考生档案所在单位人力资源部门开具的同意报考的证明。应届毕业硕士生须持所在培养单位研究生管理部门的介绍信(定向研究生还须加开原工作单位人力资源部门介绍信)。
7.现役军人报考博士生的要求及办法,按相关管理规定办理。
四、招生方式及时间安排
(一)直博生
各学科专业牵头学院,以学校文件为基础,根据学科专业实际,按照一级学科制定“直博生”招生实施细则,与2026年推荐免试研究生的接收工作一并进行,推荐录取结果由院级学术委员会研究同意并经学院党政联席会议审核,报学校研究生招生领导小组审批备案。
(二)申请-考核
各学科专业牵头学院,以学校文件为基础,根据学科专业实际,按照一级学科制定“申请-考核”实施细则,2025年11月组织第一次,结果由院级学术委员会研究同意并经学院党政联席会议审核,报学校招生委员会审批备案。2026年4月根据各学科专业计划及生源实际情况组织第二次。
(三)硕博连读
各学科专业牵头学院,以学校文件为基础,根据学科专业实际,按照一级学科制定硕博连读实施细则,2025年11月组织第一次,结果由院级学术委员会研究同意并经学院党政联席会议批准,报学校招生委员会备案。2026年4月根据各学科专业计划及生源实际情况组织第二次。
(四)公开招考
拟参加公开招考方式的考生应及时关注2026年4月公布的各学院剩余招生计划。考试时间暂定为2026年5月。考试内容为外国语(1xxx)、业务课一(2xxx)、业务课二(3xxx),均为闭卷笔试,由学校统一组织。公开招考的复试时间、地点及安排由各招生学院另行通知。同等学力考生进入复试后须加试两门硕士学位课程。
各种入学方式均须参加中国研招网的网上报名和现场确认(直博生在推免平台直接报名),考生每年只能选择一种入学方式。考生在规定时间内登陆中国研招网(https://yz.chsi.edu.cn)进行网上报名;在规定时间现场确认。
最终录取的考生均于2026年9月统一入学。
五、报名手续
符合条件的报考人员,按照“直博生”、“硕博连读”和“申请-考核”文件要求和实施细则规定,提交材料并参加考核,学院汇总后按照名单顺序将汇总名单及初审通过的考生材料报学校招生委员会审核。面试过程全程录音录像保存1年备查。
参加公开招考考生,符合报名条件的报考人员须按兰州理工大学规定时间及要求办理报名手续,并向招生工作办公室送交如下材料:①报名登记表;②专家推荐书;③硕士课程学习成绩单,硕士学位论文全文和评议书复印件加盖档案管理部门公章;④本科毕业证书、学士学位证书、硕士毕业证书以及硕士学位证复印件(须先出示原件,应届毕业生硕士生必须在入学前补交)或证明书;⑤县级以上医院出具的体格检查合格证明;⑥政治审查表。确因个人原因无法参加现场确认者,须写好委托书申明原因由代办人代办,如因本人未参加现场确认可能造成的后果由考生本人承担。同等学力人员③、④两项材料参照本简章“报名条件”部分执行。除填写报考登记表外,还须填写同等学力人员报名登记表。
需要特别说明的是,考生必须提供真实有效的证件及证明,一旦发现提供的资料弄虚作假或者无效,不论招生工作或培养工作进展到哪个环节,学校立即取消考生的报考资格、录取资格、学籍乃至取消授予的博士学位,并追究相关责任人的法律责任。
六、奖助学金
学校设有完备的奖助学金管理体系,包括研究生国家奖学金、助学金、研究生学业奖学金及各种社会奖学金等,具体执行学校当年文件。
七、学习方式、基本学制、学费标准及其他费用
目前只录取全日制学术型博士研究生,各种不同入学方式的博士研究生基本学制按照学校文件执行。学费、住宿费和医疗保险费用以学校财务处公布为准。
八、其他
1.2026年实际招生计划数以国家下达数量为准,中间不再单独发布通知。
2.甘肃省高等研究院、国际产学研用联合培养专项计划等各种专项计划均按照通知文件要求,责任到人,招生到人,选拔优秀生源,优先完成招生任务。
3.考生须提前和拟报考的导师联系,确认导师当年有招生资格方可网上报名、现场确认。
4.如遇国家招生政策调整,以教育部当年文件为准,若国家出台新的博士研究生招生政策,兰州理工大学将根据实际作出相应调整并及时在兰州理工大学招生工作办公室网站公布,不再另行通知。
5.根据教育部招生有关规定,学校不举办任何形式的考前辅导班,不提供历年试题和复习资料。
6.所有取得拟录取资格的非定向就业博士生均须在规定时间内将档案调入兰州理工大学,定向就业博士生须在规定时间内签订三方协议,未按规定办理档案调转手续或签订三方协议的考生,将被取消录取资格,缺额从符合条件并已复试合格的考生中顺序递补。考生因报考博士研究生与所在单位产生的问题由考生自行处理,若因此影响考生的复试和录取,责任由考生自行承担。
7.学籍、学历和学位认证
(1)应届生学籍认证:登录“学信网”(https://www. chsi.com.cn),在线申请学籍验证,打印下载《教育部学籍在线验证报告》。如不成功可根据要求申请书面认证,获得“学籍认证报告”。
(2)往届生学历认证:登录“学信网”(https://www. chsi.com.cn),在线申请学历验证,打印下载《教育部学历证书电子注册备案表》。如不成功可根据要求申请书面认证,获得“学历认证报告”。
(3)往届生学位认证:登录“学信网”(https://www. chsi.com.cn),在线申请学位验证,打印下载本人的学位认证报告。如不成功可根据要求申请书面认证,获得“学位认证报告”。
(4)持国(境)外大学硕士学位证书者,须通过教育部留学服务中心认证,提交认证报告。









2026博士研究生入学考试参考书目
0805材料科学与工程(一级博士点学科,含080501材料物理与化学、080502材料学、080503材料加工工程、0805Z1先进材料及其制备技术、0805Z2先进高分子材料)
《材料热力学与动力学》, 赵新兵 编著,浙江:浙江大学出版,2016年版
《冶金与材料热力学》,李钒,李文超 编著,北京:冶金工业出版社,2012年版
《金属物理学》,冯端 ,第一卷,科学出版社,1997年版
《金属物理》,汪复兴 ,机械工业出版社 ,1981年版
《金属物理》,余宗森,冶金工业出版社 ,1982年版
《固体物理学》,朱建国等著,北京:科学出版社,2005年版
《固体物理导论》,C.基泰尔著,项金钟、吴兴惠译,北京:化学工业出版社,2005年版
《材料分析方法》,周玉.北京:机械工业出版社,2011年版
《高聚物的结构与性能》,马德柱,何平笙,徐仲德,周漪琴编著,科学出版社,2003年版
《高聚物的结构与性能》——研究生规划教材,陈平,唐传林,廖明义主编,化学工业出版社,2012年版
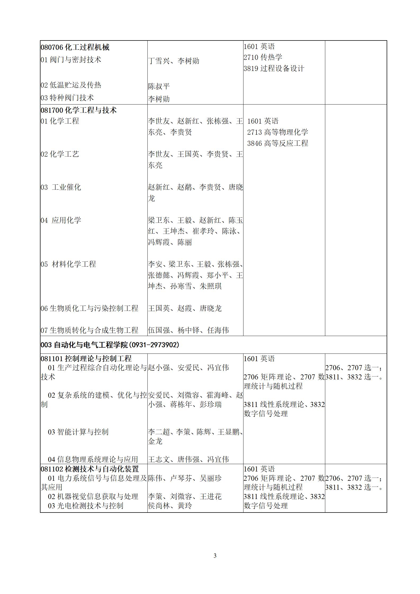
0807 动力工程及工程热物理(一级学科博士点,含080705 制冷及低温工程、080706 化工过程机械)
《传热学》(第四版),杨世铭、陶文铨,高等教育出版社,2006 年08 月
《化工容器设计》,王志文,蔡仁良,化学工业出版社,2005 年
《制冷与低温技术原理》,吴业正等,高等教育出版社,2004 年
0817 化学工程与技术(一级学科博士点)
《高等物理化学》,司云森,科学出版社,2015 年6 月
《高等反应工程教程》,程振民,朱开宏,袁渭康,华东理工大学出版社,2010 年
《化学反应工程分析》,朱开宏、袁渭康,高等教育出版社,2002 年
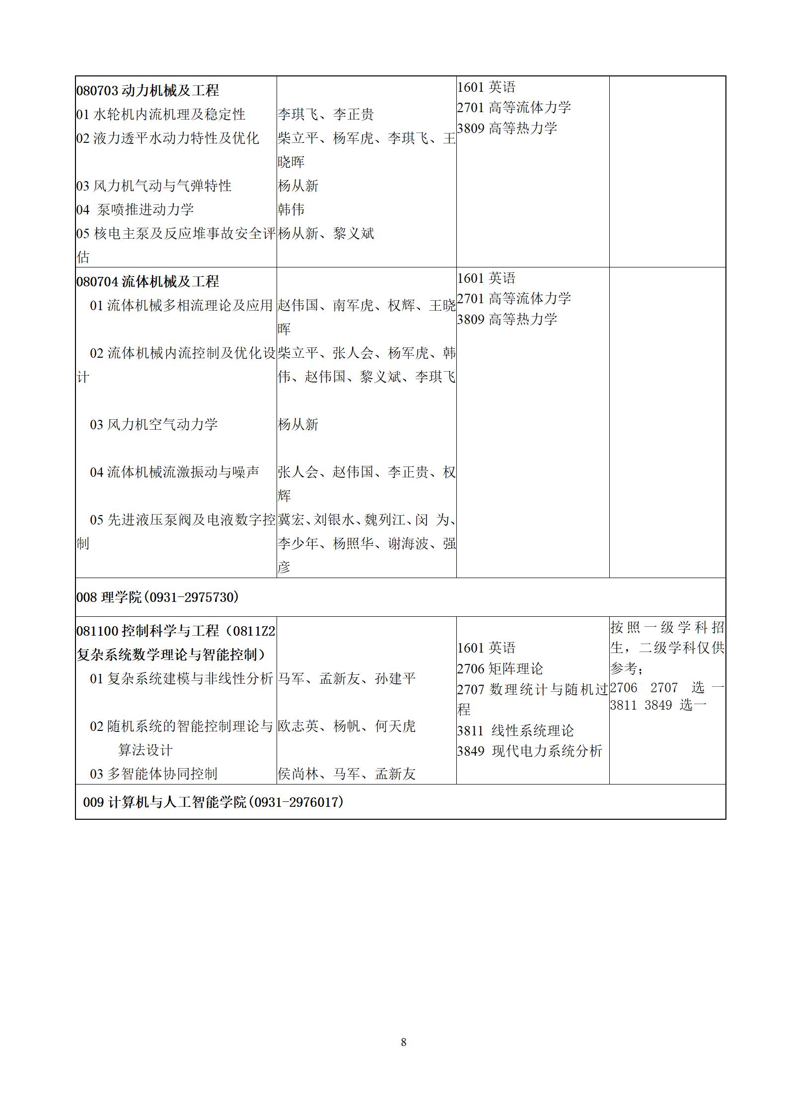
0811控制科学与工程(一级学科博士点,含081101控制理论与控制工程、081102检测技术与自动化装置、081103系统工程、081104模式识别与智能系统、0811Z1可再生能源发电与智能电网)
《矩阵理论》,罗家洪,华南理工大学出版社,第二版、第三版
《矩阵理论及其应用》,田振际,严克明,兰州大学出版社
《应用数理统计基础》,庄楚强、吴亚森主编,华南理工大学出版社
《随机过程及其应用》,刘次华主编,高等教育出版社,2010年版
《数字信号处理》--理论、算法与实现,胡广书主编,清华大学出版社
《线性系统理论》郑大钟,清华大学出版社第三版
《最优控制》巨永锋,李登峰,重庆大学出版社
《计算机控制技术》曹立学,张鹏超,西安电子科技大学出版社
《高等电力网络分析》张伯明等,清华大学出版社,第二版
《现代电力电子技术》林渭勋编著,机械工业出版社,2005年版2015重印
《现代电力系统分析》王锡凡,方万良,杜正春,科学出版社,2003年版
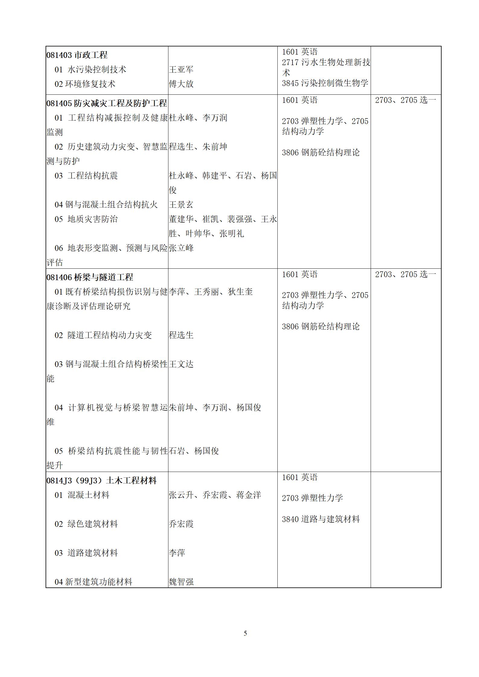
0814土木工程(一级学科博士点,含081401岩土工程、081402结构工程、081403市政工程、081405防灾减灾工程与防护工程、081406桥梁与隧道工程、0814J3(99J3)土木工程材料、0814Z3文化遗产保护科学与技术)
《弹性力学》(第二版), 米海珍编著,北京:清华大学出版社,修订版,2016
《塑性力学》(第一版),米海珍编著,北京:清华大学出版社,修订版,2014.
《结构动力学》(第二版),R.克拉夫、J.彭津编,王光远等译校,北京:高等教育出版社,2006.
《混凝土结构设计原理》(第五版),朱彦鹏主编,重庆:重庆大学出版社,2013.
《水质工程学(下册)》,姜应和、谢水波主编,北京:机械工业出版社,2011.
《污水生物处理新技术》,吕炳南、陈志强主编,哈尔滨:哈尔滨工业出版社,2004 .
《污染控制微生物学》,任南琪,马放等主编,哈尔滨:哈尔滨工业出版社,2004.
《土木工程材料》(第一版),乔宏霞编,北京:中国电力出版社,2014.
《现代路面与材料》,梁乃兴编,北京:人民交通出版社,2003.
《高等土力学》,李广信主编,北京:清华大学出版社,2016.
《遗产建筑保护材料学》戴仕炳等主编,北京,中国建筑工业出版社,2025
《文化遗产理论与实践》,张颖岚、周剑虹主编,浙江:浙江大学出版社,2025.
0807动力工程及工程热物理(一级学科博士点,含080701工程热物理、080703动力机械及工程、080704流体机械及工程)
《流体力学》(第一版),张凤羽等,中国水利水电出版社,2013。
《流体力学》(第四版),吴望一,北京大学出版社,2000。
《高等工程热力学》(第二版),陈则韶,中国科学技术出版社,2014。
Thermodynamics: An Engineering Approach (Nine Edition). Yunus A. Cengel, Michael A. Boles, Mehmet Kanoglu. New York, NY: McGraw-Hill Education, 2019。
《工程热力学》,沈维道、童钧耕主编,高等教育出版社,2007。
《传热学》,陶文铨编著,高等教育出版社,2024第六版。
《流体机械原理》,张克危等,机械工业出版社,2000年。
080202机械电子工程
《流体力学》(第一版),张凤羽等,中国水利水电出版社,2013。
《流体力学》(第四版),吴望一,北京大学出版社,2000。
《液压控制系统》,王春行,机械工业出版社,2011。
《液压元件》,何存兴,机械工业出版社,1988。
《液压传动系统》,官忠范,机械工业出版社,2004。
0802机械工程(一级学科博士点,含080201 机械制造及其自动化、080203机械设计及理论)
《现代控制理论》,刘豹,唐万生,机械工业出版社,2017年(第三版)
《机械制造技术基础》,吴沁等主编,哈尔滨工业大学出版社,2025年
《机械制造工艺学》,张进生等主编,机械工业出版社,2025年(3D版)
《机械振动理论与应用》,李有堂编著,科学出版社,2020年(第二版)
《机械原理》孙桓等主编,高等教育出版社,2021年(第九版)
0802Z1工业工程与管理
《高级运筹学》,党耀国主编,科学出版社,2024年(第二版)
《SPSS 统计分析高级教程》,张文彤等主编,高等教育出版社,2018年(第三版)
《工业工程与管理》,齐二石等主编,科学出版社,2011年
《决策理论与方法》,郭立夫等主编,高等教育出版社,2020年(第三版)
0802J2制造业信息化系统参考书目:
《矩阵理论》,罗家洪,华南理工大学出版社,第二版、第三版
《矩阵理论及其应用》,田振际,严克明,兰州大学出版社
《应用数理统计基础》,庄楚强、吴亚森主编,华南理工大学出版社
《随机过程及其应用》,刘次华主编,高等教育出版社,2010年版
《现代控制理论》,于长官,哈尔滨工业大学出版社,2005年版
《计算机网络(第6版)》,谢希仁主编,北京:电子工业出版社,2013年版
《数字信号处理--理论、算法与实现》,胡广书主编,清华大学出版社
《软件工程》张秋余, 张聚礼等编著,西安电子科技大学出版社,2014年版
0807动力工程及工程热物理(一级学科博士点,含080701工程热物理、080702 热能工程、080703动力机械及工程、080704流体机械及工程、0807J1可再生能源与环境工程)
《流体力学》(第一版),张凤羽等,中国水利水电出版社,2013。
《流体力学》(第二版),吴望一,北京大学出版社,2021。
《高等工程热力学》(第二版),陈则韶,中国科学技术出版社,2014。
Thermodynamics: An Engineering Approach (Nine Edition). Yunus A. Cengel, Michael A. Boles, Mehmet Kanoglu. New York, NY: McGraw-Hill Education, 2019。
《工程热力学》(第五版),沈维道、童钧耕主编,高等教育出版社,2016。
《传热学》(第六版),陶文铨编著,高等教育出版社,2024。
《流体机械原理》,张克危等,机械工业出版社,2000年。
① 凡本站注明“稿件来源:教育在线”的所有文字、图片和音视频稿件,版权均属本网所有,任何媒体、网站或个人未经本网协议授权不得转载、链接、转贴或以其他方式复制发表。已经本站协议授权的媒体、网站,在下载使用时必须注明“稿件来源:教育在线”,违者本站将依法追究责任。
② 本站注明稿件来源为其他媒体的文/图等稿件均为转载稿,本站转载出于非商业性的教育和科研之目的,并不意味着赞同其观点或证实其内容的真实性。如转载稿涉及版权等问题,请作者在两周内速来电或来函联系。




教育在线
