为切实做好2026年硕士研究生复试录取工作,确保公平、公正、科学,根据教育部《2026年全国硕士研究生招生工作管理规定》等有关文件精神,结合学校本年度硕士研究生招生计划和合格生源情况,现将牡丹江师范学院2026年硕士研究生第二轮调剂工作通知如下:
一、调剂系统开放时间
2026年4月9日20时至4月10日12时,共计开放16小时。届时考生可登录调剂系统填报调剂志愿。
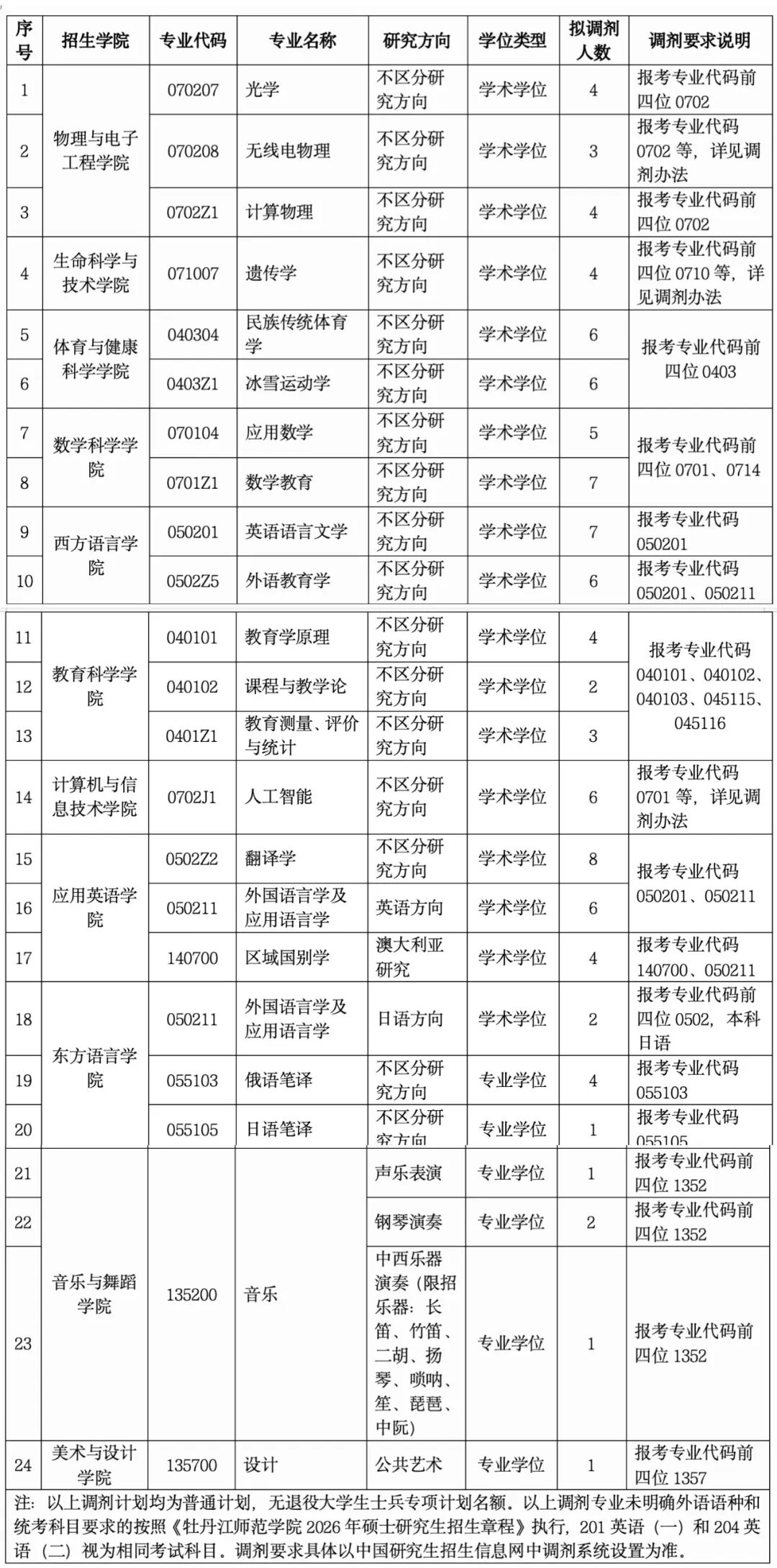
二、第二轮拟接收调剂专业目录

三、调剂基本条件
(一)接收调剂考生基本条件
1.符合调入专业的报考条件。
2.调剂考生初试成绩须符合第一志愿报考专业、调入专业在A类地区的全国初试成绩基本要求。
3.调剂考生第一志愿专业与调入专业相同相近,或初试科目与调入专业初试科目相同相近。
4.满足教育部规定的其他调剂要求。
(二)一志愿报考专业限制条件,详见牡丹江师范学院研究生学院网站《2026年硕士研究生招生调剂复试办法》
(三)调剂遴选规则
学校按照调剂的基本条件,并按考生初试成绩择优确定进入复试的考生名单,不以考生提交调剂志愿的时间先后顺序等非学业水平标准作为遴选依据。在生源充足情况下,按不低于1:2的比例择优通知考生复试。
四、调剂工作程序
(一)符合调剂条件的考生自愿通过中国研招网“全国硕士生招生复试调剂服务系统”向牡丹江师范学院提出调剂申请。
(二)学校根据教育部规定、专业需求及牡丹江师范学院调剂办法,择优确定进入复试的考生名单,向考生发送复试通知。
(三)调剂考生需在牡丹江师范学院发出复试通知后4小时内在中国研招网“全国硕士研究生招生调剂服务系统”选择“同意复试”或“拒绝复试”。
(四)同意复试考生将会在24小时内收到牡丹江师范学院通过“钉钉”平台发送的复试邀请,考生按要求完成复试资格审核后,即可在规定时间参加学校网络远程复试。
(五)调剂考生复试形式、复试内容及要求详见牡丹江师范学院研究生学院网站《2026年硕士研究生复试录取工作方案》。
(六)复试结束,学校对复试合格考生依据招生计划按照总成绩高低顺次拟录取,通过中国研招网“全国硕士研究生招生调剂服务系统”发出待录取通知,考生需在4小时内选择“同意待录取”或“拒绝待录取”,考生选择其中任一项后均不能再做更改。
五、考生注意事项
(一)调剂申请一律以中国研招网“全国硕士生招生调剂服务系统”填报为准,未经系统填报无复试录取资格。
(二)学校每次开放调剂系统持续时间不低于12小时。锁定考生志愿时间为36小时,志愿锁定期间不接受考生解锁申请。
(三)调剂系统开通期间,学校按照不低于计划缺额1:2比例发送调剂复试通知,为保护考生志愿选择自由,对未进入调剂复试范围的考生志愿将予以直接解锁。
(四)学校规定时间组织调剂复试,同意调剂考生按照报考学院的要求参加复试。对复试合格考生依据招生计划按照总成绩高低顺次拟录取。
(五)如计划调整或经调剂复试后仍有计划缺额,学校将再次通过调剂系统发布调剂需求,考生(含被牡丹江师范学院解锁考生)可继续选择调剂。
(六)对规定时间未接受牡丹江师范学院复试通知、拒绝牡丹江师范学院复试通知、未按规定时间参加复试、调剂复试不合格或拒绝牡丹江师范学院待录取通知的考生,其提出的后续调剂申请学校将一律不再给予复试。
(七)为彰显教育公平,维护调剂工作秩序,凡接受牡丹江师范学院“待录取”的调剂考生,一律不予解锁。请考生谨慎选择。
牡丹江师范学院
2026年4月9日
① 凡本站注明“稿件来源:教育在线”的所有文字、图片和音视频稿件,版权均属本网所有,任何媒体、网站或个人未经本网协议授权不得转载、链接、转贴或以其他方式复制发表。已经本站协议授权的媒体、网站,在下载使用时必须注明“稿件来源:教育在线”,违者本站将依法追究责任。
② 本站注明稿件来源为其他媒体的文/图等稿件均为转载稿,本站转载出于非商业性的教育和科研之目的,并不意味着赞同其观点或证实其内容的真实性。如转载稿涉及版权等问题,请作者在两周内速来电或来函联系。




教育在线
