匠心筑梦赛出彩!黄冈职业技术学院师生在2026年湖北职业院校技能大赛中斩获佳绩
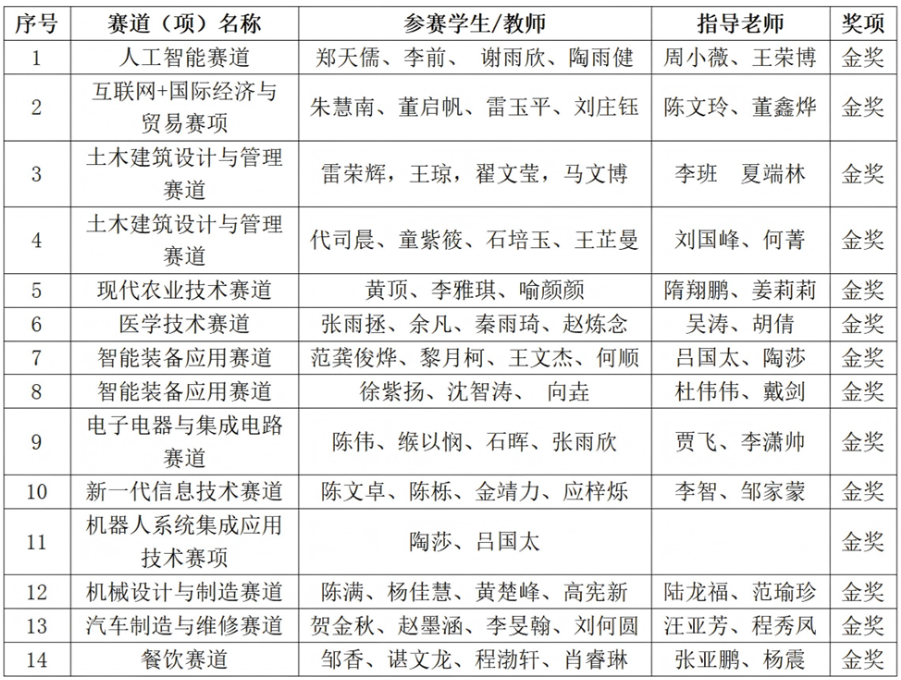
近日,由湖北省教育厅主办的2026年湖北省职业院校技能大赛圆满落幕。黄冈职业技术学院参赛师生凭借扎实的专业功底、默契的团队协作与顽强的拼搏精神,在全省各高职院校的激烈角逐中脱颖而出,斩获一等奖14项、二等奖18项、三等奖26项的优异成绩,获奖数量与质量均实现稳步提升,充分彰显了学校技能人才培养的实力。

此次佳绩的取得,是该校深化职业教育改革、推进“岗课赛证”融通育人模式的生动实践,更是全体参赛师生凝心聚力、奋力拼搏的成果。长期以来,黄冈职业技术学院始终坚持以立德树人为根本,以产业需求为导向,深化产教融合、校企合作,不断优化专业课程体系,强化实践教学环节,将技能竞赛与日常教学深度融合,形成“以赛促教、以赛促学、以赛促改、以赛促建”的长效机制,持续提升人才培养质量。(通讯员:曹明顺)
免责声明:
① 凡本站注明“稿件来源:教育在线”的所有文字、图片和音视频稿件,版权均属本网所有,任何媒体、网站或个人未经本网协议授权不得转载、链接、转贴或以其他方式复制发表。已经本站协议授权的媒体、网站,在下载使用时必须注明“稿件来源:教育在线”,违者本站将依法追究责任。
② 本站注明稿件来源为其他媒体的文/图等稿件均为转载稿,本站转载出于非商业性的教育和科研之目的,并不意味着赞同其观点或证实其内容的真实性。如转载稿涉及版权等问题,请作者在两周内速来电或来函联系。




教育在线
