招生对象
已完成江西省2026年普通高考报名的考生均可报考。
单招计划及专业
学院2026年申报单招计划480名,包括普通类单招计划339名,“三校生”类单招计划41名,体育类单招计划100名。按照江西省财政厅和江西省发改委核准的规定收费,2026年各招生专业的学费标准均为5000元/学年/人,学生住宿费均为500元/学年/人,如有调整,以省相关部门最新批复为准。
(一)普通类单招计划339名,限高考考生号第9、10位为11或15的普通类考生填报,专业组选择“普通类组”。招生专业11个:应急救援技术、无人机应用技术、大数据与会计、新闻采编与制作、治安管理、法律事务、法律文秘、社区矫正、司法鉴定技术、社区管理与服务、行政管理。
(二)“三校生”类单招计划41名,限高考考生号第9、10位为89的“三校生”考生填报,专业组选择“三校生组”。招生专业11个:应急救援技术、无人机应用技术、大数据与会计、新闻采编与制作、治安管理、法律事务、法律文秘、社区矫正、司法鉴定技术、社区管理与服务、行政管理。
特别说明:以上两类根据高考考生号进行分类,职业技能考试科目不同,请考生务必根据自己高考考生号填准对应的专业组。报考结束后,学院有权将不符合所填报专业组报考条件的考生,归类到相应的专业组进行考试及录取。填报学院将视为接受上述分类考试方法,若有填错自愿接受学院调整到相应专业组参加考试及录取。
(三)体育类单招计划100名,所有完成江西省2026年普通高考报名的考生均可填报,专业组选择“体育类组”。招生专业:社会体育。
具体计划详见下表

网上报考
2026年3月9日9:00-11日17:00期间,考生自行登录江西省教育考试院网(网址:www.jxeea.cn)“高职单招报考系统”进行网上报考。报考前,考生必须在网上仔细阅读考生须知,了解报考流程、考试要求、招生院校及专业和注意事项,阅读并签订《江西省2026年高职单招考生诚信报考承诺书》(承诺高职单招录取后不再参加2026年6月举行的统一高考),每个考生限报1所高校,可选不超过6个专业及是否服从专业调剂。在规定的网报时间内,考生可对所报考院校及专业修改2次。获得免试就读高职学校资格的职业院校技能大赛获奖选手,可按照省教育厅规定的程序申请免试录取。

考试工作
今年单招分为技能校考和文化统考两部分,除获免试资格考生外均须参加两部分考试。
(一)技能校考
1.网上打印准考证
1.网上打印准考证
2026年3月19日10:00-3月20日17:00期间,考生自行登录江西司法警官职业学院官网(网址:www.jxsfjy.cn),下载打印技能校考准考证,带好参加考试。
2.考试时间:2026年3月21日(周六)
(1)普通类考生、“三校生”考生
8:30-9:30 法律职业技能基础知识或信息技术
9:40-12:00 语言能力测试、体能测试(交错进行)
(2)体育类考生专项测试时间:8:30-12:00
3.考试内容
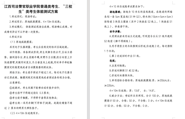
技能校考总分为250分,按普通类、“三校生”类、“体育类”考生分类考试,测试内容分为专业理论和技术能力测试两部分。(注意:所有考生请穿好运动鞋及运动服)
(1)普通类考生专业理论测试总分为100分,内容为法律职业技能基础知识(法律常识,包含宪法、民法典总则及婚姻家庭编;时事知识,包含2025年以来国家发生的重要时事);技术能力测试总分为150分,内容为语言能力测试(50分)、体能测试(100分,其中原地纵跳摸高50分、4×10m往返跑50分)。
(2)“三校生”考生专业理论测试总分为100分,内容为信息技术(以《中等职业学校计算机教学大纲》为依据);技术能力测试总分为150分,内容为语言能力测试(50分)、体能测试(100分,其中原地纵跳摸高50分、4×10m往返跑50分)。
上述普通类考生与“三校生”考生语言能力测试、体能测试采用赋分制。合格即满分,不合格为零分。


(3)体育类考生基础能力测试总分为100分,内容为:800米(100分);技术能力测试总分为150分,内容为:左右鞭腿90分,立定跳远60分。
体育类考生免试、加分资格认定:
根据学院人才培养特色,运动训练队建设需要,近三年来在武术散打、武术套路、跆拳道、篮球、网球、匹克球、田径、健美操、拳击、摔跤、游泳、柔道运动项目获得国家二级运动员技术及以上等级荣誉称号或参加省运会、省青少年单项锦标赛、省单项冠军争霸赛取得前3名的考生,技能校考免试,成绩计250分;近三年来省运会、省青少年单项锦标赛、省单项冠军争霸赛(运动项目同上)取得4-6名的考生,技能校考加20分,加分后总分值不得超过250分。近三年来参加市运会、市青少年单项锦标赛、市单项冠军争霸赛(运动项目同上)取得前3名的考生,技能校考加15分,取得4-6名的考生,技能校考加8分,加分后总分值均不得超过250分。考生运动员技术等级以“国家体育总局运动员技术等级系统”公示的数据信息为准。
符合免试、加分条件的考生须在2026年3月20日8:30-11:30到江西司法警官职业学院招生办提交运动员等级、获奖证明材料(原件和复印件一套)进行免试、加分资格认定,逾期不予受理。学院招生办完成考生的免试、加分证明材料、加分分值复核后,通过学院招生考试网进行公示。





4.考试方式
学院所有科目均采取线下集中测试的方式。法律职业技能基础知识、信息技术采用客观性命题(题型包括单选、双选、多选、判断),在答题卡上完成作答,要求考生必须用2B铅笔填涂客观题,0.5mm黑色笔迹的签字笔填写名字等信息,请必务带好这两种笔参加考试。语言能力测试、体能测试、体育类考生基础能力测试采用现场测试。
5.考试地点:江西司法警官职业学院(江西省南昌市昌北经济技术开发区长青路76号)
路线一:南昌西客站(高铁)、南昌长途汽车西站 直接乘公交269路(或乘地铁2号线到地铁大厦站换乘地铁1号线至庐山南大道站下,从3号口出来后在对面公交运输集团站转乘210路公交车)至瀛上路口下,200米到达学院。
路线二:南昌火车站直接乘公交210路、232路(或乘地铁2号线到阳明公园站,换乘240路/210路公交车) 至瀛上路口下,200米到达学院。
路线三: 南昌东站乘地铁2号线到阳明公园站,换乘240路/210路公交车至瀛上路口下,200米到达学院。
路线四:徐坊汽车客运站乘203路至南昌大学附属眼科医院站下,转乘210路公交车至瀛上路口下,200米到达学院。
(二)文化统考
1.网上打印准考证
2026年3月23日-27日期间,考生自行登录省教育考试院指定网址下载打印文化统考准考证,带好参加考试。
2.考试时间:2026年3月28日
9:00-11:30 语文、数学(合卷)
3.考试内容
语文、数学(合卷),满分每科各100分,总分200分,全省统一命题、统一考试,命题依据《中等职业学校公共基础课程教学标准》。
4.考试地点:高考报名所在县考试中心安排的国家教育考试标准化考点、考场参加考试(详见准考证)
成绩查询
技能校考成绩查询:3月27日,考生可通过学院官网(www.jxsfjy.cn)查询本人分数。考生若对成绩有疑议,可于30日16点前到学校招生办凭考生本人身份证、准考证提交查分申请,逾期不予办理。原则上申请查分复核科目不得超过两门。4月1日前电话通知复核结果。
文化统考成绩查询:4月13日前后,考生可通过江西省教育考试院网(www.jxeea.cn) 查询本人分数。考生可于4月13-14日在网上申请成绩复核,4月16日在网上查询成绩复核结果。
技能校考和文化统考的复核工作,仅限于查核答卷是否漏改、漏统;如有漏改、漏统,予以更正。对于答题评分宽严等问题,不属查核更正范围。复核过程中,答卷不与考生和家长见面。
单招录取
(一)录取办法
考生必须参加文化统考和技能校考,且技能校考必须参加所属专业组所有科目的考试,录取总分不得低于100分。先进行体育类单招录取,再进行“三校生”类单招录取,最后进行普通类单招录取。考生不得跨专业组调剂录取。所有专业组未完成的单招计划不补录,转入普通高考录取时执行。
1.体育类单招录取:将填报社会体育专业志愿考生,按综合成绩总分(文化统考成绩+技能校考成绩)进行排序,从高到低择优录取。若总分出现同分情况的,按技术能力测试、基础能力测试、语文、数学单科顺序排序。
2.“三校生”类单招录取:将填报学院志愿的“三校生”类考生(除填报社会体育专业志愿考生外,高考考生号第9、10位为89的考生)按综合成绩总分(文化统考成绩+技能校考成绩)进行排序,从高到低择优录取。若总分出现同分情况的,按语文、信息技术、数学、综合测试(语言能力测试、体能测试)单科顺序排序。专业确定按照“分数清”原则,即“分数优先、遵循志愿”统筹安排。
3.普通类单招录取:将填报学院志愿的普通类考生(除填报社会体育专业志愿考生外,高考考生号第9、10位为11或15的考生),按综合成绩总分(文化统考成绩+技能校考成绩)进行排序,从高到低择优录取。若总分出现同分情况的,按语文、法律职业技能基础知识、数学、综合测试(语言能力测试、体能测试)单科顺序排序。专业确定按照“分数清”原则,即“分数优先、遵循志愿”统筹安排。
(二)录取说明
1.学院所有专业均实行警务化管理,对身体素质有一定要求。经学院单招录取的考生须参加所在县(区)考试中心统一组织的高考体检。新生入校后,学院可依据教育部、卫生部、中国残疾人联合会印发的《普通高等学校招生体检工作指导意见》和人力资源社会保障部、教育部、卫生部《关于进一步规范入学和就业体检项目维护乙肝表面抗原携带者入学和就业权利的通知》等有关要求以及学校招生章程中对身体条件的具体规定,对高考体检或新生入学复检结论涉及限报以及不适应学院警务化管理的单招考生可进行退学、休学等处理。
2.考生经学院单招录取后,不再具有参加统一高考(含“三校生”类考试)及录取资格。
3.学院单招录取的考生,与参加统一高考相同专业录取的考生享受相同待遇。考生毕业后可按规定参加有关公务员和人民警察招考。
4.考生录取后一律不得退录,入学后不得转专业。
5.根据江西省教育厅有关规定,在校期间参加世界、国家及江西省职业院校技能大赛获奖选手,符合免试就读高职学校的考生,按照规定的程序申请免试录取,免试录取须在高职单招录取前完成。
6.高职单招未录取考生可以参加 6 月份的统一高考,如放弃参加统一高考的,可于 5 月 5 日前登录江西省教育考试院官网:http://www.jxeea.cn 或江西省教育厅官网:http://jyt.jiangxi.gov.cn ,进入“江西省普通高考综合管理平台(高考报名系统)”,确认“不参加”6 月份举行的统一高考。 省教育考试院将统一发送短信提示,各县考试中心应主动及时通知未录取考生,如放弃参加统考的在规定时间内上网确认。
7.根据学院人才培养要求,部分专业学生需在校本部外的校区完成相关课程的学习。
报考及录取日程安排

本方案如有与江西省教育考试院不一致之处,以江西省教育考试院发布的相关规定为准。
联系方式
部门:江西司法警官职业学院招生办公室
地址:江西省南昌市昌北经济技术开发区长青路76号
电话:0791—83875325(刘老师、涂老师、熊老师)
电话咨询时段:周一至周五8:20-11:30 14:40-16:30
网址:http:// www.jxsfjy.cn邮编:330013
微信公众号:江西司法警院
招生工作监督电话:0791-83873645
① 凡本站注明“稿件来源:教育在线”的所有文字、图片和音视频稿件,版权均属本网所有,任何媒体、网站或个人未经本网协议授权不得转载、链接、转贴或以其他方式复制发表。已经本站协议授权的媒体、网站,在下载使用时必须注明“稿件来源:教育在线”,违者本站将依法追究责任。
② 本站注明稿件来源为其他媒体的文/图等稿件均为转载稿,本站转载出于非商业性的教育和科研之目的,并不意味着赞同其观点或证实其内容的真实性。如转载稿涉及版权等问题,请作者在两周内速来电或来函联系。




教育在线
