
历经70多年发展建设,长春工业大学已成为一所以工为主,工、理、管、文、经、法、艺术等多学科相互支撑、协调发展的省属重点高校,是吉林省高层次人才培养、应用技术研发、高新技术产品研制、高水平社会服务的重要基地。1992年被吉林省政府确定为首批三所之一的省属重点高校,2004年再次被确定为省属重点大学。2016年入选“中西部高校基础能力建设工程”院校,2020年入选“吉林省特色高水平应用研究型大学”建设项目高校。
长春工业大学研究生教育始于1982年,1990年获得硕士学位授予权,2003年获得工程硕士专业学位授予权,2013年获得博士学位授予权。现有2个博士后流动站,6个一级学科博士学位授权点,1个博士专业学位授权点,1个国家超常布局交叉学科博士点,20个一级学科硕士学位授权点,15个硕士专业学位类别;吉林省特色高水平学科14个,其中,吉林省一流学科3个,吉林省优势特色学科11个;化学学科、材料科学学科、工程学学科进入ESI全球排名前1%;材料科学与工程、机械工程2个学科成功入选吉林省高校“世界一流学科培育计划”立项建设学科。具有推荐优秀应届本科毕业生免试攻读硕士学位研究生资格。
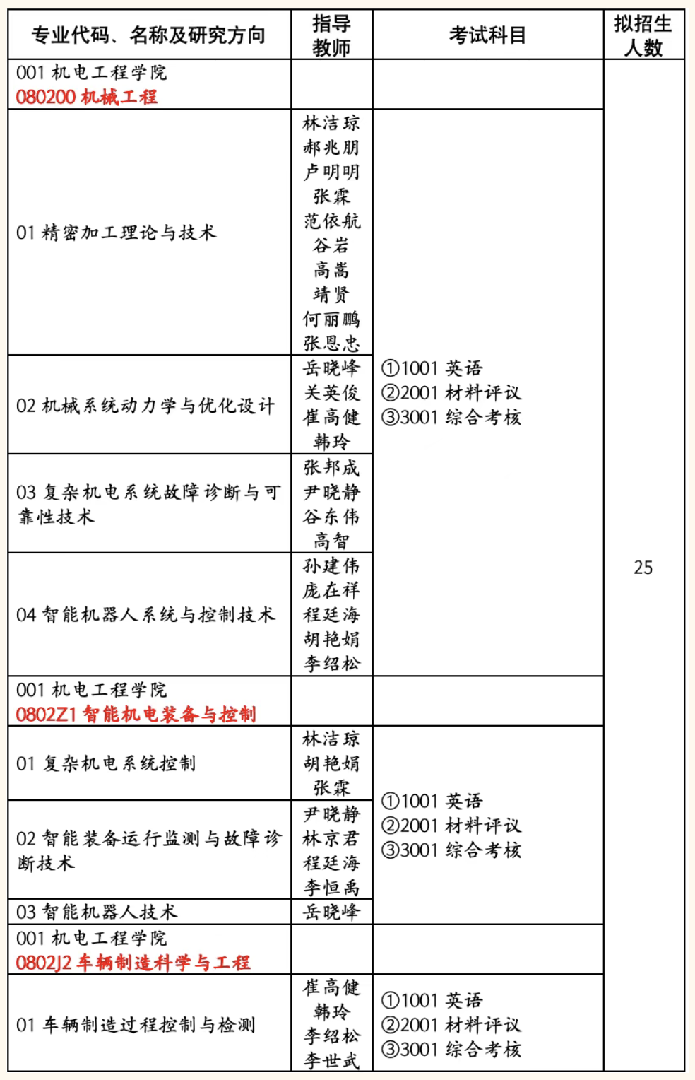
招生计划
2026年长春工业大学计划招收博士研究生暂为114人,具体招生计划以国家下达的招生计划为准。各学科招生人数及导师详见招生专业目录。录取时,长春工业大学将根据国家下达的招生计划和生源情况进行必要调整(增加或减少)。









注:上表所列招生人数为拟定人数,长春工业大学将根据国家下达的招生计划和生源情况进行必要调整(增加或减少)
招生方式
长春工业大学博士研究生招生方式分为硕博连读和“申请考核制”。
(一)硕博连读
硕博连读是指从长春工业大学已完成规定课程学习且成绩优秀,具有较强创新精神和科研能力的在学硕士生中择优遴选博士生的招生方式。“硕博连读”博士研究生选拔对象,为长春工业大学在读二年级全日制硕士研究生(非定向就业)。具体要求详见各学院硕博连读招生实施细则。
(二)“申请考核制”
“申请考核制”是指各学科对符合报名条件,申请博士学位的考生进行资格认定,通过综合考核,选拔出学术业绩突出、具有较强科研创新能力博士生的招生方式。具体要求详见各学院“申请考核制”招生实施细则。
报考条件
(一)中华人民共和国公民。
(二)拥护中国共产党的领导,具有正确的政治方向,热爱祖国,愿为社会主义现代化建设服务,遵纪守法,品行端正。
(三)身体和心理健康状况符合国家和招生单位规定。
(四)有至少两名所报考学科专业领域内的教授(或相当专业技术职称的专家)书面推荐意见。
(五)“申请考核制”的考生必须符合下列学历条件之一:
1. 已获博士、硕士学位的人员;
2.应届硕士毕业生(最迟须在入学前毕业并取得硕士学位);
在国(境)外获得硕士学位的考生,须凭教育部留学服务中心出具的国(境)外学历学位认证书方可报名。
(六)“申请考核制”考生英语水平,须符合以下任意一项。
1.全国大学英语四级或六级考试成绩达到425分及以上;
2.托福(TOEFL)考试成绩达到72分及以上;
3.雅思(IELTS)考试成绩达到5.5分及以上;
4.GRE成绩达到300分及以上(新);
5.英语专业四级或八级考试成绩60分及以上;
6.WSK(PETS-5)考试成绩60分及以上;
7.在国外有1年以上(含1年)全日制学习经历(报考英语为当地主要日用语言和授课语言)的人员,该部分人员需提供学习经历的证明和成绩单;
8.已发表本人为主要作者,代表本人外语能力的高水平论文;
9.其他能说明英语水平的佐证材料,由学院考核小组认定是否符合要求。
(七)对学术研究有浓厚兴趣,具有严谨的科学研究态度、较强的综合分析能力、创新和独立科学研究能力,并且具有合作精神。
(八)符合拟申请攻读博士学位学院提出的其他条件。

网上报名和缴费
(一)网上报名。所有考生均须进行网上报名,报名时间为2026年1月15日-2026年2月28日,考生登录中国研究生招生信息网(http://yz.chsi.com.cn/)进行网上报名。
(二)所有考生均须缴纳报名费,标准为180元/人,请考生按长春工业大学规定时间缴纳报名费。报名费缴纳时间及方式请关注长春工业大学研究生院网站通知。
选拔录取程序
(一)提交申请材料考生须在长春工业大学规定时间内提交下列材料(以下材料均须用A4纸打印或复印)
1.《博士学位研究生网上报名信息简表》一份(报名完成后点击“下载报名信息表”);
2.两名报考学科专业领域内的教授(或相当专业技术职称的专家)《招收攻读博士学位研究生专家推荐书》;
3.《长春工业大学2026年招收攻读博士学位研究生思想政治情况表》一份;
4.非应届考生:本科及硕士学历证书、学位证书复印件。应届考生:本科学历证书、学位证书复印件,研究生证复印件或长春工业大学研究生学籍管理部门出具的在学证明。在国(境)外获得硕士学位者,须提交由教育部留学服务中心出具的学位认证复印件;
5.本人身份证复印件;
6.硕士阶段成绩单(须加盖长春工业大学研究生管理部门或档案管理部门公章);
7.英语水平证明材料;
8.拟攻读博士学位期间本人的研究计划;
9.硕博连读考生需提交《长春工业大学硕博连读申请表》;“申请考核制”考生需提交《长春工业大学“申请考核制”博士研究生考核申请表》;
10.学院规定的其他需要提交的材料。考生应对所提交材料的真实性负责,无论何时,一经发现存在伪造、提交虚假信息等违纪行为,将根据有关规定严肃处理,相关后果由考生本人承担。
(二)资格审核
各学院成立“资格审核小组”,确定资格审核标准和进入综合考核的比例。对考生提交的申请材料进行评估,择优确定进入综合考核的考生名单,并在研究生院网站对外公布。资格审核不合格者,不予进入下一阶段的综合考核。
(三)综合考核
硕博连读的选拔时间为每年3月至5月(硕士研究生第四学期)。“申请考核制”的选拔时间为每年4月至6月。综合考核可采取笔试、面试等形式进行,具体考核形式由学院自定。考核内容主要包括:申请人的思想品德表现、本学科前沿知识及最新研究动态掌握情况、综合运用所学知识能力、科研能力、创新精神、创造能力及英语能力等。综合考核成绩为百分制。
(四)拟录取
各学院研究生招生工作领导小组根据招生计划确定拟录取名单,并按规定提交研究生院。研究生院汇总整理各学院拟录取名单后报长春工业大学研究生招生工作领导小组审定,并按相关规定在研究生院网站公示。
体检
考生体检工作由招生单位在新生报到后组织进行。招生单位参照教育部、原卫生部、中国残联印发的《普通高等长春工业大学招生体检工作指导意见》(教学〔2003〕3号)要求,按照《教育部办公厅卫生部办公厅关于普通高等长春工业大学招生学生入学身体检查取消乙肝项目检测有关问题的通知》(教学厅〔2010〕2号)规定执行。体检工作由校医院负责完成。
学制及学习年限
博士研究生基本学习年限为三年,在校最长学习年限为六年。
学习及就业方式
(一)学习方式
长春工业大学博士研究生学习方式为全日制。
(二)就业方式
博士研究生就业方式分为定向就业和非定向就业两种类型。定向就业的博士研究生按定向合同就业;非定向就业的博士研究生按本人与用人单位双向选择的办法就业。定向就业考生需在规定时间内签署《定向就业协议》,档案不转入长春工业大学。
学费和奖助学金
(一)学费:博士研究生学费标准为10000元/生/年。
(二)奖助体系:博士研究生国家助学金、博士研究生国家奖学金、博士研究生学业奖学金等。
监督与申诉
长春工业大学博士研究生招生工作在长春工业大学研究生招生工作委员会的领导下,严格遵循公平、公正、公开和择优录取的原则,严格管理,规范程序,接受社会监督。
考生对各考核环节和录取结果有疑问的,可首先向学院提出申诉。申诉人向学院研究生招生工作领导小组提交书面申诉书及有关证明材料,由学院研究生招生工作领导小组调查、处理。如对学院做出的申诉处理仍有异议,可进一步向研究生院或纪检监察机构提出申诉,由研究生院或纪检监察机构按照教育部及长春工业大学相关文件要求进行调查处理。长春工业大学纪检监察机构申诉电话:0431-85716493.研究生院电话:0431-85716566.85716157.
违规处理
对在博士研究生招生考试中有违反考试管理规定和考场纪律,影响考试公平、公正行为的考生及其他相关人员,一律按《国家教育考试违规处理办法》严肃处理。违规或作弊事实记入《国家教育考试考生诚信档案》,并将考生的有关情况通报其所在长春工业大学或单位。
其他事项
(一)若国家在2026年招生年度出台新的博士研究生招生政策,长春工业大学将对本简章做相应调整,并及时予以公布。
(二)长春工业大学不举办任何形式的考前辅导班,不提供往年考博试题,不出售或办理邮购书籍等业务。
(三)凡与长春工业大学报考院系教职员工为直系亲属或有利害关系的考生,必须在报名表“本人自述”中填写清楚,并承诺内容真实准确。与考生有以上关系的人员在相关工作中应主动提出并全程回避。
(四)考生与所在单位因博士报考产生的问题由考生与所在单位自行协商解决;若因此而造成考生不能被录取的后果,招生单位不承担责任。
(五)请考生及时登录长春工业大学研究生院网站查看长春工业大学博士研究生招生最新信息。
(六)对招生工作中存在疑义者应在当年内通过咨询或者信访提出,过期不受理。
(七)本简章未尽事宜由长春工业大学研究生院负责解释。
联系方式
联系人:张老师、刘老师
联系电话:
0431-85716566、85716157.
85716370
长春工业大学2026年博士研究生招考咨询qq群:1043731440
研究生院招生管理科地址:
长春工业大学南湖校区办公楼1424室
邮编:130012
研究生院网址:
http://www.yjsy.ccut.edu.cn/
① 凡本站注明“稿件来源:教育在线”的所有文字、图片和音视频稿件,版权均属本网所有,任何媒体、网站或个人未经本网协议授权不得转载、链接、转贴或以其他方式复制发表。已经本站协议授权的媒体、网站,在下载使用时必须注明“稿件来源:教育在线”,违者本站将依法追究责任。
② 本站注明稿件来源为其他媒体的文/图等稿件均为转载稿,本站转载出于非商业性的教育和科研之目的,并不意味着赞同其观点或证实其内容的真实性。如转载稿涉及版权等问题,请作者在两周内速来电或来函联系。




教育在线
