疫情以来,中国政府根据疫情防控和人员往来需要,适时调整外国人赴华签证安排。现将当前赴华签证可受理范围和我馆受理程序予以介绍。如您有办理签证需求,请按本通知要求申请。通知内容自发布之日起实施。如赴华签证政策有进一步调整,我馆将在使馆网站发布消息,请及时关注。
一、签证申请须按照领区划分办理。中国驻美使馆领区包括:
Washington DC, Delaware, Idaho, Kentucky, Maryland, Montana, Nebraska, North Carolina, North Dakota, South Carolina, South Dakota, Tennessee, Utah, Virginia, West Virginia, Wyoming, Alabama, Arkansas, Florida, Georgia, Louisiana, Mississippi, Oklahoma, Texas, Puerto Rico
二、我馆签证受理步骤:
1、首先,申请人向使馆签证申请专用邮箱visaoffice.dc@vip.163.com发送申请邮件。
请注意,务必按以下要求发送申请邮件:
1)工作中发现Yahoo邮箱时常无法收到邮件,请用其他邮箱与我们联系。一位申请人,一封邮件,不可多人合并同一封邮件申请。
2)申请邮件题目格式须写为:“申请人姓名+居住州+签证种类”。
3)邮件正文:请陈述您的签证申请需求。
4)邮件附件,请以照片/图片(勿用PDF或网盘文件)形式上传:申请人驾照/领区内居住证明;申请签证的核心文件(核心文件见本通知“三”对应内容)
2、对符合受理范围的签证申请邮件,工作人员将逐一及时回复,并告知所需材料清单列表。
3、申请人按清单列表准备齐全后,按要求上传至附件,回复电子邮件给工作人员进行初审。
4、邮件初审通过后,工作人员将告知8位初审通过号码(一人一码),并告知纸质申请材料寄送方法。
5、申请人将全套纸质材料寄至使馆指定地址。工作人员进行复审。复审通过,颁发签证寄回申请人。如需补充材料,将通过电子邮件联系申请人。特殊案例在复审环节可能被拒签。
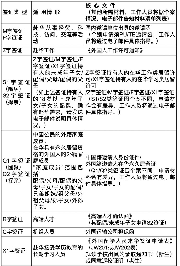
三、当前可受理签证类型和核心文件:

四、自北京时间2020年9月28日起,持有效工作类、私人事务类、团聚类的外国人可入境中国;自北京时间2022年8月24日0时起,持有效学习类居留许可的外国留学生及持有效APEC商务旅行卡人员可入境中国。
五、上述可受理范围之外的紧急人道签证,如赴华奔丧/探望病危重亲属,核心文件为死亡证明/病危重通知书。
六、外交和公务类赴华签证,请直接发送邮件至visaoffce.dc@vip.163.com告知办理需求。工作人员将予以相应指导。
七、对不符合当前签证受理范围的申请,工作人员将不再逐一回复邮件解释,敬请知悉。
① 凡本站注明“稿件来源:教育在线”的所有文字、图片和音视频稿件,版权均属本网所有,任何媒体、网站或个人未经本网协议授权不得转载、链接、转贴或以其他方式复制发表。已经本站协议授权的媒体、网站,在下载使用时必须注明“稿件来源:教育在线”,违者本站将依法追究责任。
② 本站注明稿件来源为其他媒体的文/图等稿件均为转载稿,本站转载出于非商业性的教育和科研之目的,并不意味着赞同其观点或证实其内容的真实性。如转载稿涉及版权等问题,请作者在两周内速来电或来函联系。




教育在线

