为推进会计诚信体系建设、提高会计人员职业道德水平,财政部近日制定印发了《会计人员职业道德规范》。这是我国首次制定全国性的会计人员职业道德规范。


规范出台有何意义?对会计人员提出了哪些要求?财政部会计司有关负责人对此做出解答。
会计人员承担着生成和提供会计信息、维护国家财经纪律和经济秩序的重要职责。党的十八大以来,党中央、国务院部署加快社会信用体系建设、构筑诚实守信的经济社会环境,将会计人员作为职业信用建设的重点人群,要求引导职业道德建设与行为规范。
“加强会计人员职业道德建设,对长期以来会计职业活动实践中形成的职业道德要求进行总结提炼和大力宣传,引导会计人员形成正确的价值追求和行为规范,对于提高会计工作水平和会计信息质量,加强社会信用体系建设,推动经济社会高质量发展具有重要意义。”这位负责人说。
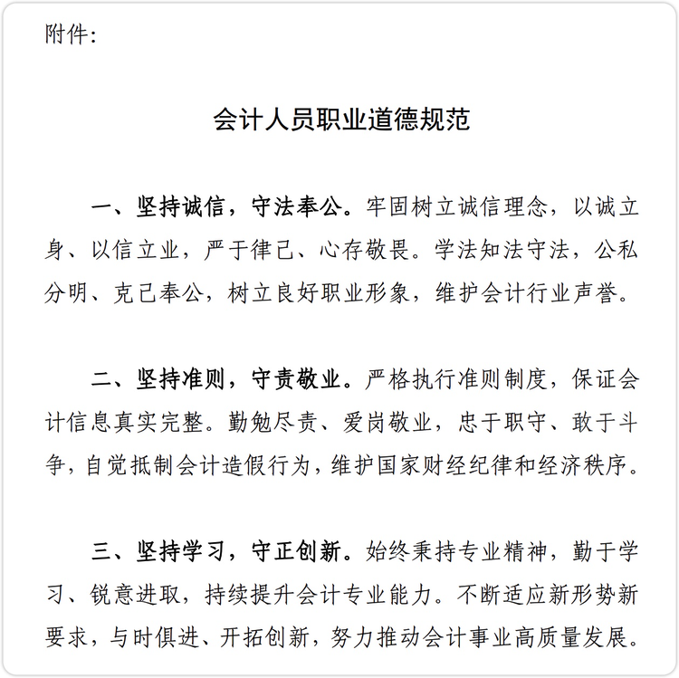
此次制定的规范,将新时代会计人员职业道德要求总结提炼为三条核心表述,即“坚持诚信,守法奉公”“坚持准则,守责敬业”“坚持学习,守正创新”。
这位负责人介绍,三条要求逻辑清晰、层层递进:第一条“坚持诚信,守法奉公”是对会计人员的自律要求;第二条“坚持准则,守责敬业”是对会计人员的履职要求;第三条“坚持学习,守正创新”是对会计人员的发展要求。
“规范提出‘三坚三守’,强调会计人员‘坚’和‘守’的职业特性和价值追求,是对会计人员职业道德要求的集中表达。”这位负责人说。
规范印发后将如何引导会计人员践行相关要求?
这位负责人表示,各地区各有关部门应当把学习贯彻规范作为当前和今后一个时期加强会计职业道德建设的首要任务。
“通过组织开展形式多样的学习活动,充分利用各类媒体平台,大力宣传规范精神,帮助广大会计人员全面理解规范内容,准确把握规范提出的要求,使其成为广大会计人员普遍认同和自觉践行的行为准则。”这位负责人说。
另一方面,将规范作为会计人才培养教育的重要内容,在会计人员继续教育、会计人才培养培训项目中加强职业道德课程建设,引导会计人员深入学习和认真践行规范。推动高校财会类专业加强职业道德教育。指导用人单位加强会计人员职业道德教育,将遵守职业道德情况作为评价、选用会计人员的重要标准。依法成立的会计人员自律组织可以根据规范制定职业道德准则。
此外,各地区各有关部门还要积极营造良好职业道德环境。“加强典型宣传和警示教育,通过鼓励先进、树立典型,激励广大会计人员自觉遵守职业道德规范,形成见贤思齐、争当先进的生动局面;推动建立会计人员失德失信行为惩戒机制,加强对典型失信案例的警示教育,形成扶正祛邪、惩恶扬善的行业风气。”这位负责人说。
① 凡本站注明“稿件来源:教育在线”的所有文字、图片和音视频稿件,版权均属本网所有,任何媒体、网站或个人未经本网协议授权不得转载、链接、转贴或以其他方式复制发表。已经本站协议授权的媒体、网站,在下载使用时必须注明“稿件来源:教育在线”,违者本站将依法追究责任。
② 本站注明稿件来源为其他媒体的文/图等稿件均为转载稿,本站转载出于非商业性的教育和科研之目的,并不意味着赞同其观点或证实其内容的真实性。如转载稿涉及版权等问题,请作者在两周内速来电或来函联系。




教育在线

