有关单位:
为深入学习贯彻党的二十大精神,进一步推动高校党建工作贯通国际化人才培养体系,树立国际化新理念,优化工作内容和方法,提高高校国际化办学质量和管理水平,构建党建工作创新机制,并适应高等教育国际化发展。我院将于2023年7月10-14日在遵义市举办党建引领高校教育国际交流高质量发展专题培训班。
培训课程围绕高校党建工作展开,涉及学生教育、国际化办学项目管理、课程思政探索等多个领域。授课教师邀请知名院校、教育机构的专家学者,采用“讲授+研讨+交流”三段式授课形式,通过培训强化高校党务工作者的国际交流能力和专业技能水平。现将有关事宜通知如下:
一、举办单位
主办单位:中国教育国际交流研修学院
承办单位:中国教育在线
协办单位:遵义医科大学
二、培训对象
高校相关处室、二级学院的党务工作者、外事工作者、思政课教师、辅导员及相关工作人员。
三、培训时间及地点
培训时间:2023年7月10-14日
培训地点:贵州省遵义市(具体地点另行通知)
四、培训报名
请于2023年7月7日前,通过扫描二维码或发送回执至邮箱完成报名。

扫码报名
联系人1:中国教育在线孙志鑫
联系电话:13488864119
联系人2:中国教育国际交流研修学院李令红
联系电话:010-83988788、15810288288
报名邮箱:lilinghong@ceaie.edu.cn
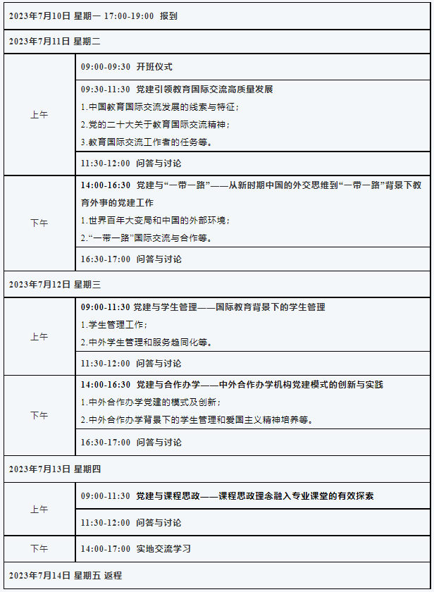
五、初步日程

六、附件
① 凡本站注明“稿件来源:教育在线”的所有文字、图片和音视频稿件,版权均属本网所有,任何媒体、网站或个人未经本网协议授权不得转载、链接、转贴或以其他方式复制发表。已经本站协议授权的媒体、网站,在下载使用时必须注明“稿件来源:教育在线”,违者本站将依法追究责任。
② 本站注明稿件来源为其他媒体的文/图等稿件均为转载稿,本站转载出于非商业性的教育和科研之目的,并不意味着赞同其观点或证实其内容的真实性。如转载稿涉及版权等问题,请作者在两周内速来电或来函联系。




教育在线

