2026年高职提前招生报名正在进行中,你是否还在众多院校中徘徊不定?今天,就让浙江农业商贸职业学院来为你答疑,期待成为你的“心”选答案。(计划200名!绍兴这所高校提前招生设置7大专业,普高生、中职生皆可报!)

这是一所怎么样的学校?
答:浙江农业商贸职业学院是浙江省人民政府和中华全国供销合作总社共建院校、中华全国供销合作社示范性高职院校、浙江省高水平专业群建设单位、教育部人才培养工作水平评估合格院校。
学校设有现代农业学院、创意设计学院、旅游烹饪学院等9个教学单位。开设金融科技应用、连锁经营与管理、汽车检测与维修技术等招生专业29个,形成了以茶叶生产与加工技术、新能源汽车技术两大省“双高”专业群为引领的具有农商特色的专业体系。拥有省、市级高水平专业群8个,教育部高等职业教育创新发展行动计划骨干专业、省现代学徒制试点专业、省优势特色专业8个。
今年提招有哪些专业在招?招多少人?
答:2026年,学校高职提前招生计划为200名,招收普高招生考生和单独考试招生考生。每位考生只能报考1个专业志愿。具体招生计划如下:

要符合哪些条件才能报考?
答:符合2026年浙江省普通高校招生考试或单独考试招生报考条件,并已办理普通高考招生或单独考试招生报名手续的高中(中职)毕业生且符合下列条件:
1.普通高考招生考生需取得高中所有科目学考成绩,且学考成绩等级必须都在D等及以上;单独考试招生考生职业技能操作考试成绩需合格;
2.身体条件符合《普通高等学校招生体检工作指导意见》要求,其中茶叶生产与加工技术、茶艺与茶文化专业报考考生要求无色盲、色弱。
怎么报名?什么时候截止?
答:考生登录学校招生信息网(https://zs.zjabc.edu.cn),根据网上提示,进入浙江省教育考试院“高职提前招生服务平台”(以下简称“服务平台”),按规定完成网络报名。
报名时间:3月7日9:00-3月20日17:00
何时公布入围综测资格分数线?规则是什么?
答:报名结束后,学校将根据考生网上材料进行报名资格初审。届时,考生自行进入服务平台查询初审结果,学校不再另行通知。各专业入围分数线公布时间为3月25日左右。
1.面向普高招生专业
考生网上报名和初审通过后,学校将根据考生高中学考成绩等级折算成绩,确定各专业入围综合素质测试资格分数线,具体原则如下:
根据语文、数学、英语、思想政治、物理、历史、化学、生物学、地理、技术10门科目高中学考成绩等级折算成满分100分。按分数优先的原则,分专业从高分到低分排序,按各专业计划数的600%设置分数线(分数线上同分考生同时入围),如不足600%,则符合报考条件的考生全部入围。
2.面向单独考试招生专业
考生网上报名和初审通过后,相应类别职业技能操作考试成绩合格者全部入围。
高中学考成绩等级和职业技能操作考试成绩以省教育考试院提供数据为准。
初审入围要确认吗?什么时候缴费和打印准考证?
答:初审已入围考生需要进行网站确认!入围综合素质测试资格的考生必须在3月26日-4月1日登录学校招生信息网(https://zs.zjabc.edu.cn),完成以下步骤:
1.查询入围资格,核对并完善相关信息;
2.网上签订诚信考试承诺书并上传身份证正反面照片;
3.缴纳报名考试费。未在规定时间内缴费者视为自动放弃,取消综合素质测试资格。
完成网上确认及缴费的考生,可下载打印《提前招生准考证》,时间为4月9日-4月11日。
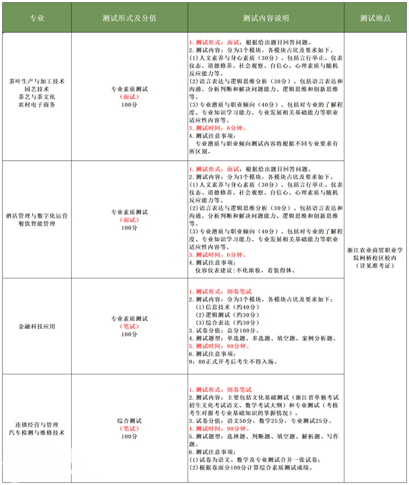
综合素质测试考什么?时候考?
答:各专业综合素质测试的时间与形式有所不同,其中,测试形式根据不同生源类别和专业分为笔试和面试两类。
各专业测试时间安排
1.连锁经营与管理、汽车检测与维修技术专业考生
测试时间:4月11日(上午8:40入场,9:00开考,9:00开考后禁止考生入场)
测试方式:笔试(综合测试)
2.金融科技应用专业考生
测试时间:4月11日(上午8:40入场,9:00开考,9:00开考后禁止考生入场)
测试方式:笔试(专业素质测试)
3.茶叶生产与加工技术、园艺技术、茶艺与茶文化、农村电子商务、酒店管理与数字化运营、餐饮智能管理专业考生
测试时间:4月11日(下午12:10 进入候考室,12:30开考,12:30开考后禁止考生入场)
测试方式:面试(专业素质测试)

测试流程
入场:考生凭准考证和身份证进行身份核验后入场。
候考:面试考生在候考室签到后系统抽取面试顺序号,笔试考生在指定考场外区域候考。
测试(面试或笔试):面试考生根据叫号提示,在工作人员引导下进入面试考场进行面试,根据各专业面试要求在规定时间内完成答题;笔试考生按照准考证上考试时间到指定考场参加考试。
离场:考生按指定路线离开面试和考试区域。
▲ 提醒:4月16日起,考生可登录学校招生网,查询成绩。
综合成绩由哪些内容组成?
答:1.普高招生考生综合成绩

高中学考成绩根据高中学考十门科目的成绩等级换算分值之和满分130分,折合成满分100分(高中学考成绩等级换算分值之和×100/130),具体计算分值如下:

(备注:往届生的技术科目成绩由通用技术和信息技术两科成绩按各占50%的比例合成。)
2.单独考试招生考生综合成绩计算

职业技能考试成绩折算公式:(职业技能理论考试成绩+职业技能操作考试成绩) /3,满分100分。(考生参加的职业技能考试成绩类别须与所报考专业招生类别一致)
从哪里可以获取更多信息?
答:可以通过学校招生网、招生微信、招生QQ群等途径联系、咨询。
通信地址:浙江省绍兴市越城区世纪东街770号
咨询电话:0575-88068177
学校官网:www.zjabc.edu.cn
学校官方咨询qq群:扫二维码添加


① 凡本站注明“稿件来源:教育在线”的所有文字、图片和音视频稿件,版权均属本网所有,任何媒体、网站或个人未经本网协议授权不得转载、链接、转贴或以其他方式复制发表。已经本站协议授权的媒体、网站,在下载使用时必须注明“稿件来源:教育在线”,违者本站将依法追究责任。
② 本站注明稿件来源为其他媒体的文/图等稿件均为转载稿,本站转载出于非商业性的教育和科研之目的,并不意味着赞同其观点或证实其内容的真实性。如转载稿涉及版权等问题,请作者在两周内速来电或来函联系。




教育在线
