2026年高职提前招生报名正在进行中,你是否还在众多院校中徘徊不定?今天,就让浙江旅游职业学院来为你答疑期待成为你的“心”选答案。(旅游特色公办高职!提招计划465名,普高生、中职生均可报!语文外语学考成绩好有优势!)

这是一所怎么样的学校?
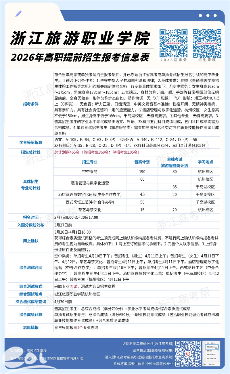
答:浙江旅游职业学院创建于1983年,是全国唯一一所由文化和旅游部与省人民政府共建的公办高职院校。学校先后获批国家示范性骨干高职院校、国家优质专科高等职业院校、中国特色高水平高职学校和专业建设计划建设单位,是全国唯一的国家旅游标准化示范院校、教育部第一批教育信息化试点优秀单位。连续多年荣获全国高职院校“服务贡献50强”“国际影响力50强”和“育人成效50强”,多次入选全国高职院校服务贡献典型学校、教师和学生发展指数优秀学校,获评中国职业教育最高奖——全国黄炎培职业教育“优秀学校奖”。
学校是一所旅游特色鲜明的多学科高等职业院校,设有覆盖旅游全产业链专业33个,其中16个专业通过联合国旅游组织旅游教育质量认证,以就业为导向,致力于培养德智体美劳全面发展的高素质技能型专门人才。

学校坐落于中国历史文化名城、风景旅游胜地——杭州,拥有杭州、千岛湖两大校区,具有完善的现代教育教学设施和雄厚的教育教学资源,始终坚持“依托行业、产学结合、接轨国际”的办学理念,全力打造旅游职业教育的“中国品牌”“中国服务”人才培养的摇篮。
今年提招有哪些专业在招,招多少人?相比往年有没有变化?
答:2026年面向浙江省高职提前招生共465名计划。具体招生计划如下:

空中乘务
培养具有扎实的民航服务与管理技能,良好职业形象和人文素养,较强的安全和服务意识,符合各航空公司空中乘务及地面相关岗位所需的高素质技能型民航服务人才。

酒店管理与数字化运营
杭州校区:培养具有一定的科学文化水平和国际视野、良好的职业道德、工匠精神、创新创业意识,较强的可持续发展能力,全面掌握大住宿业、餐饮业及现代服
务业新业态经营管理的基本知识、服务技能、数字化运营思维,面向现代酒店产业和服务业领域的服务、数字化营销、运营与管理的复合型高素质技术技能人才。

千岛湖校区:以国际化精英教育为办学理念,注重外语能力、服务技能、管理能力、职业素养的培养,旨在培养具有跨文化交流能力、适应国际知名品牌连锁酒店及相关行业所需要的高素质技能型的中层以上酒店管理与数字化运营与管理人才。

酒店管理与数字化运营(中外合作办学)
与澳大利亚威廉•安格力斯学院合作办学,毕业后获中澳双方文凭。旨在培养综合素质优、发展潜力强的国际知名品牌连锁酒店具备全球化职业发展潜能的高素质复合型人才。

西式烹饪工艺(中外合作办学)
与澳大利亚威廉•安格力斯学院合作办学,毕业后获中澳双方文凭。旨在培养具有国际视野,精益求精的工匠精神,掌握本专业知识和技术技能,面向餐饮行业的餐饮服务人员职业群,能够从事西餐烹调、餐饮管理等工作的高素质技能型人才。

茶艺与茶文化
专业通过“岗课赛证·育训融通·匠师协同”的新时代茶艺与茶文化人才培育模式,构建茶艺展演、茶审评品鉴、茶旅产品开发和推广、茶事活动策划、茶空间运营管理等课程体系,培养文化和旅游产业中茶技艺传承、茶产品创新、茶文化传播、茶空间运营管理的高素质复合型技能人才。


要符合哪些条件才能报考?
答:符合当年高考或单独考试招生报考条件,并已办理浙江省高考或单独考试招生报名手续的高中毕业生。
且符合下列条件者:
1.遵守中华人民共和国宪法和法律;
2.身体要求:参照《普通高等学校招生体检工作指导意见》的相关规定体检合格。各专业具体要求如下:①空中乘务:女生身高163cm~175cm,男生身高173cm~185cm;五官端正、身材匀称,面、颈、手部等日常裸露部位无明显疤痕,全身无纹身,形体匀称步态自如,动作协调,无“X”形腿、“O”形腿;矫正视力0.7以上(C字表),无色盲;听力正常,口齿清楚,中英文发音基本准确;性格开朗、无精神类疾病,具有亲和力,具有社会责任感和一定的应变能力。②酒店管理与数字化运营杭州校区:女生身高不低于156cm,男生身高不低于166cm。千岛湖校区:无身高要求。③其他专业:无身高要求。
3.普高招生考生的学业水平考试成绩由语文、外语、3X科目五门科目成绩组成,五门科目成绩均需为合格成绩。
4.单独考试招生考生(旅游服务类)需参加高考报名科类对应的职业技能操作考试且成绩合格。
怎么报名?
答:报名时间:2026年3月7日9:00-3月20日17:00。
报名方式:登录学校招生信息网(https://zs.tourzj.edu.cn)进行网络报名,报名时按要求填写和提交相关信息,具体按报名须知要求完成报名工作。

点击“网上报名”,下拉至网页底部进行报名。

特别注意:符合报考条件的考生只能报考一个专业志愿,不得兼报,多填报的志愿视为无效。
学校如何确定获得综合测试资格的考生名单?
答:符合专业报考条件的普高招生考生,根据高中学业水平考试成绩总分,按专业招生计划数的400%从高到低划定综合素质测试入围线,确定综合素质测试考试资格;若报考人数未达到400%,符合该专业报考条件的考生全部入围。
单独考试招生考生不划定入围线,符合该专业报考条件的考生全部入围。

综合测试考什么?什么时候考?
答:学校自行组织综合素质测试,采取专业面试的方式进行测试,测试地点集中在杭州校区。
综合素质测试成绩组成

专业面试环节:
空中乘务:考试分为三个环节,首先考生10人一组前往形象气质考场;再单独依次进入英语口语和职业素养考场,每人每个考场考试时间约3分钟。形象气质考场考核外貌、形态、气质,英语口语考场考核英语发音和英语听说能力,职业素养考场考核专业认识、职业意识及职业适配度。
其他专业:分两个考场,一个为英语考场,考核英语发音及英语听说能力;一个为职业素养考场,对形象气质、职业素养等方面具体打分。考生单独进入考场,每人每个考场考试时间约3分钟。
考试结束后交回测试号结束考试。

专业面试着装要求
1、空中乘务
形象气质测试要求:
【女生】不化浓妆、不戴美瞳、不穿袜子;着合身短袖上衣(不能立领和高领),裙子长度约膝上一寸;额前不留刘海,两侧不遮盖耳部,长发梳辫子或盘发;需脱鞋入场。
【男生】着合身短袖上衣(不能立领和高领)、五分裤,以方便起蹲;需脱鞋入场。
英语口语考场和职业素养测试要求:整齐得体,女生可穿中跟女鞋。
2、其他专业
考生不化浓妆,着装要求整齐、正式。
③专业面试评分方式
考官根据考生形象气质、英语口语、职业素养情况独立分别评分。评分过程不作解释。
④专业面试考官
由学校招生工作领导小组在综合素质测试专家库中抽取考官,组织考评组(须有行业专家担任考官)。考评组的主要职责是:负责遵循公开、公平、公正的原则,按照制定的工作程序进行综合素质测试评分。
综合素质测试时间安排表


总成绩的构成是什么样的?
答:普高招生考生:总综合成绩(满分700分)=学业水平考试成绩+综合素质测试成绩
学业水平考试成绩由语文、外语、3X科目五门科目成绩组成,五门科目成绩均需为合格成绩。3X科目是在除语文、外语之外学业水平考试科目中选择的三门最优等级科目。折算方法如下:

单独考试招生考生:总综合成绩(满分650分)=职业技能考试成绩(包括职业技能理论考试成绩和职业技能操作考试成绩)+综合素质测试成绩
从哪里可以获取更多信息?
答:咨询电话:0571-82838033
微信公众号:tczjzsjy
咨询QQ号:8008571561
招生信息网:https://zs.tourzj.edu.cn

△ 浙江旅游职业学院招生就业处
① 凡本站注明“稿件来源:教育在线”的所有文字、图片和音视频稿件,版权均属本网所有,任何媒体、网站或个人未经本网协议授权不得转载、链接、转贴或以其他方式复制发表。已经本站协议授权的媒体、网站,在下载使用时必须注明“稿件来源:教育在线”,违者本站将依法追究责任。
② 本站注明稿件来源为其他媒体的文/图等稿件均为转载稿,本站转载出于非商业性的教育和科研之目的,并不意味着赞同其观点或证实其内容的真实性。如转载稿涉及版权等问题,请作者在两周内速来电或来函联系。




教育在线
