2026年高职提前招生报名正在进行中,你是否还在众多院校中徘徊不定?今天,就让浙江工商职业技术学院来为你答疑,期待成为你的“心”选答案。(普高生370名+中职生220名!工商职业高职提招热门、好就业专业等你加入!)

这是一所怎么样的学校?
答:浙江工商职业技术学院(以下简称学校)是浙江省人民政府首批批准设立的四所全日制公办高职院校之一,前身为创建于1914年的“宁波公立甲种商业学校”。
学校获评教育部人才培养工作“优秀校”、浙江省“示范校”“优质校”“双高校”,以及全国跨境电商人才培养示范校、全国国防教育特色学校、全国学校急救教育试点学校、国家智慧教育服务平台试点校和浙江省“文明校园”“5A级平安校园”“课堂教学创新校”“课程思政示范校”“人工智能赋能教育教学试点校”等称号。

今年提招有哪些专业在招,招多少人?
答:学校2026年面向浙江省高职提前招生590名,其中普高招生考生计划370名,单独考试招生考生计划220名。具体如下:

注:1、电子信息工程技术、工业机器人技术和应用电子技术专业三年均在慈溪校区就读。2、大数据与会计(中外合作办学)和国际商务(中外合作办学)三年均在海曙校区就读。3、面向单独考试学前教育类招生的旅游管理专业为研学管理特色班。

要符合哪些条件才能报考?怎么报名?
答:符合2026年普通高考或单独考试招生报考条件,且已办理普通高考或单独考试报名手续并取得高考报名号的浙江省高中毕业生,且符合下列条件者:
1、遵守中华人民共和国法律;
2、在校期间无任何违纪处分记录;
3、参照《普通高等学校招生体检工作指导意见》的相关规定,体检合格。
特别提醒:每位考生仅限报考浙江工商职业技术学院一个提前招生专业,审核通过后不允许修改或者删除报名信息。
报名遵循考生本人自愿的原则,采取网络报名方式。符合报名条件的考生在2026年3月7日9点整—3月20日17点整期间登录浙江工商职业技术学院招生网(https://zs.zbti.edu.cn/)在线报名。

学校如何确定获得综合测试资格的考生名单?
答:普高招生考生:学校根据基本依据折算成绩对普高招生考生以招生专业、类别为单位进行分类排序,各类别分别根据招生计划数取前600%进行综合测评(不足600%则符合报考条件的考生全部入围参加综合测评),如末位考生同分则一起进入综合测评。
单独考试招生考生:(除面向学前教育类招生专业外)完成考试缴费后即进入学校综合测评。
面向单独考试学前教育类招生的旅游管理专业报名考生,学校根据其浙江省职业技能考试的成绩进行排序,按招生计划数取前600%进行综合测评(不足600%则符合报考条件的考生全部入围参加综合测评),如末位考生同分则一起进入综合测评。
特别提醒:普高考生及单独考试学前教育类考生的入围综合测试名单公布时间为3月25日17点前,待确定入围名单后再缴费,缴费截止时间为4月1日15点整,缴费完成后不再退费。

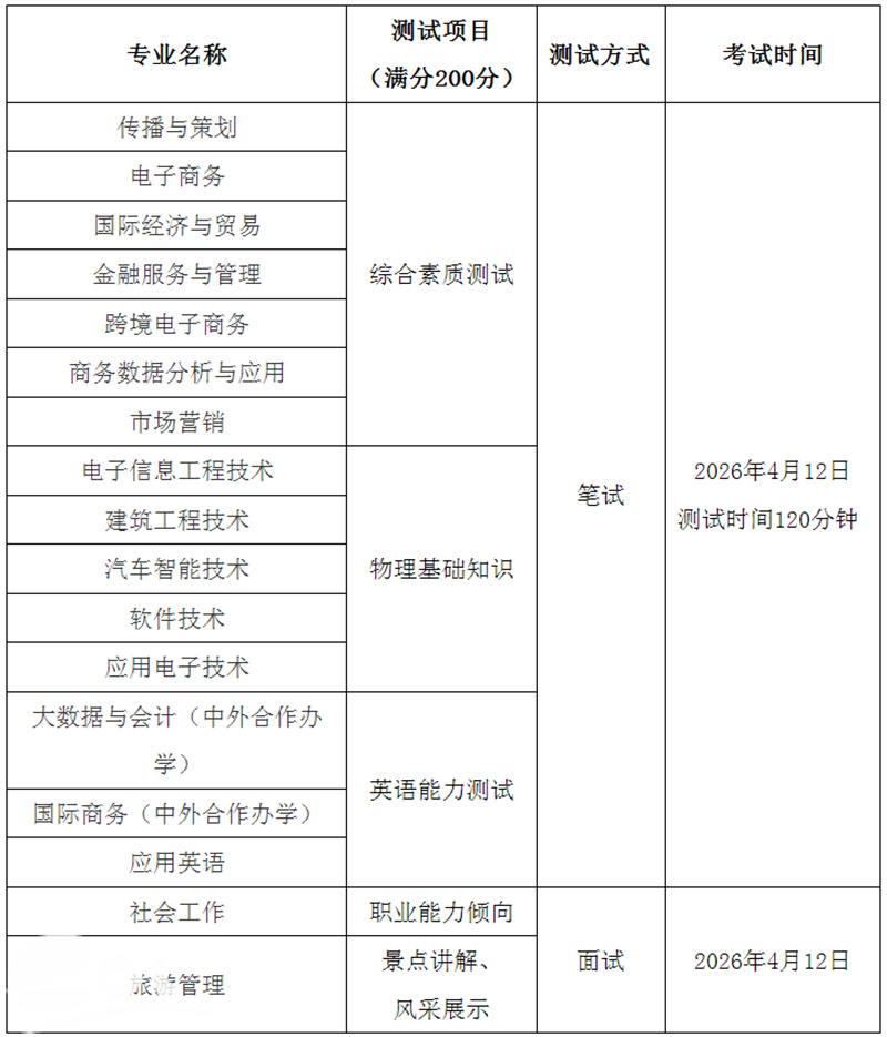
综合测试考什么?
答:普高招生考生:
测试时间:2026年4月12日, 具体测试时间以考生本人准考证为准。
测试内容:根据各专业的职业能力要求制定测试形式和测试内容,专业测试满分200分。不同专业测试项目和方式如下,具体见各专业测试细则、测试大纲。

单独考试招生考生:
测试时间:2026年4月11日, 具体测试时间以考生本人准考证为准。
笔试测试类:除面向学前教育类招生专业外的其他单独考试招生专业,学校综合测试以笔试形式进行,满分200分,测试科目为语文、数学,分值各100分,题型为客观题。
语文、数学根据浙江省高职单考单招招生考试文化课大纲要求命题,考试卷同时下发,中间不休息,由考生统筹分配各门课程考试时间,课程考试总时间2个小时,均在答题卡上作答,在试卷上作答一律无效。考试时不得使用计算器。
面试测试类:面向单独考试学前教育类招生的专业,学校综合测试以面试形式进行,满分200分,测试科目为艺术能力倾向测试,具体见相应专业测试细则、测试大纲。

△ 扫描二维码下载测试细则、测试大纲

总成绩的构成是什么样的?
答:考生总成绩T(满分400分)由基本依据折算成绩J(满分200分)、综合测评成绩Z(满分200分)组成。考生总成绩计算方式为:T=J+Z。
折算成绩依据:
普高招生考生:1.普通高中考生依据成绩由其高中学考成绩等级计算得到,高中学考选十门科目计算,计算后折换成满分200分,具体计算分值如下:

单独考试招生考生:单独考试招生考生基本依据成绩以浙江省教育考试院提供的为准。以浙江省职业技能考试的成绩(考生参加的技能考试成绩类别须与所报考专业招生类别一致)进行折算,折算成满分200分(保留1位小数)。

从哪里可以获取更多信息?
答:学校网址:http://www.zbti.edu.cn/
学校招生网址:https://zs.zbti.edu.cn/
学校地址:
海曙校区:浙江省宁波市海曙区机场路1988号
宁海校区:浙江省宁波市宁海县跃龙街道文华路277号
慈溪校区:浙江省宁波市慈溪市科技西路699号
招生QQ:800182148
联系电话:0574-87422148 、87422149
传真:0574-87422003

△ 浙江工商职业技术学院招生办
(责任编辑 余新花 陈显婷)
① 凡本站注明“稿件来源:教育在线”的所有文字、图片和音视频稿件,版权均属本网所有,任何媒体、网站或个人未经本网协议授权不得转载、链接、转贴或以其他方式复制发表。已经本站协议授权的媒体、网站,在下载使用时必须注明“稿件来源:教育在线”,违者本站将依法追究责任。
② 本站注明稿件来源为其他媒体的文/图等稿件均为转载稿,本站转载出于非商业性的教育和科研之目的,并不意味着赞同其观点或证实其内容的真实性。如转载稿涉及版权等问题,请作者在两周内速来电或来函联系。




教育在线
