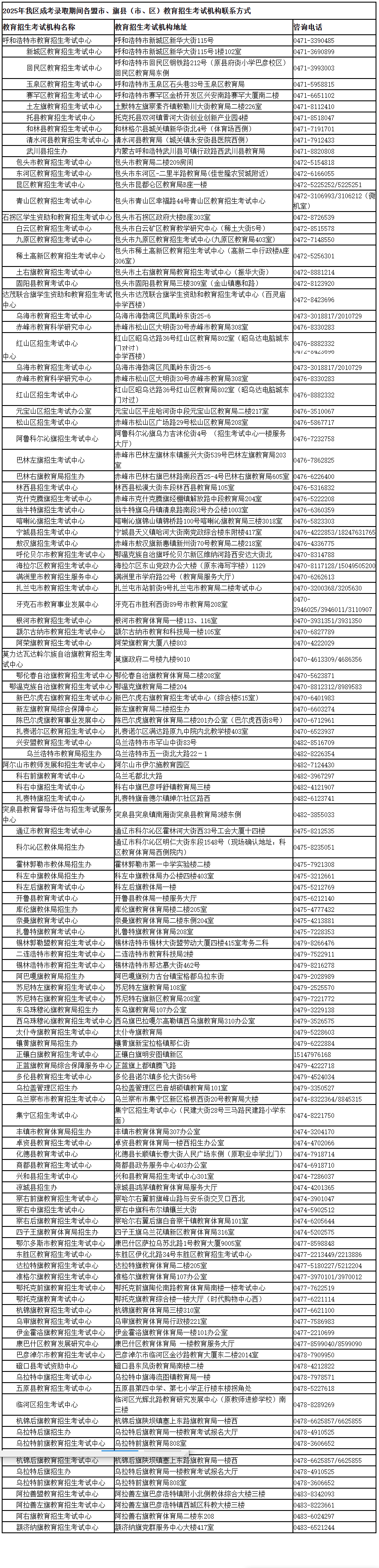
内蒙古招生考试信息网:2025年我区成考录取期间 各盟市、旗县(市、区)教育招生考试机构咨询电话
2025-12-08 来源:教育在线
【导语】教育在线成考频道从内蒙古招生考试信息网了解到《2025年我区成考录取期间 各盟市、旗县(市、区)教育招生考试机构咨询电话》的公告已公布,具体如下:
2025年我区成考录取期间 各盟市、旗县(市、区)教育招生考试机构咨询电话
我区2025年成人高考录取工作将于12月10日开始,预计12月17日结束。请考生及时关注自治区教育考试院官微“内蒙古招生考试”和官网“内蒙古招生考试信息网”发布的相关信息,不要错过填报志愿的时间。如有疑问,考生可致电报名地点所在盟市、旗县(市、区)教育招生考试机构咨询。

热门推荐:
成人高考有疑问、不知道如何选择主考院校及专业、不清楚当地成人高考政策,点击立即了解>>
推荐阅读:











