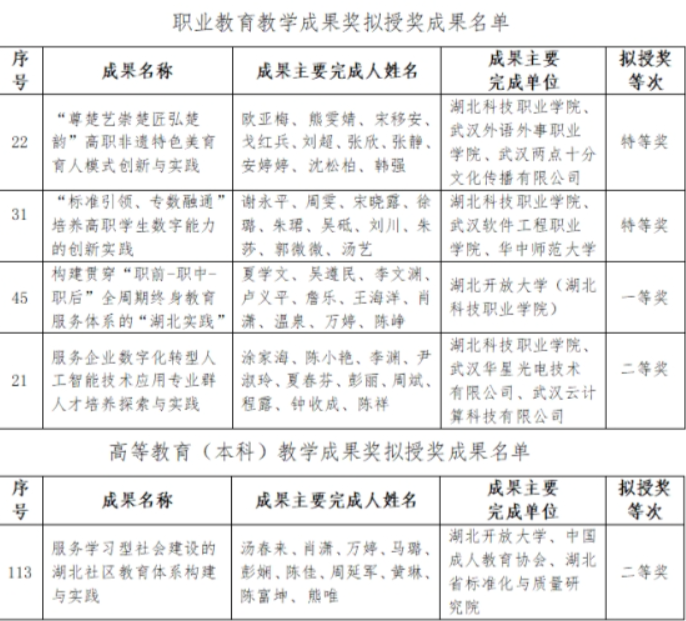
近日,湖北省人力资源和社会保障厅、湖北省教育厅正式公示2025年湖北省教学成果奖评审结果,确定698项拟授奖成果。其中,职业教育赛道特等奖45项、一等奖45项、二等奖60项。湖北科技职业学院获特等奖2项、一等奖1项、二等奖2项,实现省级特等奖“零的突破”,获奖等次及数量位居全省高职院校第五位,创下历史最好成绩。

湖北省教学成果奖是全省教育领域最高级别的奖项之一,每四年评选一次,用以表彰在人才培养、教学改革、产教融合等方面作出突出贡献的单位和个人。学校高度重视、精心组织,为成果奖的培育与申报提供了全方位的支持。在申报过程中,教务处系统制定并实施工作方案,扎实做好从成果遴选、培育到申报指导等各环节工作。通过邀请校内外专家开展多轮专项辅导、组织专题研讨等方式,对各申报成果进行反复打磨、深度提炼、推广应用,帮助团队精准把握申报要求,突出成果特色与创新点,全面提升申报材料质量。各获奖团队齐心协力、攻坚克难,以精益求精的态度打造出高质量成果。这些成果聚焦教育教学关键领域,集中体现了近年来该校在人才培养模式创新、课程改革、数字能力培养、终身教育体系构建及社区教育服务等方面取得的卓越成就。(通讯员:詹乐)
① 凡本站注明“稿件来源:教育在线”的所有文字、图片和音视频稿件,版权均属本网所有,任何媒体、网站或个人未经本网协议授权不得转载、链接、转贴或以其他方式复制发表。已经本站协议授权的媒体、网站,在下载使用时必须注明“稿件来源:教育在线”,违者本站将依法追究责任。
② 本站注明稿件来源为其他媒体的文/图等稿件均为转载稿,本站转载出于非商业性的教育和科研之目的,并不意味着赞同其观点或证实其内容的真实性。如转载稿涉及版权等问题,请作者在两周内速来电或来函联系。




教育在线
