连续四年,第一等次!
以职教硬核实力服务苏州高质量发展
2月24日,苏州市2025年度高质量发展总结暨作风建设大会召开,会议通报了全市2025年度高质量发展综合考核结果,苏州职业技术大学再度斩获市属高(职)院校组第一等次,实现连续四年蝉联的亮眼佳绩!校党委书记温贻芳出席会议并在会后接受苏州新闻采访。
2025年是学校发展史上里程碑式的一年,成功升格为职业本科院校、入选国家第二期“双高计划”建设单位,圆了二十余年的本科梦想。这一年,全校上下以习近平新时代中国特色社会主义思想为指导,坚守“与产业共生、与企业共进、与城市共发展”的办学理念,锚定全国一流职业本科大学建设目标,在党建引领、人才培养、科研创新、服务地方等方面全面发力、硕果累累,全年斩获国家级成果61项、省级成果239项,以职教担当为苏州高质量发展注入强劲动能。
坚持党建领航、铸魂育人,办学治校迈上新台阶
校党委始终把党的政治建设摆在首位,以高质量党建引领学校事业高质量发展,为职业本科建设筑牢坚强政治保障和组织根基。


政治立校把方向。严格落实党委领导下的校长负责制,推动“三重一大”决策制度落地落细,将党的领导贯穿办学治校各环节、全过程。深入开展中央八项规定精神学习教育,以廉政警示教育筑牢党员干部思想防线,切实增强“四个意识”、坚定“四个自信”、做到“两个维护”。


强基赋能筑堡垒。推动党建与业务深度融合,在新质生产力重点领域及学生“一站式”社区新建行动支部7个,获评江苏省高校党建工作创新案例4项(其中一等奖2项),样板支部建设经验在全国高校党建“双创”工作实务培训班上交流推广。坚持统筹发展与安全,严格落实意识形态工作责任制,坚决守牢安全稳定底线。

淬炼队伍担使命。构建干部培养、考核、任用全链条体系,打造一支敢担当、善作为、能攻坚的高素质干部队伍。坚持人才强校战略,学校现有博士237人,列全省职业本科、高职院校第2位。再次入选“全国黄大年式教师团队”,为苏州唯一入选高校。省产业教授人数位居全省院校第一,高层次人才集聚效应日益凸显。


坚持精耕教学、创新培优,人才培养展现新作为
学校落实立德树人根本任务,以职业本科建设为契机深化教育教学改革,精准对接苏州产业体系,培育高适应、高复合、善创新、高成长的高端技能人才,实现人才培养质量全方位提升。

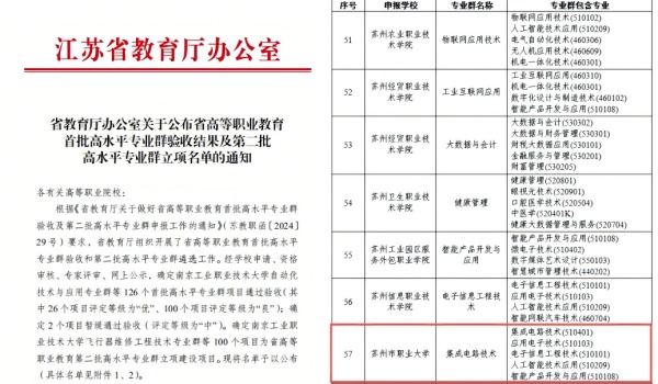
专业建设提能级。首批6个职业本科专业获批学士学位授予资格,“工业机器人技术专业群”立项中国特色高水平专业群,“集成电路技术专业群”入选省级高水平专业群,获批2项省级学科专业设置改革试点任务。开设低空飞行器应用技术、无人机物流应用等11个新兴微专业,专业布局与苏州产业需求精准同频。


教学改革强内涵。获评“十四五”职业教育国家规划教材5项、省级9项,获第二届全国优秀教材奖2项。新增13个校内生产性实训基地,总数达38个,“机器人与工业智能控制产教融合实训基地”获评省级实训基地。2.7万名学生开通学分银行账户,实现课堂教学与生产实践无缝衔接。

招就双优创佳绩。首届职业本科招生696人,87.1%超特控线,职教高考13个科目组9个投档线全省第一,苏州生源占比创历史新高。毕业生年终去向落实率96.64%,留苏就业率64.48%,用人单位满意度近100%。构建“以赛促教、以赛促学”全链条育人机制,获世界职业院校技能大赛银奖2项、铜奖3项,中国国际大学生创新大赛国赛金奖2项,“挑战杯”获奖数位列在苏高校第一、全国高职院校第九,获省职业院校技能大赛一等奖9项,学生职业技能与创新能力双提升。

坚持科创赋能、融产兴研,科教融汇取得新成效
聚焦苏州低空经济、人工智能、能源电子等新赛道,以科研创新推动科研项目、平台建设、成果转化全方位发展,为地方产业升级提供坚实智力支持和技术保障。

科研立项攀高峰。立项国家自然科学基金5项(主持4项),位列全国职业本科第三、全省第一。立项市厅级及以上纵向科研项目94项,获市厅级及以上科研成果奖10项。获批省高校基础科学(自然科学)研究A类重大项目。

平台建设筑高地。联合东南大学获批“江苏省智慧低空产业技术工程化中心”等省级平台,实现中试平台零的突破。立项 15个校级科研平台,形成“国家级-省级-校级”梯次发展的科研平台矩阵,精准对接地方产业技术创新需求。

成果转化见实效。全年授权知识产权231项,其中发明专利 61件。签订横向技术服务合同 322 项,推动科研成果走出实验室、走进生产线,成为地方产业发展的“技术助推器”。
坚持扎根苏州、校地共生,服务地方实现新突破
学校始终与苏州发展同频共振,深度融入苏州十大板块产业布局,以国家级市域产教联合体、现场工程师项目为抓手,推动教育链、人才链与产业链、创新链深度融合,用实干诠释校地共生的使命担当。

校地联动聚合力。调研走访苏州辖区十大板块,精准对接各地产业发展需求。牵头组建“全国数字低空行业产教融合共同体”,成立苏州市航空教育科技有限公司,实现产教融合实体化运营。举办战略生态建构大会,积极打造“超级共享”实践高地与职业本科教育示范样板。

产教融合育工匠。牵头承担教育强国建设产教融合平台升级试点项目,高标准建设国家级“机器人与智能制造市域产教联合体”。新增产业学院6个、校外实习实训基地110个,常态化合作企业超400家,开设现场工程师班、现代学徒制班、订单班等59个。重点建设15个产业学院,与苏州“1030”产业体系100%匹配,连续八年获评市级优秀产业学院。

社会服务显担当。全年开展社会培训3.5万人次,挂牌成立国家老年大学江苏分部苏州分校、工匠学院,获评苏州首批“新农人”实践所,连续七年荣获“江苏省社会教育先进集体”。“智学苏州”教育公共服务平台访问量327万余人次,年志愿服务时长13万小时,获各级志愿服务表彰10项。发表决策咨询报告12篇,6篇获省市领导肯定性批示,以多元服务彰显高校社会责任与智慧价值。



品牌影响再出圈。开展13个对口支援协作项目,数量位居全国前列,援疆工作获教育部、新疆维吾尔自治区教育厅联合致谢。牵头成立中巴职教合作联盟、埃塞俄比亚协鑫学院,服务“走出去”企业案例获CCTV4报道,与46个国家建立合作关系,现有国际合作项目54个,服务企业30余家。办学成效被《人民日报》、中央电视台等主流媒体广泛报道。


2026年是“十五五”开局之年,学校将锚定“办学能力高水平、产教融合高质量、服务发展高能级”目标,持续深化教育教学改革,厚植产教融合优势,深耕苏州、服务苏州,奋力建设与苏州城市发展水平相适应的全国一流职业本科大学,为苏州在中国式现代化中“走在前、做示范”贡献更多苏职大力量!
① 凡本站注明“稿件来源:教育在线”的所有文字、图片和音视频稿件,版权均属本网所有,任何媒体、网站或个人未经本网协议授权不得转载、链接、转贴或以其他方式复制发表。已经本站协议授权的媒体、网站,在下载使用时必须注明“稿件来源:教育在线”,违者本站将依法追究责任。
② 本站注明稿件来源为其他媒体的文/图等稿件均为转载稿,本站转载出于非商业性的教育和科研之目的,并不意味着赞同其观点或证实其内容的真实性。如转载稿涉及版权等问题,请作者在两周内速来电或来函联系。




教育在线
