1.符合调入专业的报考条件(详见东北电力大学2026年硕士研究生招生调剂公告https://grad.neepu.edu.cn/info/1126/3750.htm);
2.初试成绩(含加分,下同)符合第一志愿报考专业在国家A类地区的全国初试成绩基本要求,并符合申请调入能源与动力工程学院相关专业的报考条件和成绩要求;
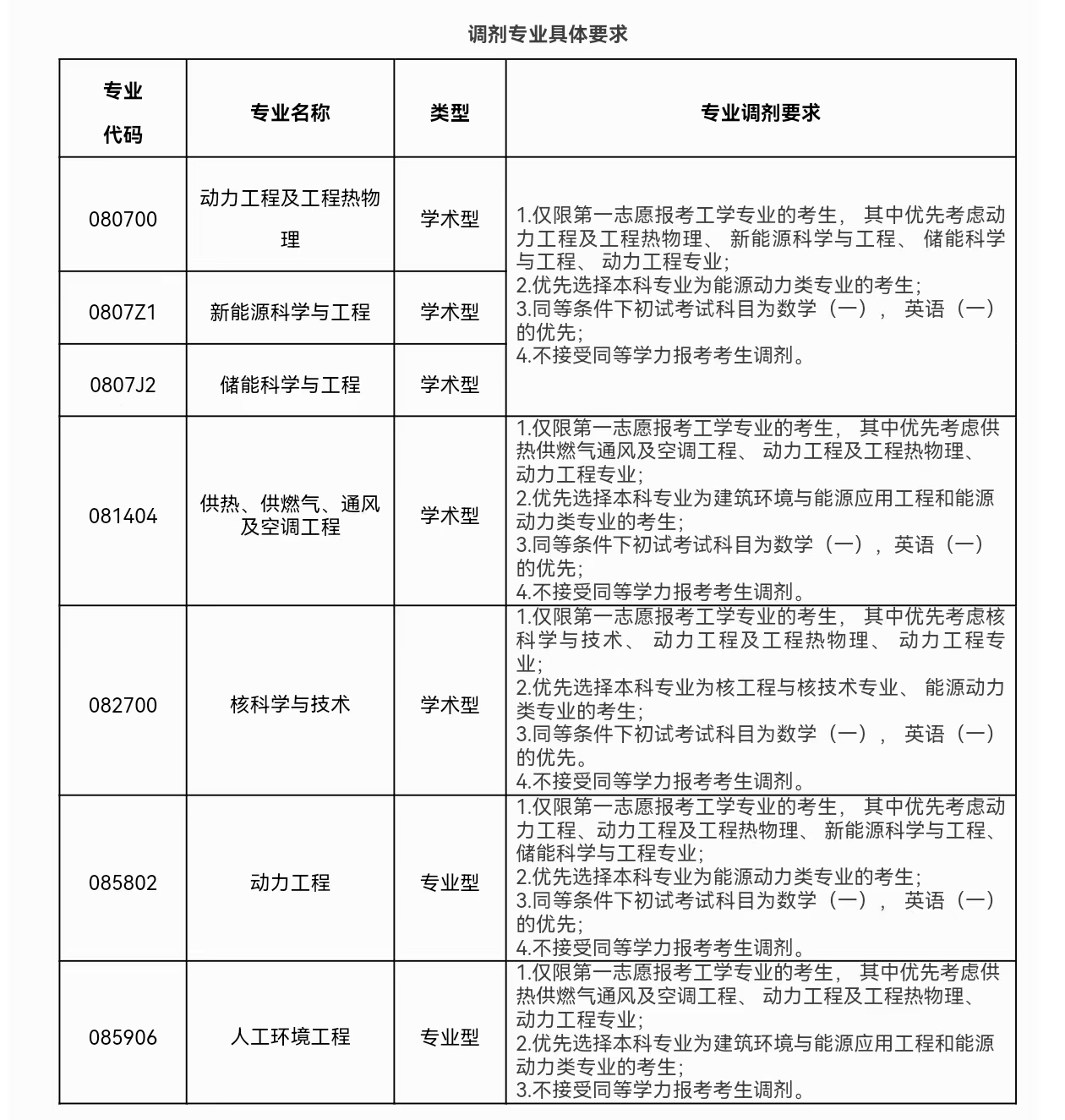
3.调入专业与第一志愿报考专业相同或相近;或初试科目与调入专业初试科目相同或相近;
4.第一志愿报考工学照顾专业的考生若调剂出照顾专业,其初试成绩必须达到国家A类地区工学照顾专业所在学科门类的全国初试成绩基本要求。第一志愿报考非照顾专业的考生若调入东北电力大学工学照顾专业的,其初试成绩必须符合国家A类地区对应的非照顾专业学科门类的全国初试成绩基本要求。
5.报考“退役大学生士兵”专项计划的考生,申请调剂到东北电力大学普通计划录取,其初试成绩须达到国家A类地区相关专业所在学科门类的全国初试成绩基本要求。符合条件的,可按规定享受退役大学生士兵初试加分政策。
报考普通计划的考生,符合“退役大学生士兵”专项计划报考条件的,可申请调剂到该专项计划录取。初试成绩须符合东北电力大学确定的“退役大学生士兵”专项计划考生进入复试的初试成绩基本要求。调入“退役大学生士兵”专项计划招录的考生,不再享受退役大学生士兵初试加分政策。
6.非全日制硕士研究生仅接受在职定向就业人员调剂。非定向考生申请调剂非全日制,须在复试前提交调剂申请书和单位同意报考证明(详见东北电力大学2026年硕士研究生招生调剂公告,并在拟录取后签署定向协议。

二、复试方式
1.所有考生调剂申请均须通过教育部“全国硕士生招生复试调剂服务系统”(网址:https://yz.chsi.com.cn/yztj)进行。
2.定于2026年4月8日凌晨0:00开放“调剂系统”,开放时段0:00-12:00.中午12:00后,开展复试、录取等相关工作。请申请调剂的考生实时关注“调剂系统”的状态、通知等,保持通讯畅通,具体安排以“调剂系统”站内通知、电话/QQ群通知等为准。未按时参加复试的考生将视为自动放弃复试资格。考生调剂志愿锁定时间最长不超过36小时。锁定时间到达后,锁定解除,考生可继续填报其他志愿。
3. 能源与动力工程学院2026年硕士研究生调剂复试采取网络远程方式进行,采用研招网远程系统作为复试平台,使用学信网账号登录(考生使用网报时的账号登录即可,无需重新注册),备用技术平台为腾讯会议。
面试复试网址为:https://bm.chsi.com.cn/ycms/stu/。
三、资格审查
能源与动力工程学院在复试前对考生的居民身份证、学生证、学历学位证书、学历学籍核验结果等进行严格审查核验,对不符合规定者,不予复试。考生的资格审查工作线上开展,考生按以下顺序将资格审查材料扫描合成一个以“调剂专业名称+考生编号+姓名”命名的 PDF 格式电子文件(不超过20M),以附件形式发送至指定邮箱,邮件主题均为“调剂专业名称+考生编号+姓名”。
具体调剂专业指定邮箱:

1.考生复试资格审核材料
(1)身份证(原件及复印件1份);
(2)全国硕士研究生招生考试准考证(研招网下载)1份;
(3)应届本科毕业生提供学生证及《教育部学籍在线验证报告》1份(有效期截止时间5月31日);成人高校应届本科毕业生提供加盖教务部门公章的全部本科课程的成绩单;
(4)非应届本科毕业生提供毕业证、学位证(原件及复印件),《教育部学历证书电子注册备案表》1份(有效期截止时间5月31日);因毕业时间早而不能在线验证的,需提供教育部《中国高等教育学历认证报告》。因更改姓名或身份证号造成学历学籍信息审查不合格的考生还需提供公安机关出具的更改证明原件;
(5)本科成绩单1份,应届生由就读学校教务部门盖章,往届生可由就读学校教务部门盖章或档案部门提供复印件并盖章;
(6)境外获得学历或学位证书的考生提供学历或学位证书及教育部留学服务中心出具的《国外学历学位认证书》;
(7)考生诚信复试承诺书1份;
(8)2026年硕士研究生招生复试资格审查表1份;
(9)考生本科期间科研成果、获奖证明等其他材料;
(10)大学英语四、六级成绩单原件;
(11)退役大学生须提供《男性/女性公民应征入伍批准书》和《退出现役证》(复印件)。
四、考生线上复试须知
参加网络远程复试的考生应在安静、明亮、封闭的房间内独立参加复试。复试采用“双机位”模式,即需要两台带摄像头的设备,其中一台设备需携带麦克风。带有麦克风和摄像头的主设备从正面拍摄,另一台副设备从考生侧后方(45°)拍摄。网络远程复试平台支持手机访问,但手机受到视频效果、网络稳定性等因素影响,可能会影响到复试过程和效果,建议考生首选电脑+有线网络。
五、复试内容
复试内容包括思想品德考核、外语听力及口语测试和综合素质考核。综合素质考核在考生报考学科主干专业基础课和专业课课程题库中抽取三道试题进行面试,具体详见下表。
综合素质考核科目:

六、成绩确定
1.复试成绩由外语听力及口语测试(满分20分)和综合素质考核(满分80分)成绩相加得到,复试总成绩满分为100分。
2.录取成绩按初试成绩和复试成绩折算成百分制后按比例计算如下:
录取成绩=初试成绩(折算成百分制)×70%+复试成绩×30%。
七、复试录取工作
1.复试结束后,按参加复试考生的录取成绩,由高到低顺序确定拟录取名单。
2.存在下列情况之一者不予录取:
(1)复试成绩不合格不予录取(复试成绩合格线为35分)。
(2)未参加复试的考生不予录取。
(3)不符合报考条件或提供虚假信息的考生不予录取。
(4)思想品德考核不合格者不予录取。
3.应届本科毕业生及自学考试和网络教育届时可毕业本科生考生,入学时未取得国家承认的本科毕业证书者,录取资格无效。
4.定向就业的硕士研究生应当在被录取前与东北电力大学和用人单位分别签订定向就业合同。考生因报考硕士研究生与所在单位产生的纠纷由考生自行处理,若因此造成考生不能参加复试或不予录取,后果由考生本人承担。
5.体检在入学报到时进行,体检结果按有关规定处理。不参加体检或体检不合格者不予注册学籍。体检时考生需携带身份证。体检费用由校医院按照规定收取。体检时间另行通知。
八、复试缴费
复试费标准为180元/人次,资格审查后网上缴费。逾期不缴费者视为主动放弃复试资格。
九、咨询及申诉联系方式
办公地址:东北电力大学西校区电动大楼B401室
咨询-马老师:0432-64806029
申诉-李老师:0432-64806280
十、其他
以上内容如有变动,请以最新通知为准。请考生随时关注东北电力大学研究生院网站发布的最新通知。
2026年能动调剂考生QQ群

① 凡本站注明“稿件来源:教育在线”的所有文字、图片和音视频稿件,版权均属本网所有,任何媒体、网站或个人未经本网协议授权不得转载、链接、转贴或以其他方式复制发表。已经本站协议授权的媒体、网站,在下载使用时必须注明“稿件来源:教育在线”,违者本站将依法追究责任。
② 本站注明稿件来源为其他媒体的文/图等稿件均为转载稿,本站转载出于非商业性的教育和科研之目的,并不意味着赞同其观点或证实其内容的真实性。如转载稿涉及版权等问题,请作者在两周内速来电或来函联系。




教育在线
