近日,国务院教育督导委员会办公室印发关于《全国专业学位水平评估实施方案》的通知,发挥教育督导评估作用,引导学位授予单位全面落实立德树人根本任务,遵循专业学位教育发展规律,决定全面启动全国专业学位水平评估工作,重点对金融等30个专业学位类别开展评估。
全国专业学位水平评估实施方案
为深入贯彻习近平总书记关于教育的重要论述和全国研究生教育会议精神,落实《深化新时代教育评价改革总体方案》《关于深化新时代教育督导体制机制改革的意见》《加快推进教育现代化实施方案(2018-2022年)》《专业学位研究生教育发展方案(2020-2025)》等文件要求,加强过程监督诊断、发挥督导评估作用,引导培养单位落实立德树人根本任务,遵循专业学位教育发展规律,加快推进新时代专业学位研究生教育高质量发展,在总结专业学位水平评估试点工作的基础上,制定此方案。
一、总体要求
(一)指导思想
以习近平新时代中国特色社会主义思想为指导,深入贯彻落实习近平总书记关于教育的重要论述和研究生教育工作的重要指示精神,紧紧围绕立德树人根本任务,坚持“四为”方针,遵循新时代教育评价改革要求,坚决克服“五唯”顽疾,以“质量、成效、特色、贡献”为导向,引导培养单位进一步明确定位、发挥特色、内涵发展,促进专业学位研究生教育主动适应国家发展重大战略、行业产业转型升级、当前及未来人才重大需求,培养德才兼备的高层次、应用型、复合型专门人才。
(二)工作目标
全面落实立德树人根本任务,把立德树人成效作为检验学校一切工作的根本标准。突出人才培养质量评价,以学生实践创新能力和职业胜任能力为核心,推动专业学位人才培养模式改革;强化行业需求导向,重视用人单位反馈评价,推动人才培养与行业发展交融互促;发挥评估诊断、改进、督导作用,促进培养单位找差距、补不足,推动我国专业学位研究生教育高质量、内涵式发展;推进评价改革,构建和完善符合专业学位发展规律、具有时代特征、彰显中国特色的专业学位水平评估体系。
(三)基本原则
一是聚焦立德树人,突出职业道德。强调思政教育成效,突出体现职业道德和职业伦理教育,推动构建一体化育人体系,将立德树人根本任务落地、落细、落实。
二是聚焦培养质量,强化特色定位。突出专业学位高层次、应用型、复合型专门人才培养要求,强化分类评价,引导培养单位明确定位、发挥特色、内涵发展,促进专业学位人才培养模式改革。
三是聚焦行业需求,强调职业胜任。重视考察人才培养与社会需求的契合度、学生的职业胜任能力和用人单位的满意度,检验人才培养与行业需求的衔接情况,推动进一步健全专业学位产教融合培养机制。
二、评估重点内容
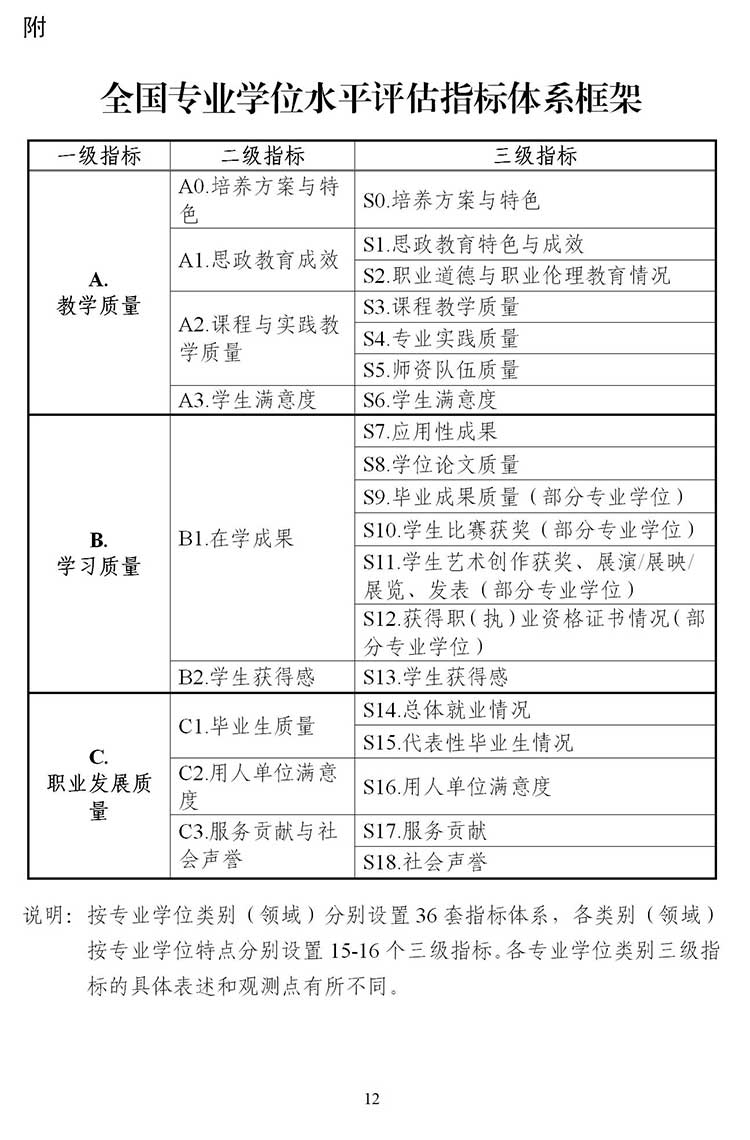
以人才培养质量为核心,围绕“教、学、做”三个层面,构建教学质量、学习质量、职业发展质量三维度评价体系。指标体系共包括3项一级指标、9项二级指标、15-16项三级指标,重点考察以下内容。
(一)教学质量
1.思政教育特色与成效。坚持把思政教育放在人才培养首位,加强思政教育成效评价,重点考察“三全育人”综合改革情况,展现培养单位在课程思政改革、意识形态阵地管理、基层党组织建设、思政队伍建设及实践育人等方面的特色做法及成效。强调职业道德与职业伦理教育评价,考察学生职业精神与社会责任感培养成效。
2. 课程与实践教学质量。强调课程教学与学生实践创新能力培养的有机融合,重点考察课程体系建设、校外资源参与教学、案例教学应用与开发建设等方面的情况,以及对学生应用能力和职业能力培养的支撑成效。强调专业实践质量评价,重点考察实践基地实际使用及支撑专业学位人才培养的实效。强调师资队伍质量评价,重点考察师德师风机制与成效、校内外师资总体充裕性和结构合理性、代表性导师的实践教学能力以及指导学生投入度和效果等。
3. 学生满意度。通过问卷调查,考察学生对思政教育、课程与实践教学、导师指导的整体满意度。
4. 培养方案与特色。强调特色定位与发展优势,重点考察各培养单位目标定位与社会需求的衔接情况、高水平研究成果与校外资源等培养资源对培养目标的支撑情况、培养方案与行业企业的协同情况。
(二)学习质量
5. 在学成果。强调学生综合运用知识解决实际问题的能力和在学成果的实践创新性,重点考察学生在学期间取得的案例分析、创新创业成果、设计、技能展示等应用性成果,强调专业学位论文的应用性和行业应用价值。针对体育、艺术、汉语国际教育等不同专业学位类别特点,在应用性成果、学位论文等方面分类设置考察内容。
6. 学生获得感。强调学生的实际获得感和成长度,通过问卷调查,考察学生在实践能力、创新能力、综合素质提升和知识体系构建等方面的获得感和成长情况,特别考察毕业生的职业能力提升情况。
(三)职业发展质量
7. 毕业生质量。强调毕业生职业发展质量,关注总体就业质量,考察毕业生就业创业率、就业结构、整体职业吻合情况、职业能力发展和岗位提升等情况。注重代表性毕业生情况评价,考察其职业发展情况、主要成就、贡献与影响。
8. 用人单位满意度。强调人才培养与社会需求的衔接度和适应度,通过用人单位问卷调查,重点考察用人单位对毕业生职业能力、职业道德与职业伦理等方面的满意度。
9. 服务贡献与社会声誉。强调服务贡献评价,重点考察培养单位在服务国家战略需求、区域经济发展、行业创新发展等方面的主要贡献和典型案例,多角度呈现人才培养等方面的办学特色与亮点。强调社会声誉评价,考察培养单位人才培养的社会认知度和美誉度。
三、评估范围和要求
金融、应用统计、税务、国际商务、保险、资产评估、审计、社会工作、体育、汉语国际教育、应用心理、翻译、新闻与传播、出版、文物与博物馆、建筑学、城市规划、农业、兽医、风景园林、林业、公共卫生、护理、药学、中药学、中医、旅游管理、图书情报、工程管理、艺术(戏剧、戏曲、电影、广播电视、舞蹈、美术、艺术设计领域)等30个专业学位类别。
各学位授予单位在2015年12月31日前获得上述专业学位授权,且通过专项评估或合格评估的专业学位授权点须参评。
四、评估程序
评估程序包括参评确认、信息采集、信息核查、专家评价、问卷调查、权重确定、结果形成与发布、持续改进等八个环节。
(一)参评确认
各学位授予单位登录“全国专业学位水平评估系统”,对评估范围内的专业学位授权点参评情况进行确认。教育部学位与研究生教育发展中心(以下简称“教育部学位中心”)对各学位授予单位确认后的参评资格进行审核。
(二)信息采集
采用公共数据获取与各参评单位审核补充相结合的信息采集模式,如补充思政教育、服务贡献案例等必要材料,减少填报材料数量。各参评单位应积极配合采集工作,保证填报信息真实、可靠。
(三)信息核查
通过形式审查、逻辑检查、公共数据比对、证明材料核查、重复数据筛查、重点数据抽查、信息公示等方式,对参评单位填报信息进行核查。在确保国家信息安全的前提下,在参评单位范围内公示相关数据。核查结果与公示异议将反馈参评单位进行核实、处置和再次确认。
(四)专家评价
按照“随机、保密、回避”原则,遴选思政教育专家、各专业学位专家、行业专家等对定性评价部分进行分项评价;建立专业学位专家库、扩展具有丰富实践经验的专家资源,制定专家评价标准和指南;采用基于定量数据、证据的专家“融合评价”,提高专家评议质量。
(五)问卷调查
通过网络平台,面向在校生、毕业生和用人单位进行问卷调查,获取相关评估数据。邀请同行专家和部分行业专家结合培养方案与特色成效,对专业学位进行综合声誉评价。
(六)权重确定
广泛听取各教指委等专家对指标体系权重的意见,通过汇总统计,确定各专业学位类别指标体系的最终权重。
(七)结果形成与发布
根据定量和定性指标评价结果及指标权重,形成评估结果。按照专业学位类别及领域呈现总体评估结果,并根据需要提供多种形式的分类评估结果。
(八)持续改进
为更好发挥评估体检和诊断作用,按需为各相关单位提供分析服务报告,各学位授予单位依据评估结果或分析服务报告,排查专业学位研究生教育薄弱环节和存在问题,提出针对性持续改进举措,促进研究生培养质量不断提升。
五、组织实施
国务院教育督导委员会办公室负责制定全国专业学位水平评估政策文件、实施方案,并对评估工作进行监督指导。积极构建“管办评”分离、多方参与的评估模式,委托教育部学位中心负责具体实施全国专业学位水平评估。有关省(区、市)教育行政部门按照评估工作安排,指导本行政区域内的评估工作(不含军队院校)。各学位授予单位负责做好本单位符合参评条件的专业学位授权点确认、评估材料报送等工作,并对评估发现的问题进行整改。军队院校评估工作由中央军委训练管理部职业教育局另行组织实施。
六、评估纪律
评估工作实行信息公开制度,严肃评估纪律,开展“阳光评估”,广泛接受培养单位、教师、学生和社会的监督,确保公平公正。国务院教育督导委员会办公室联系人和电话:贺文杰,010—66097825;教育部学位与研究生教育发展中心联系人和电话:韩婷婷,010—82375512。

① 凡本站注明“稿件来源:中国教育在线”的所有文字、图片和音视频稿件,版权均属本网所有,任何媒体、网站或个人未经本网协议授权不得转载、链接、转贴或以其他方式复制发表。已经本站协议授权的媒体、网站,在下载使用时必须注明“稿件来源:中国教育在线”,违者本站将依法追究责任。
② 本站注明稿件来源为其他媒体的文/图等稿件均为转载稿,本站转载出于非商业性的教育和科研之目的,并不意味着赞同其观点或证实其内容的真实性。如转载稿涉及版权等问题,请作者在两周内速来电或来函联系。




中国教育在线

