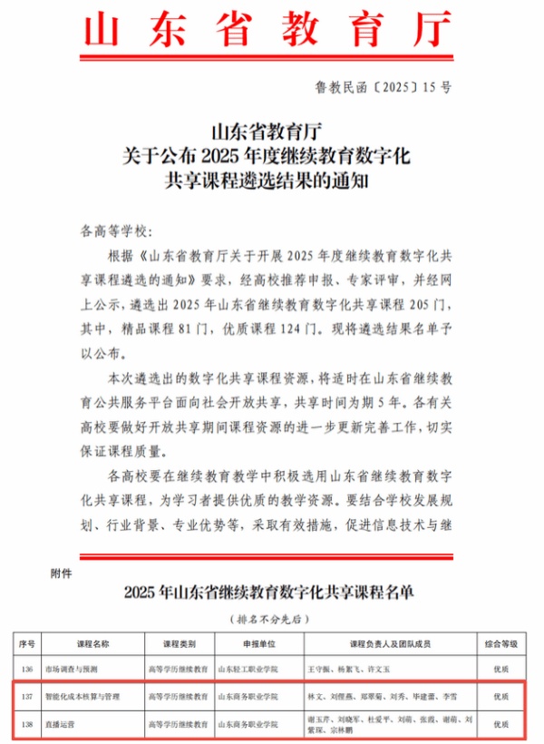
山东商务职业学院5门继续教育课程入选省级优质资源库
近日,山东省教育厅、山东省继续工程教育协会先后公布2025年度继续教育课程资源遴选结果。山东商务职业学院申报的5门课程凭借扎实的建设质量、鲜明的应用导向与创新的呈现形式,成功入选省级继续教育优质课程资源库,覆盖社区教育、继续教育数字化共享课程、专业技术人员公需课三大类别,充分彰显了学校在继续教育数字化资源建设、课程体系创新及教学质量提升方面的显著成效。


此次多门课程荣登省级资源库榜单,既是省教育厅、省继续工程教育协会对学校继续教育课程建设水平与社会服务价值的高度认可,也是学校深化继续教育教学改革、主动对接区域经济社会发展需求、积极服务全民终身学习的阶段性重要成果,为学校继续教育品牌建设注入了强劲动力。


下一步,学校将持续锚定区域经济发展战略与全民终身学习体系构建需求,以省级优质课程资源建设为契机,深化课程内容迭代与教学模式创新,持续深耕优质、开放、共享的继续教育数字化课程资源矩阵,不断提升继续教育服务能力与辐射范围,为构建服务全民终身学习的教育体系、助力区域高质量发展贡献商务智慧与力量。
免责声明:
① 凡本站注明“稿件来源:教育在线”的所有文字、图片和音视频稿件,版权均属本网所有,任何媒体、网站或个人未经本网协议授权不得转载、链接、转贴或以其他方式复制发表。已经本站协议授权的媒体、网站,在下载使用时必须注明“稿件来源:教育在线”,违者本站将依法追究责任。
② 本站注明稿件来源为其他媒体的文/图等稿件均为转载稿,本站转载出于非商业性的教育和科研之目的,并不意味着赞同其观点或证实其内容的真实性。如转载稿涉及版权等问题,请作者在两周内速来电或来函联系。




教育在线
