上海开放大学2025年秋季招生正式启动!
✦
✦
✦
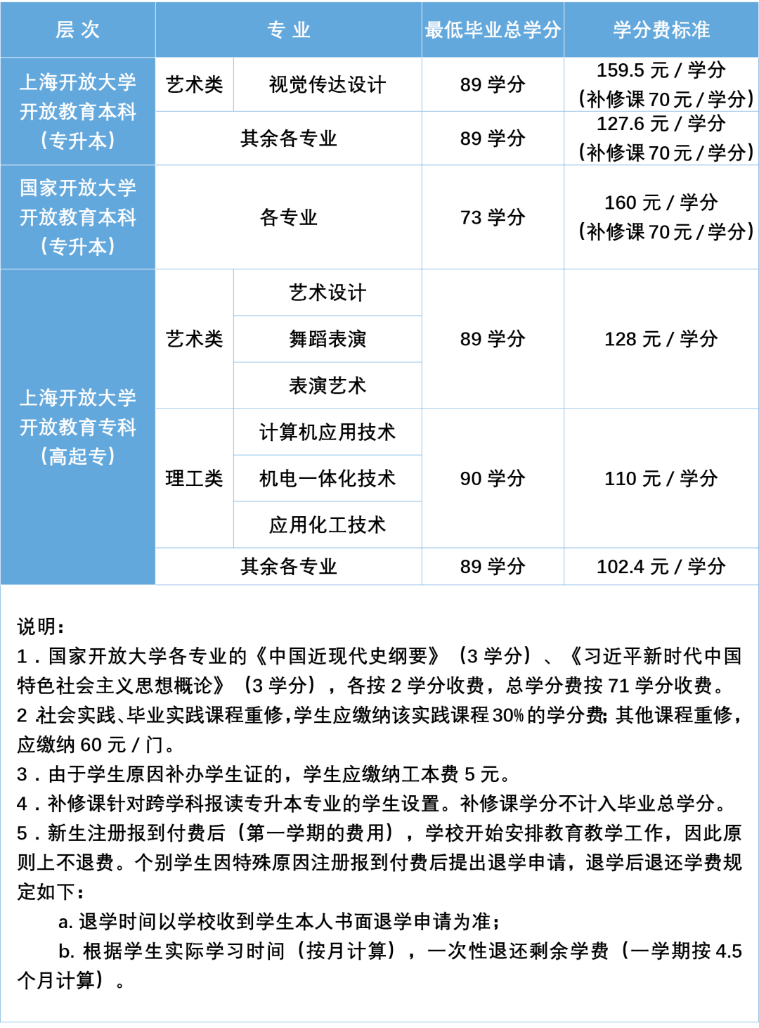
实行学分制管理,各专业每学期按学分收费,请勿转账给个人。
我校不与中介机构合作招生,报名学生请到上海开放大学总校、设在各区的分校(教学点)直接报名,或通过招生网站、微信公众号在线预约报名。
维护自身权益,谨防上当受骗。
学历提升
遇见更好的自己
欢迎报读
上海开放大学
学习服务热线
25653114
免责声明:
① 凡本站注明“稿件来源:中国教育在线”的所有文字、图片和音视频稿件,版权均属本网所有,任何媒体、网站或个人未经本网协议授权不得转载、链接、转贴或以其他方式复制发表。已经本站协议授权的媒体、网站,在下载使用时必须注明“稿件来源:中国教育在线”,违者本站将依法追究责任。
② 本站注明稿件来源为其他媒体的文/图等稿件均为转载稿,本站转载出于非商业性的教育和科研之目的,并不意味着赞同其观点或证实其内容的真实性。如转载稿涉及版权等问题,请作者在两周内速来电或来函联系。




中国教育在线















