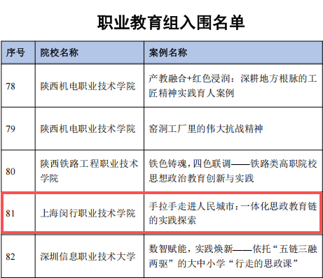
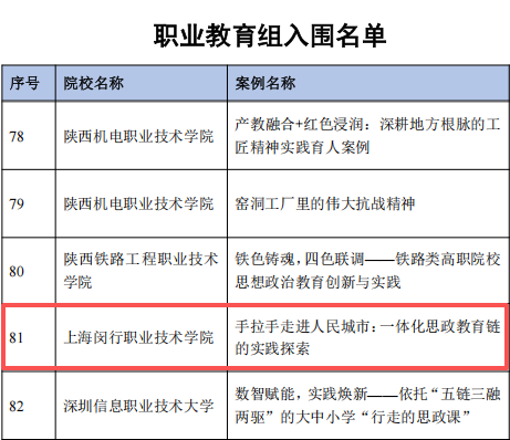
近日,由高等教育出版社与新华网联合主办的高校“大思政课”实践教学典型案例征集活动公布入围名单,上海闵行职业技术学院马克思主义学院报送的案例《手拉手走进人民城市:一体化思政教育链的实践探索》成功入选全国典型案例,充分展现了闵职院马院思政课改革创新的扎实成效与实践育人特色。

本次征集活动面向全国高校开展,入选案例经严格遴选,涵盖本科院校与职业院校,旨在推出一批善用新时代伟大成就铸魂育人的“大思政课”实践教学典型,打造和推广实践育人品牌,助力新时代学校思政课改革创新。我院案例的成功入选,标志着学院在“大思政课”建设方面取得重要突破,具有较高的示范性与推广价值。

思政教师带领“大中小”三学段学生走进基层治理现场,汲取思政育人的“大能量”。
该案例以“人民城市”重要理念为主线,立足上海闵行、杨浦等区域实践,创新构建“行走的思政课”“1+3”教育链体系,推动大中小学思想政治教育一体化建设。项目以闵行区新时代城市建设者管理者之家、杨浦区城市规划馆等为实践场域,通过“大学生带中学生、中学生带小学生”的“手拉手”机制,实现不同学段学生之间认知贯通、价值传承,形成“理论认知—情感认同—行为实践”闭环育人模式。

闵职院学生在实践教学点为高中生讲述城市温度的故事
在教学实施中,项目整合课堂讲授、行走课堂、现场观摩、互动讨论、社区服务等多种形式,将抽象的全过程人民民主理念转化为可观察、可参与的实践内容,引导学生在真实城市治理场景中理解“人民城市人民建,人民城市为人民”的深刻内涵。同时,项目引入AI虚拟教师“闵思”及线上互动平台,构建课堂—社会—数字平台三位一体的育人场景,实现思政教育与社会实践、城市治理、公共服务的深度融合。

闵职院思政教师带领不同学段学生围绕城市治理展开深入交流,体悟“四个人人城市治理共同体”的共建共治共享理念。
该项目入选全国性典型案例,是对闵职院马院在“大思政课”实践教学领域创新探索的充分肯定,更是对学院立足区域特色、深耕一体化育人、强化数字赋能思政建设等特色工作的高度认可。未来,闵职院马院将以此为契机,持续深化思政课改革创新,完善实践育人体系,推广“手拉手走进人民城市”项目的成功经验,努力打造更多具有辨识度和影响力的思政育人品牌,引导学生在行走中感悟时代脉搏,在实践中坚定理想信念,为培养担当民族复兴大任的时代新人贡献“闵职力量”。

实践教学紧扣核心价值,引导学生将个人成长融入城市发展与国家建设。
① 凡本站注明“稿件来源:教育在线”的所有文字、图片和音视频稿件,版权均属本网所有,任何媒体、网站或个人未经本网协议授权不得转载、链接、转贴或以其他方式复制发表。已经本站协议授权的媒体、网站,在下载使用时必须注明“稿件来源:教育在线”,违者本站将依法追究责任。
② 本站注明稿件来源为其他媒体的文/图等稿件均为转载稿,本站转载出于非商业性的教育和科研之目的,并不意味着赞同其观点或证实其内容的真实性。如转载稿涉及版权等问题,请作者在两周内速来电或来函联系。




教育在线
