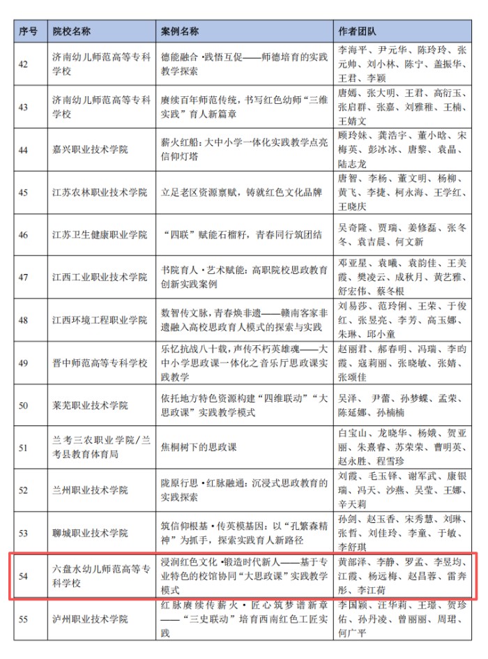
六盘水幼儿师范高等专科学校1个案例入围高校“大思政课”实践教学典型案例!
为贯彻落实习近平总书记关于思政课建设的重要论述、关于“大思政课”的重要指示精神,高质量推进新时代立德树人工程,打造和推广“大思政课”实践育人品牌,高等教育出版社和新华网联合开展了征集活动,最终确定入围案例292个,现予以公布,在公示名单中,六盘水幼儿师范高等专科学校入围1个案例!

免责声明:
① 凡本站注明“稿件来源:教育在线”的所有文字、图片和音视频稿件,版权均属本网所有,任何媒体、网站或个人未经本网协议授权不得转载、链接、转贴或以其他方式复制发表。已经本站协议授权的媒体、网站,在下载使用时必须注明“稿件来源:教育在线”,违者本站将依法追究责任。
② 本站注明稿件来源为其他媒体的文/图等稿件均为转载稿,本站转载出于非商业性的教育和科研之目的,并不意味着赞同其观点或证实其内容的真实性。如转载稿涉及版权等问题,请作者在两周内速来电或来函联系。




教育在线
