(一)符合招生简章中规定的调入专业的报考条件。
(二)初试成绩符合第一志愿报考专业在调入地区的《2026年全国硕士研究生招生考试考生进入复试的初试成绩基本要求》(国家分数线)。
(三)调入专业与第一志愿报考专业相同或相近,应在同一学科门类范围内。
(四)初试科目与调入专业初试科目相同或相近,其中初试全国统一命题科目应与调入专业全国统一命题科目相同。
(五)符合国家教育部关于2026年研究生招生调剂的各项政策。
(六)报考“退役大学生士兵专项计划”考生进入复试的初试成绩基本要求为总分不低于200分。
二、调剂程序
(一)符合长春工程学院调剂基本要求的考生,须通过中国研究生招生信息网(https://yz.chsi.com.cn/)中的“全国硕士生招生复试调剂服务系统”报名调剂。
(二)中国研究生招生信息网调剂意向采集系统已开通,有调剂意向的考生可登录系统查询长春工程学院调剂信息并提交意向信息。
(三)4月8日调剂服务系统正式开通后,考生可进入调剂服务系统,填报调剂志愿。长春工程学院调剂志愿解锁时间为24小时。
(四)长春工程学院将于考生调剂志愿填报24小时之内通过调剂服务系统筛选考生,并向确定接收调剂的考生发送复试通知。未发放复试通知的志愿将在系统中保留,24小时之后将自动解锁。
(五)长春工程学院发放复试通知后,考生需尽快确认接受长春工程学院复试通知。如不参加复试,可拒绝复试通知。
(六)考生接受复试通知后,请登录长春工程学院研究生处官方网站(https://yjsgzc.ccit.edu.cn/),查看长春工程学院复试工作相关文件并及时与报考学院联系。
(七)复试结束后,长春工程学院会通过调剂服务系统向拟录取考生发放待录取通知,接到待录取通知的考生,应在规定时间内登录调剂服务系统进行确认。考生确认接受待录取通知后,无特殊情况,原则上不予解除。
三、调剂专业
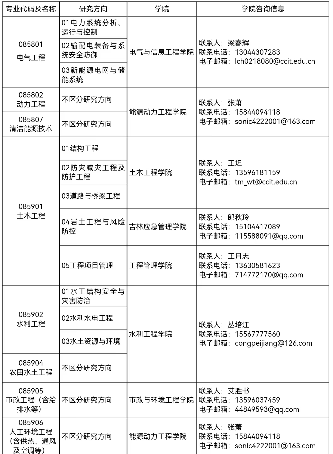
长春工程学院2026年具体调剂专业及研究方向如下表所示:

四、调剂时间安排
长春工程学院首次调剂服务系统开通时间为2026年4月8日0时(4月7日24时),关闭时间为2026年4月8日中午12时。第一批复试后,个别方向如仍有缺额,长春工程学院将继续开放调剂服务系统。请考生随时关注研招网长春工程学院相关信息。
欢迎符合条件的各位考生积极报名!
研招办咨询联系人:卢老师
联系电话:0431-80578806
手机:15526651485
电子邮箱:115393452@qq.com
① 凡本站注明“稿件来源:教育在线”的所有文字、图片和音视频稿件,版权均属本网所有,任何媒体、网站或个人未经本网协议授权不得转载、链接、转贴或以其他方式复制发表。已经本站协议授权的媒体、网站,在下载使用时必须注明“稿件来源:教育在线”,违者本站将依法追究责任。
② 本站注明稿件来源为其他媒体的文/图等稿件均为转载稿,本站转载出于非商业性的教育和科研之目的,并不意味着赞同其观点或证实其内容的真实性。如转载稿涉及版权等问题,请作者在两周内速来电或来函联系。




教育在线
