山东第一医科大学重磅科研成果+1!
				
				
				  毛发红糠疹(PRP)是一种炎症性丘疹鳞屑性皮肤病,以角化过度的毛囊性丘疹和红斑脱屑斑块为特征。PRP的确切致病机制尚不完全清楚。
  7月24日,山东第一医科大学附属皮肤病医院张福仁及刘红以共同通讯作者在Nature Communications 在线发表题为“Loss-of-function mutations in Keratin 32 gene disrupt skin immune homeostasis in pityriasis rubra pilaris”的研究论文,该研究论文提出了KRT32在调节炎症免疫反应中的作用,KRT32的破坏性变异是PRP发展的重要驱动因素。这些发现揭示了角蛋白对皮肤免疫稳态的调节作用,并为KRT32作为PRP治疗靶点提供了可能。这是该课题组本月内在自然子刊发表的第二篇研究论著。

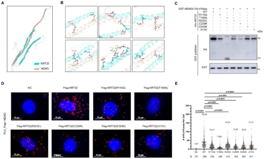
  该项成果研究了一项病例对照,纳入了102例散发性PRP患者和800名汉族人群的健康对照,并发现PRP与角蛋白32基因(KRT32)杂合突变之间存在显著关联(P =1.73×10−6)。KRT32主要存在于基底角质形成细胞中,通过拮抗NF-κB通路对皮肤炎症具有抑制作用。在机制上,KRT32与NEMO结合,促进过量的K48连接的多泛素化和NEMO降解,从而阻碍IKK复合物的形成。相反,PRP患者中KRT32的功能缺失突变导致NF-κB过度激活。重要的是,Krt32基因敲除小鼠表现出PRP样皮炎表型,表明角质形成细胞在响应外部促炎刺激时抗炎功能受损。
  毛发红糠疹(PRP)是一种慢性免疫介导的丘疹鳞状皮肤病,其特征是毛囊角化性丘疹、橙红色鳞屑斑块和掌跖角化病。这种疾病最初在1835年被描述为银屑病的一种变种,在1856年被命名为“毛发糠疹”。男女患PRP机率相同。在英国,PRP的估计患病率为1/5,000,在印度为1/50,000,第一个高峰在10岁前,第二个高峰在60岁后。PRP的发病机制主要是由于表皮角质形成细胞免疫功能失调,仅在真皮上层浅表血管周围观察到稀疏的淋巴细胞浸润。功能失调的角质形成细胞可能是促进PRP发展的关键驱动因素。
  虽然角化细胞在维持皮肤的生化和物理完整性方面起着关键作用,但在过去的几十年里,角化细胞积极参与免疫反应已经变得很明显,其作用超出了结构功能。特别是,角质形成细胞在丘疹鳞状皮肤病(包括银屑病)的起始和维持阶段发挥重要作用,通过多种机制和调节因素积极参与免疫过程。此外,角蛋白相关基因也参与免疫应答,如KRT1通过控制IL-18释放调节先天免疫,在银屑病皮损中观察到KRT6、KRT16、KRT17等角蛋白基因的异常表达,导致角质细胞增殖增加,炎症加剧。

  PRP是一种以角质细胞增殖为特征的疾病,CARD14基因的突变在皮肤中表现出组织特异性表达,与家族性PRP病例有关。作为NF-κB信号通路的激活因子,CARD14突变可诱导角质形成细胞中NF-κB通路的激活,最终导致皮肤炎症。最近的研究发现,携带CARD14突变的PRP患者可能会通过同源重组在角质形成细胞中自发修复这些突变,导致受损皮肤恢复正常,尽管这些突变仍然存在于真皮和外周血中,强调了角质形成细胞在PRP发病机制中的关键作用。此外,CARD14突变主要在家族性PRP病例中发现,仅占所有病例的5%。因此,有必要进一步研究角质形成细胞特异性表达的其他基因,这些基因可能调节皮肤免疫稳态并参与PRP的发病机制。
  为全面研究PRP的遗传和功能方面,特别是角质形成细胞基因的特定表达,研究进行了全外显子组测序(WES)。研究结果揭示了PRP与角蛋白32基因(KRT32)之间的显著关联,该基因通过调节NF-κB信号通路对炎症信号通路产生抑制作用。KRT32功能障碍导致角化细胞免疫调节失衡,促进PRP的发生。研究结果提供了遗传学和免疫学证据,强调了角质形成细胞特异性基因KRT32在调节皮肤免疫稳态中的关键作用。这一发现为PRP的潜在病因和病理机制提供了有价值的见解。
免责声明:
    ① 凡本站注明“稿件来源:中国教育在线”的所有文字、图片和音视频稿件,版权均属本网所有,任何媒体、网站或个人未经本网协议授权不得转载、链接、转贴或以其他方式复制发表。已经本站协议授权的媒体、网站,在下载使用时必须注明“稿件来源:中国教育在线”,违者本站将依法追究责任。
② 本站注明稿件来源为其他媒体的文/图等稿件均为转载稿,本站转载出于非商业性的教育和科研之目的,并不意味着赞同其观点或证实其内容的真实性。如转载稿涉及版权等问题,请作者在两周内速来电或来函联系。
 
                 
                    



 中国教育在线
中国教育在线
             
    
