关于山东省2025年普通高等教育专科升本科招生考试报名的通知
2025年专升本考试报名须知
各市教育招生考试机构,有关高等学校:根据《山东省教育厅 山东省人民政府征兵办公室 山东省退役军人事务厅关于做好2025年普通高等教育专科升本科考试招生工作的通知》(鲁教学函〔2024〕28号)(以下简称《通知》),现将我省2025年普通高等教育专科升本科(以下简称普通专升本)招生考试报名工作有关事项通知如下:
一、时间安排
报名时间
网上报名(含缴费)时间为2025年3月11日—13日,每天9∶00—17∶00。考生需在规定时间内登录山东省普通高等教育专科升本科考试信息平台(https://zsb.sdzk.cn)进行报名。
报名网址
https://zsb.sdzk.cn

考试时间

准考证打印时间
2025年3月25日-30日,每天9:00 - 17:00,考试当天提前1小时开放准考证打印,考生可登录报名系统自行打印准考证。
二、报名办法和流程
校荐生、自荐生、建档立卡家庭考生、大赛保送生均须参加普通专升本网上报名,网上报名分为注册登录、采集个人照片、填写个人信息、选择考试地点、选报专业、网上缴费6个步骤。其中,大赛保送生网上报名时仅需完成注册登录、采集个人照片及填写个人信息。
注册登录
考生登录山东省普通专升本报名信息平台(https://zsb.sdzk.cn),凭本人身份证号、手机号码及获取的短信验证密码注册成功后进入系统,第一次登录时需设置登录密码。考生应认真阅读《国家教育考试违规处理办法》等有关规定,通过系统签订《诚信考试承诺书》。
采集个人照片
考生根据报名系统提示及要求,通过手机自行拍摄采集并提交本人照片。该照片将用于专升本报名、考试、录取及入学后学籍注册,审核通过后无法修改。请考生务必严肃对待,规范拍摄本人报考照片,若因考生美颜、修图、翻拍照片造成影响考试入场、录取后无法注册学籍、学信网信息比对不通过等情况,后果由考生本人承担。
填写个人信息
考生须按照报名填报信息项要求,如实完整填写个人信息并提交,完成网上个人信息填报。考生应对本人填报信息及上传材料的真实性和准确性负责,若因考生本人信息填报有误、造假或缺失而造成录取后无法注册学籍、被取消录取资格等问题,责任由考生本人承担。
选择考试地点
考生应选择本人就读院校所在市或户籍所在市为考试地点,就读院校与户籍分属两地的只可选择一地,并执行所在市教育招生考试机构的相关规定。外省户籍在我省就读的考生,应选择就读院校所在市参加考试。考试地点一经选定无法更改,请考生慎重选择。
选报专业
根据《通知》精神,校荐生、自荐生、建档立卡家庭考生可根据专科毕业专业和专业指导目录中本、专科专业对应关系,选报多个本科招生专业(以下简称选报专业),选报专业对应的《高等数学》考试科目须相同,一经确定不得更改。根据《教育部 国家卫生计生委 国家中医药局关于规范医学类专业办学的通知》(教高〔2014〕7号)精神,报考医学类专业专升本的,所学医学类专业应保持相同(专科中医骨伤专业除外,该专业专升本时对应本科中医学专业)。
报名系统会根据考生的专科专业,自动为考生列示本人能够报考的考试科目组合及对应的本科专业,考试科目组合以高等数学Ⅰ、Ⅱ、Ⅲ区分。考生选择一个考试科目组合后,即确定报考的专业范围。
网上缴费
考生按照规定自行上网缴纳考试费,根据《山东省发展和改革委员会 山东省财政厅关于明确普通高校招生与专升本考试收费标准的通知》(鲁发改价格〔2023〕927号),普通专升本考试收费标准为每生120元,仅报考“3+2”转段的考生收费标准为每生60元。
注意事项及其他要求
1.认真核对本人信息。考生进入报名系统后,请认真核对本人姓名、专科专业、院校等信息是否准确,若有误,应立即联系生源高校进行更正。为保障考生顺利参加考试、录取和升入本科高校后学籍注册工作,考生在报名之后,直到高校新生入学报到期间,不应更改姓名和身份证等信息,以免造成遗留问题。
2.按规定资格报名。考生仅能以一种资格报名,若考生具有两个及以上报名资格,将按如下优先级顺序为考生确定一种报名资格:大赛保送生、建档立卡家庭考生、校荐生、自荐生。
3.保证手机号码正常使用。注册时所用手机号码和短信验证密码将贯穿报名、缴费、打印准考证、志愿填报、录取等整个招生过程,在此期间请考生确保手机号码正常使用。
4.妥善保管密码。报名信息必须由考生本人填报,不得由他人代报,因考生填报失误或由他人代报而造成的后果由考生本人承担。请考生务必妥善保管本人登录密码和短信验证密码,因考生本人泄露密码或短信验证密码而造成的一切后果由考生自负。
5.残疾人考生申请合理便利。符合报考条件的残疾人,可参照教育部、中国残联联合印发的《残疾人参加普通高等学校招生全国统一考试管理规定》(教学〔2017〕4号),于2025年3月14日前向考试地点所在市级教育招生考试机构提出合理便利申请(市级招考机构地址见附件3),市级教育招生考试机构参照高考审核合理便利工作办法进行初审和汇总后,报送省教育招生考试院复审。
三、具体要求
招生对象
(一)我省2025年普通高等学校应届专科毕业生。
(二)应征入伍地为我省的退役大学生士兵(已被免试专升本录取的退役大学生士兵考生除外)。
报考条件
(一)考生须同时满足以下条件:
1.遵守中华人民共和国宪法和法律。
2.没有因触犯刑法已被有关部门采取强制措施或正在服刑。
3.没有因违反国家教育考试规定被给予暂停参加高校招生考试处理且在停考期内。
4.专科阶段无记过及以上纪律处分或报名前已解除处分。
5.身体健康。
6.具备以下考生资格之一:
(1)在毕业高校获得学校推荐资格的我省普通高校应届专科毕业生(以下简称校荐生)。
(2)通过招生高校自主组织的相应专业综合能力测试(以下简称专业测试),获得考生自荐资格的我省普通高校应届专科毕业生(以下简称自荐生)。
(3)经省级及以上相关行政部门认定的原建档立卡贫困家庭的我省普通高校应届专科毕业生(以下简称建档立卡家庭考生)。
(4)应征入伍地为我省的退役大学生士兵(指普通高校专科毕业生及在校生应征入伍服兵役后退役,报名时为2025年应届专科毕业生或已获得专科毕业证书的往届毕业生,以下简称退役大学生士兵考生)。
(5)专科学习阶段,作为中国国家代表队选手在世界技能组织主办的“世界技能大赛(World Skills Competition)”中获奖,或在全国职业院校技能大赛获一等奖、在2024年世界职业院校技能大赛总决赛争夺赛获金奖的我省高校应届专科毕业生(以下简称大赛保送生)。
(二)2025年“3+2”对口贯通培养转段考生,须根据转段测试有关要求参加全省专升本统一考试报名。如具备上述报考条件,参加转段测试同时可兼报其他类型专升本考试招生。
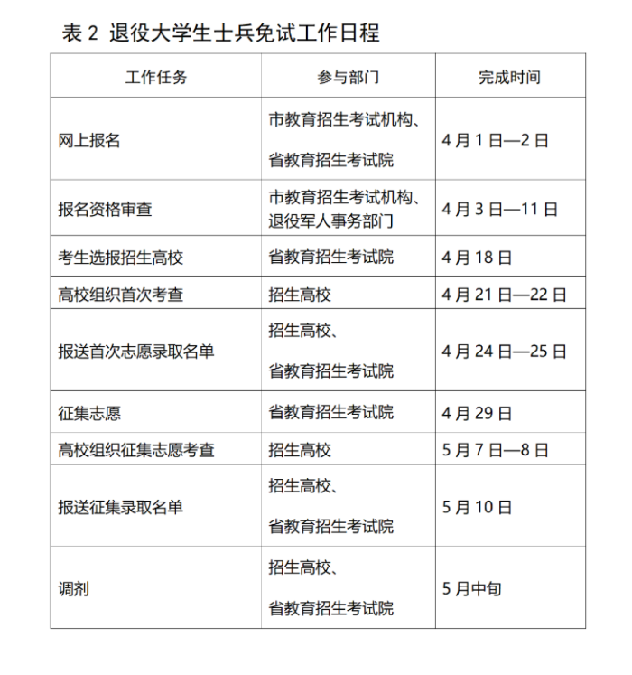
四、考试工作日程表预祝各位考生考试顺利,取得理想成绩。
免责声明:
① 凡本站注明“稿件来源:教育在线”的所有文字、图片和音视频稿件,版权均属本网所有,任何媒体、网站或个人未经本网协议授权不得转载、链接、转贴或以其他方式复制发表。已经本站协议授权的媒体、网站,在下载使用时必须注明“稿件来源:教育在线”,违者本站将依法追究责任。
② 本站注明稿件来源为其他媒体的文/图等稿件均为转载稿,本站转载出于非商业性的教育和科研之目的,并不意味着赞同其观点或证实其内容的真实性。如转载稿涉及版权等问题,请作者在两周内速来电或来函联系。




教育在线


