2025年,是玉溪师范学院研究生教育具有重要里程碑意义的一年,在教育部学位管理与研究生教育司、云南省教育厅学位管理与研究生处指导下,玉溪师范学院学科建设与研究生培养中心回顾总结全年研究生教育大事要事,发布2025年研究生教育十大热点,展现该校高层次人才培养创新与实践。
一、首届硕士研究生正式入学,办学层次实现历史性跨越

9月1日,来自全国18个省、直辖市的2025级首届60名硕士研究生报到入学,标志着玉溪师范学院办学层次实现从本科教育到硕士研究生培养的历史性跨越,开启了高层次人才培养新征程。在开学典礼上,段红云校长寄语学子践行“至真至善 致美致用”校训,立鸿鹄之志、积跬步之功、浩然正气。硕士研究生教育的起航,将有力推动玉溪师范学院高层次人才培养,更好地服务区域经济社会发展。
二、承办全国硕博学位建设盛会,共绘研究生教育高质量发展蓝图

7月31日至8月2日,由中国学位与研究生教育学会主办、玉溪师范学院承办的“2025年硕博士学位授予单位及其授予点建设会”在昆明成功举行,会议主题为“共探研究生教育高质量发展”。本次大会以“共探研究生教育高质量发展”为主题,吸引全国340余家研究生培养单位近1000名专家学者、管理者及行业代表,共同探讨学位授予单位及其授予点高质量发展有效路径。作为承办单位,玉溪师范学院将以此为契机,深化校际交流合作,持续优化学科布局,为培养高层次应用型人才、服务区域发展筑牢根基。
三、制定《玉溪师范学院全日制研究生奖助学金评选和管理办法》

按照财政部、教育部、人力资源社会保障部发布《关于调整高等教育阶段和高中阶段国家奖助学金政策的通知》的要求,制定《玉溪师范学院全日制研究生奖助学金评选和管理办法》(玉师院〔2025〕110号)。美术与书法、体育、资源与环境三个硕士学位点严格依规评选,15名研究生获国家励志奖学金并足额领取。《玉溪师范学院全日制研究生奖助学金评选和管理办法》旨在通过多元化资助与激励措施,为研究生顺利完成学业、提升综合竞争力保驾护航,助力培养高素质人才。
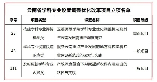
四、3 个学科专业调整项目获批立项

云南省教育厅发布《云南省学科专业设置调整优化改革项目立项名单》,学校3个项目成功获批立项:“构建学科专业评价机制类”重点项目《玉溪师范学院学科专业优化调整机制及其与云南发展需求匹配度研究》、“学科专业设置快速响应类”一般项目《服务云南重点产业发展的地方高校学科专业建设新范式的探索与实践》、“及时更新学科专业内涵类”一般项目《产教深度融合下AI赋能新农科内涵建设的路径与实践》。项目建设将为学校研究生教育改革提供可复制、可推广的示范样板。
五、举办首届案例教学和案例库建设研讨会

3月19日—21日,玉溪师范学院举办专业学位点建设与发展系列研习班案例教学和案例库建设培训专题活动。省内外22所高校的80多位专家教师齐聚一堂,培训活动围绕新时代学位与研究生教育“立德树人、服务需求、提高质量、追求卓越”工作主线,积极践行“融合、发展、共享、提升”理念,探索分类发展创新实践,推动专业学位建设和分类培养,加速实现由“规范化”向“特色化”的转变,为培养创新思维和实践能力的高层次人才注入新动能。
六、25个研究生项目获省教育厅科学研究基金立项资助

2025年,玉溪师范学院25个研究生项目获云南省教育厅科学研究基金立项资助。近年来,学校高度重视研究生培养质量,坚持正确政治方向和价值导向,以立德树人为根本原则,以促进研究生德智体美劳全面发展,提升研究生教育服务国家和区域发展能力为目标,坚持需求导向,创新引领,面向国家战略,瞄准技术前沿和关键领域,聚焦研究生培养模式,教学模式,课程及教材建设,思政教育等重点领域改革开展深入研究。
七、举行首批硕士研究生导师聘任仪式暨导师培训会

6月23日,玉溪师范学院举行2025年硕士研究生指导教师培训会暨导师聘任仪式。学校美术与书法、体育、资源与环境3个硕士点41名新晋导师参加培训。中国石油大学吴小林教授、吉首大学白晋湘教授、厦门大学徐岚教授分别以《导师队伍建设是工程专业学位高质量发展的重中之重》《研究生创新能力与学术素养提升方案》《研究生导师的定位、角色与行动》为题作专题培训。
八、艺术科技小院扎根田野,助力乡村人才振兴

12月20日,美术学院组织20名硕士研究生,赴江川春喜铜艺智造、澄江民族民间雕刻及华宁民族民间工艺“艺术科技小院”,开展“扎根田野·艺科共生”驻地考察实践活动。通过专题访谈、工艺体验等形式,深入调研传统陶艺、铜艺及雕艺的传承与创新,圆满完成了“非遗传承工作坊”“行业导师口述史”等实践任务。目前,玉溪师范学院已建设6个艺术科技小院,2025年开展各类实践活动12次,接待来自清华大学、中央美术学院、厦门大学等近200所高校的参观指导。《中国教育报》以《田园当画布村寨做课堂》作了报道。
九、搭建跨学科交流平台,赋能研究生实践创新能力提升

5月17日,由玉溪师范学院牵头,联合云南大学、中国科学院水生生物研究所、中国科学院亚热带农业生态研究所、上海交通大学云南(大理)研究院及玉溪市江川区星云湖管理局共建的云南省科技厅“星云湖湖泊生态系统云南省野外科学观测研究站”签约及揭牌仪式顺利举行;10月9日,化学与环境工程学院申报的“云南省教育厅红河稀土矿物资源综合利用研发重点实验室”获批立项建设。两大平台的落地,为 “资源与环境” 专业硕士研究生搭建了高水平野外实践与校内实验实训平台,助力跨学科交流合作,全面提升研究生科研创新与实践应用能力。
十、央视报道学校美院艺术科技小院铜艺实践

12月27日—28日,“中国研究生乡村振兴科技强农+创新大赛——第三届科技小院大赛全国赛”在海南三亚举办。该赛事由中国学位与研究生教育学会主办,汇聚了全国29个省、自治区、直辖市87所研究生培养单位的247支队伍同台竞技。玉溪师范学院美术学院艺术科技小院组队携31件铜艺设计作品参加展陈,以农艺—产教融合助推乡村文化振兴的创新实践成为赛事亮点,获中央电视台新闻频道(CCTV-13)东方时空栏目报道,研究生夏文静、李东梅接受央视记者采访,分享了在艺术科技小院的学习实践体会。(完)
来源:玉溪师范学院
编辑:高丹阳
① 凡本站注明“稿件来源:教育在线”的所有文字、图片和音视频稿件,版权均属本网所有,任何媒体、网站或个人未经本网协议授权不得转载、链接、转贴或以其他方式复制发表。已经本站协议授权的媒体、网站,在下载使用时必须注明“稿件来源:教育在线”,违者本站将依法追究责任。
② 本站注明稿件来源为其他媒体的文/图等稿件均为转载稿,本站转载出于非商业性的教育和科研之目的,并不意味着赞同其观点或证实其内容的真实性。如转载稿涉及版权等问题,请作者在两周内速来电或来函联系。




教育在线
