山西省2026年高等教育自学考试报考简章
2025-11-28 来源:教育在线
【导语】教育在线自学考试频道从山西招生考试网了解到《山西省2026年高等教育自学考试报考简章》已公布,具体内容如下:
山西省2026年高等教育自学考试报考简章

注:1.所列专业按照《高等教育自学考试开考专业清单(2021年)》开设,其中名称后加*的为《高等学历继续教育补充目录》内专业,按照学科属性列入所属学科门类下。
2.专业代码后加K的为国家控制专业,专业代码后加T的为特设专业。
3.表中所列“现专业”为现开考专业。

注:1.所列专业按照《高等教育自学考试开考专业清单(2021年)》开设,其中名称后加*的为《高等学历继续教育补充目录》内专业,按照专业类别列入所属专业大类下。
2.专业代码后加K的为国家控制专业。
3.表中所列“现专业”为现开考专业。
三、网上报考须知
一、山西省高等教育自学考试报名在“山西自学考试信息服务平台”进行,请各位考生仔细阅读《山西省高等教育自学考试网上报考流程》等相关材料,按要求进行报名。
二、中华人民共和国公民,不受性别、年龄、民族、种族和已受教育程度的限制,均可按省招生考试管理中心规定的网上报名时间报考参加高等教育自学考试,逾期不予补报。考生选择报考专业时,必须认真阅读专业报考要求,对有特殊要求的专业(公安管理、护理学),考生须符合有关专业报名条件(详见专业报考要求)。
三、所有考生报考前必须认真学习《国家教育考试违规处理办法》(教育部33号令)和中华人民共和国刑法第二百八十四条等有关政策法规,遵守报名考试的有关规定和纪律。
四、根据教育部办公厅《关于在国家教育考试前要求考生填写〈考生诚信考试承诺书〉及有关要求的通知》的规定,为维护国家教育统一考试的公平、公正,加强对考生遵守考试纪律的教育,强化考生的自律意识和诚实守信意识,树立良好的社会风尚,考生报名参加考试必须认真阅读《考生诚信考试承诺书》内容,承诺后方可参加自学考试。
五、我省高等教育自学考试每年举行两次,时间为4月、10月。2026年4月考试时间为4月11日-12日,报名时间为2月下旬;10月考试时间为10月24日-25日,报名时间为8月下旬。具体报名时间请关注“山西招生考试网”提前发布的报名公告。
六、考生于考试前一周内须上网自行打印《准考证》,《准考证》的内容有考试时间、考试课程、考试地点、考场号等信息,考生须凭《准考证》和有效身份证等证件进入考场。
七、我省高等教育自学考试实行课程管理模式,考生每次报名可报考所有开考专业中的任意一至四门课程,同时规定,考生首次报名后,只能有一个准考证号,在报名地区参加自学考试。因工作调动、学校毕业等原因,需要在本省跨市变动考试地点的考生,须在规定时间内登录“山西招生考试网”进入“山西自学考试信息服务平台”进行省内转考申请。具体的办理时间请及时关注官网信息,省内转考流程及注意事项详见第六章省内转考程序及规定。
八、在籍考生,因个人基本信息(姓名、身份证、性别、照片)错误,导致本次考试不能报名,须在报名期间由考生本人携带户口簿、有效身份证原件、复印件,特殊情况须提供属地派出所户籍证明材料到报名点自考部门提出修改错误信息的申请,具体情况请电话咨询所在报名点自考部门,填写《山西省高等教育自学考试考生基本信息修改申请表》,经省招生考试管理中心自考处审批同意后予以修改,修改后的考生基本信息不得再次修改。其他非关键信息,考生可在报名期间登录“山西自学考试信息服务平台”自行修改。
考生不得使用有错误信息的《准考证》参加自学考试,否则责任自负。
九、为维护自学考试的公平公正,根据教试中心函〔2015〕127号规定,从2016年起“在每场考试过程中,采集考生笔迹信息。笔迹信息采集内容包括:准考证号、课程代码、课程名称、考生笔迹确认部分(包含填写说明、不少于50字的抄写文字、考生签名及日期等)。”

工作时间:周一至周五(节假日除外)
四、山西省高等教育自学考试免考课程暂行管理办法
为了推进高等教育自学考试事业的转型发展,进一步规范我省高等教育自学考试的免考课程管理工作,根据国务院发布的《高等教育自学考试暂行条例》和全国高等教育自学考试指导委员会的有关规定,结合我省自学考试的实际情况,特修订本办法。
第一部分免考课程规定
第一条适用范围:凡参加我省高等教育自学考试的考生,符合本规定的均可免考相应课程。
第二条有关的基本概念
一、高等教育自学考试课程分为理论课(公共政治课、公共基础课、专业基础课、专业课)和实践性考核课程。
二、高等教育自学考试公共政治课
1、本科段公共政治课:
《中国近现代史纲要(03708)》《马克思主义基本原理概论(03709)》
2、专科段公共政治课:
《思想道德修养与法律基础(03706)》《毛泽东思想和中国特色社会主义理论体系概论(12656)》
三、高等教育自学考试公共基础课
1、数学类课程:
《高等数学(工本)(00023)》《概率论与数理统计(经管类)(04183)》《线性代数(经管类)(04184)》《高等数学(一)(00020)》《概率论与数理统计(二)(02197)》《复变函数和积分变换(02199)》
《高等数学(工专)(00022)》《线性代数(02198)》
2、外语类课程:
《第二外语(日语)(00840)》《第二外语(法语)(00841)》
《英语(二)(00015)》
《英语(一)(00012)》
3、计算机类课程:
《计算机应用基础(含实践)(00018、00019)》《管理系统中计算机应用(含实践)(00051、00052)》
4、物理类课程:
《物理(工)(含实践)(00420、00421)》;
5、汉语言类课程:
《大学语文(04729)》。
四、本办法规定的“名称和要求相同的课程”,是指名称一致、学分等于或高于自学考试课程学分(一学分相当于十八学时),并在专业培养目标中地位、作用及要求掌握的程度一致的理论课程;“已学过并取得合格成绩的课程”,是指原所学专业学过并取得合格成绩的考试课程,考查课、辅修课、非学历教育的培训、进修课及实践性环节考核课程不可申请免考。
第三条国家承认学历的各类国民教育序列专科及专科以上毕业生报考我省高等教育自学考试同层次或低层次专业,可免考已学过并取得合格成绩的公共政治课、公共基础课、名称和要求相同的其他课程。
第四条国家承认学历的各类国民教育序列高等院校的本、专科肄业生、结业生、退学生报考我省高等教育自学考试,可免考已学过并取得合格成绩且专业层次相同的公共政治课、公共基础课。
第五条国家承认学历的各类国民教育序列高等学校专科及专科以上毕业生,报考我省高等教育自学考试专科或本科专业,除按照上述规定免考课程外,还可免考与原所学专业相对应的公共基础课程。
1、数学类专业毕业生可免考《高等数学(工本)(00023)》《概率论与数理统计(经管类)(04183)》《线性代数(经管类)(04184)》
《高等数学(一)(00020)》《概率论与数理统计(二)(02197)》《复变函数与积分变换(02199)》
《高等数学(工专)(00022)》《线性代数(02198)》
2、物理类专业毕业生可免考《物理(工)(含实践)(00420、00421)》。
3、汉语言文学类、秘书类、新闻类专业毕业生可免考《大学语文(04729)》。
4、外国语言文学类专业毕业生可免考相应的公共外语课程。
5、计算机科学与技术类专业毕业生可免考《计算机应用基础(含实践)(00018、00019)》、《管理系统中计算机应用(含实践)(00051、00052)》。
第六条哲学、政治类专业专科及专科以上毕业生,报考我省高等教育自学考试专科或本科,可免考已学过并取得合格成绩的公共政治课。
第七条我省高等教育自学考试毕业生继续报考高等教育自学考试本、专科专业者,课程代码和课程名称相同的课程不需办理课程免考手续,可直接使用。
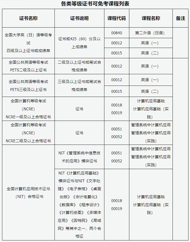
第八条凭各类等级证书办理免考的规定
获得国家承认的有关等级证书持有者报考高等教育自学考试可免考专业考试计划规定的课程,具体详见“各类等级证书可免考课程列表”。

第九条申请免考《英语(一)》和《英语(二)》课程的考生,可以通过加试若干未使用过的任意理论课程进行免考,课程累计学分分别不能低于7学分和14学分,无需办理免考手续。考生须查询专业开考计划,如专业课程设置对免考英语(一)和英语(二)课程有具体要求的须按其课程设置执行。申请免考英语(二)的考生是否授予学位须咨询主考院校。
第十条免考我省高等教育自学考试课程的考生,其成绩为“免考合格”。
第十一条免考获得的学分总数不能超过该专业总学分的50%,反之不允许申请毕业。
第二部分办理免考操作程序
一、免考申请对象:
取得本省一门及以上统考合格课程,且符合免考条件的考生。
二、免考材料:
(一)持学历证书免考的考生
申请自学考试专本科学历层次免考的考生须授权验证专本科学历。考生须提前下载并实名认证登录“学信网APP”,再登录“山西自学考试信息服务平台”,点击查询中心右下角“学信网学历验证”获取二维码。用“学信网APP”右上角“扫一扫”图标扫描页面的二维码,按流程完成本人学历验证授权。
完成授权后,进入“免考申请”项目,需上传本人毕业证书原件照片、原毕业(就读)学校出具的学习成绩证明原件照片(必须加盖学校教务处红章),或由考生所在单位的组织人事部门出具的签有“此件复印自×××同志毕业生档案”字样同时具有负责人签字并加盖印章的成绩证明原件照片(免考所使用的课程用“√”标出),成绩证明应注明课程名称、学分、学时数、考试成绩。成绩证明复印件不予认可。
(二)持各类等级证书免考的考生
请考生按照本人申请免考项目的提示,准确填选证书相关信息,并上传证书扫描件(照片)。
三、免考审核
我省自学考试免考审核采取省市县三级审核,均在”山西自学考试信息服务平台”上完成。
凡有伪造、涂改和提供假证明材料者,一经查出,立即取消考试资格和已取得的高等教育自学考试合格成绩,并记入考生诚信档案。对有营私舞弊的工作人员,按照《国家教育考试违规处理办法》给予相应的处理。
四、免考审核结果查询
考生可登录山西招生考试网(http://www.sxkszx.cn)点击菜单栏进入“考生登录”→“山西自学考试信息服务平台”,输入本人身份证号(准考证号)、密码、随机生成的验证码登录平台查询。免考结果在“查询中心”的“当次免考审核结果查询”处查看,免考成绩与统考成绩同时公布。
五、本办法自发布之日起实行,各市要提前做好宣传和培训工作,确定专人负责免考工作,热情为考生服务,确保此项工作顺利进行。
六、本办法由山西省招生考试管理中心负责解释。
第三部分
山西省招生考试管理中心
关于《山西省高等教育自学考试免考课程暂行管理办法》的补充说明
为进一步规范我省高等教育自学考试免考课程管理工作,根据《教育部办公厅关于印发〈高等教育自学考试开考专业清单(2021年)〉和〈高等教育自学考试专业基本规范(2021年)〉的通知》(教职成厅〔2021〕2号)、《全国高等教育自学考试指导委员会关于调整高等教育自学考试思想政治理论课课程设置的通知》(考委〔2024〕1号),对我省《山西省高等教育自学考试免考课程管理办法(暂行)》第一部分免考课程规定进行补充,具体如下。
一、基本概念修改内容
第二条第二点高等教育自学考试公共政治课修改如下:
本科段公共政治课:
15040习近平新时代中国特色社会主义思想概论(3)
15043中国近现代史纲要(3)
15044马克思主义基本原理(3)
专科段公共政治课:
15040习近平新时代中国特色社会主义思想概论(3)
15041毛泽东思想和中国特色社会主义理论体系概论(3)
15042思想道德与法治(3)
第二条第三点高等教育自学考试公共基础课新增课程如下:
数学类课程新增
10993工程数学(线性代数、概率论与数理统计)(6)
13125高等数学(经管类)(6)
外语类课程新增
13000英语(专升本)(7)
13124英语(专)(7)
二、新增公共政治课程习近平新时代中国特色社会主义思想概论(15040)可免考
根据《关于调整高等教育自学考试思想政治理论课课程设置的通知》(考委﹝2024﹞1号)文件要求,对已学习过习近平新时代中国特色社会主义思想概论全日制课程并通过考核的考生,不再要求参加“习近平新时代中国特色社会主义思想概论自考课程考试。
三、原第五条数学类、外语类增加免考课程补充如下:
数学类专业毕业生可免考增加《工程数学(线性代数、概率论与数理统计)(10993)》《高等数学(经管类)(13125)》。
外国语言文学类专业毕业生可免考相应的公共外语课程《英语(专升本)(13000)》《英语(专)(13124)》。
四、各类等级证书可免考课程列表增加外语类课程,具体如下:

五、省际转考程序及规定
根据《教育部办公厅关于印发<高等教育自学考试考务工作规定>和<高等教育自学考试考籍管理工作规定>的通知》(教职成厅[2020]3号)精神,按照规范、准确、安全、科学的自学考试考籍管理工作要求,我省自学考试转考线上申请、确认及审核均在“山西自学考试信息服务平台”进行,具体要求如下:
一、我省考生申请转出考籍档案到外省(市、区)
(一)转出流程
1.网上申请及确认
(1)凡我省在籍考生要求转往外省(市、区)继续参加高等教育自学考试的须办理省际转出手续。首先由考生登录山西招生考试网(http://www.sxkszx.cn),选择首页菜单栏右侧“考生登录”下的“山西自学考试信息服务平台”,输入准考证号(身份证号)、密码及随机生成的验证码登录平台。未获得登录密码的在籍考生需要先进行注册(参考课程报名注册方法)。注册成功后登录平台可进入“个人中心”,考生可通过快捷入口选择“转考申请”,点击“省际转出申请”办理。
(2)考生按照系统提示完成信息填报,核对本人信息并上传省际转出所需的审核材料。
(3)网上确认。提交省际转出材料后,须继续在“山西自学考试信息服务平台”完成省际转出网上确认环节。考生须按照系统提示下载并打印登记表PDF,核对相关信息,无误后在《高等教育自学考试转考(转出)登记表》“考生签字”一栏完成本人签字。点击“本人登记表照片上传”按钮,将已签字的《转考(转出)登记表》及本人手持此表进行拍照上传,务必保证内容完整、照片清晰,点击“确认并提交”完成线上确认。
(4)省际转出申请审批未通过的考生可在规定时间内再次进行网上申请,重新申请机会仅限一次;省际转出线上确认未通过的考生,可在规定时间内再次重新上传资料进行确认。
2.网上审核
(1)省际转出网上审核。各市工作人员应在转考办理时间内及时登录“山西自学考试信息服务平台”管理端,在“转考管理”-“省际转出信息管理”-“审批管理”项目下审核考生转出申请信息。工作人员务必先打开考生上传的相关电子资料认真审核,重点核对考生姓名、身份证号、性别、照片以及转考课程等信息,上传资料不符或图片不清晰,可点击“上传资料审核不通过”反馈考生。
(2)省际转出确认审核。各市工作人员须查看《高等教育自学考试转考(转出)登记表》及手持此表的电子照片,确保此表有考生签字,上传资料不符或图片不清晰可点击“登记表退回并重新确认”反馈考生。
(3)在规定时间内核对省际转出申请及网上确认的各项信息无误后点击“审核通过”,完成省际转考线上审核工作。
(4)省际转出申请全部审核后,各市工作人员在平台“转考管理”-“省际转出信息管理”-“申请审批表”项目下打印《高等教育自学考试省际转出审批表》一式两份交自考处备存。
3.转考数据处理
省招考中心由信息管理经办人员生成我省本次省际转出考生的电子档案,上传至全国“转考平台”,完成回执处理。
(二)转出要求
1.考生须在转入省(市、区)取得至少一门课程合格成绩并取得转入地考籍后,才能提出转考申请。
2.考生在因违反有关考试管理规定被停考或者延迟毕业期间,不得转出。
3.已经取得某专业全部课程合格成绩的考生,只能在我省办理毕业手续,不得转出。
4.免考取得的课程合格成绩不得转出。未通过理论课程考核的,其对应的实践环节考核成绩不得转出。毕业论文成绩不得转出。
5.考生办理转入手续未满一年的,不得转出。
(三)转出时限

二、外省(市、区)考生申请转入考籍档案到我省
(一)转入流程
1.网上确认
(1)省招考中心收到转出地省级考试部门通过全国“转考平台”递送给我省的转入考生电子档案后经审核后下发至各地市自考部门管理端,同时在山西招生考试网公布转入考生名单及网上确认时限。
(2)考生登录山西招生考试网查看自学考试相关转入信息,在规定时间内按照系统提示完成省际转入线上确认,具体流程与省际转出线上确认流程相似,可参照办理。
2.网上审核
(1)各市自考部门将已签字确认的考生信息通过“山西自学考试信息服务平台”点击“审核通过/审核不通过”提交至省端,将平台上生成的本市《省际转入审批表》连同考生签字的《高等教育自学考试转考(转入)登记表》上报省招考中心。《高等教育自学考试转考(转入)登记表》由省招考中心经办人签名、加盖公章留存,并在省考籍管理系统上进行转入确认。
(2)省招考中心信息管理经办人员在规定时间内将转入办理结果上传全国“转考平台”,核准后给转出省发送回执,转考完成。
(二)转入要求
1、转入的电子档案必须符合转出要求的第1条至第5条的规定。
2、转考考生应当在我省取得专科不少于5门、本科不少于4门的合格成绩,方可在我省申办毕业手续。
3、转考考生应当按我省公布的专业考试计划参加考试。转考考生原考试合格课程与现考试课程替换关系按照我省有关规定执行。
(三)转入时限

三、在规定日期内,因故未及时履行有关转考确认手续者,按本人主动放弃转考处理,同时,其转考信息予以废止。如欲再办理转考手续,须重新履行转考程序。
四、本办法由山西省招生考试管理中心负责解释。
注:在办理省际转考时,考生在2016年1月及以后取得的笔试课程合格成绩应附有与之对应的考生笔迹信息。在考生诚信考试档案中,笔迹信息可以作为考生诚信考试承诺的主要内容,同时可以作为违规替考的主要依据。
六、省内转考程序及注意事项
一、省内转考流程:
由考生本人在规定时间内(每年2月、8月)登录山西招生考试网(http://www.sxkszx.cn),选择首页菜单栏右侧“考生登录”下的“山西自学考试信息服务平台”,输入准考证号(身份证号)、密码及随机生成的验证码登录平台。未获得登录密码的在籍考生需要先进行注册(参考课程报名注册方法)。注册成功后登录平台可进入“个人中心”,考生可通过快捷入口选择“转考申请”,点击“省内转考申请”办理即可。
二、注意事项:
转考期间,考生只得提出一次申请。考生申请省内转考办理结果,可在理论课报名期间登录“山西自学考试信息服务平台”进行查询。省内转考一经办理成功,必须在转入地参加考试。
七、如何办理毕业手续
参加高等教育自学考试的考生,具备下列条件者,可申请办理毕业相关手续。
(一)学完本专业考试计划所规定的全部课程并取得合格成绩。
(二)完成该专业所规定的实习、实验、论文答辩(设计)或其它实践性环节的考核,并取得合格成绩。
(三)政治思想品德鉴定合格。在职人员由考生所在单位负责审核鉴定,非在职人员由乡(镇)政府或街道办事处审核鉴定,写出评语,加盖公章。
(四)申请本科毕业证书的考生,须取得专科(含)以上毕业证书,专科(含)以上毕业证须为具有学历教育资格的高等学校、高等教育自学考试机构颁发且可在“学信网”上查询到。申报的本科毕业信息(姓名、性别、身份证号等)须与专科毕业信息一致。如查询不到本人专科毕业信息,请尽快在网上自行申请办理或到毕业学校所在地省级认证机构办理专科学历认证,以避免影响本科学历的认证及使用。
山西省学历认证机构:山西省高校毕业生就业指导中心学历认证部。地址:太原市小店区坞城南路与龙城大街交叉口东北角山西政务服务中心内。(电话:0351-7731918)
(五)申办程序
1.申报毕业在每年的6月和12月上旬。考生登录山西招生考试网(http://www.sxkszx.cn),进入“山西自学考试信息平台”,在“考生登录”窗口输入身份证号或准考证号、密码及随机生成的验证码,通过“快捷入口”→“毕业申请”进行申报。
2.确认系统生成的个人信息(姓名、身份证号、性别、照片等)准确无误;
3.按要求如实录入或填写相关内容后提交毕业申请;
4.待系统审核通过后,须完成在线缴费(标准:40元/每生,晋价费字[1996]140号);
5.网上下载并打印两份《山西省高等教育自学考试毕业生登记表》(以下简称《毕业生登记表》),认真核对《毕业生登记表》有关信息,按要求如实填写或录入相关内容,要求本人亲笔填写;无误后,考生须本人亲笔签名;否则,后果自负。
6.经考生所在单位、非在职人员由乡(镇)政府或街道办事处鉴定该生思想品德合格并加盖单位公章;
7.在规定的时间内将《毕业生登记表》交各县(市、区)自考部门,毕业申请成功。上传旧计划课程合格证及其他材料的考生须将以上材料原件与《毕业生登记表》在规定时间内一并交回各县(市、区)自考部门。
8.如无法完成提交,考生可持准考证、身份证及相关资料到各县(市、区)自考部门完善毕业申请手续。
9.毕业审查每年举行两次,分别于每年的6月和12月进行。毕业时间分别为每年的6月30日和12月30日。
(六)考生若丢失毕业证书,只能申请补办毕业证明书。
丢失证书的毕业生可于每年的5月中下旬或11月中下旬,持“山西省高等教育自学考试毕业生查询结果”到所在县(市、区)自考部门申请办理毕业证明书。经县(市、区)自考部门审查符合条件者,可领取《毕业证明书审批表》,考生如实填写并加盖原单位公章后交县(市、区)自考部门。
毕业证明书在每次毕业审定期间集中办理,其余时间不予补办。
笔迹信息是高等教育自学考试考籍信息的重要组成部分,考生取得笔试课程合格成绩对应的笔迹信息须记入考生考籍档案。在对考生进行毕业审定时,考生笔迹信息的比对将作为毕业审核的重要环节。
(七)需要开具“山西省高等教育自学考试毕业生信息查询单”以及遗失自考档案(即毕业生审批登记表)的考生可联系山西省教育考试服务中心进行复印。
电话:0351-4862668。
地址:太原市集阜北街9号一楼查询大厅
网址:山西教育考试服务网(https://www.sxjyksfw.cn/)
八、毕业证书信息有误如何更正
我省高等教育自学考试部分毕业生由于报名时原始数据提供不准确等原因,导致在中国高等教育学生信息网(http://www.chsi.com.cn)上查不到毕业信息,影响了个人毕业证书的正常使用。根据教育部有关文件精神并结合我省实际,采取如下更正办法:
一、凡需要更正毕业证书信息者,均需向所在市自考部门申请并提供相关材料(毕业证、身份证、毕业审批登记表及公安机关出具的机打户籍证明四种原件)以及相关材料的两份复印件,并填写《山西省高等教育自学考试毕业证信息更正申请表》(在市级自考部门领取或官网下载)。
二、2001年6月(包括2001年6月)以后取得的毕业证书,由市自考部门办理毕业审查时上报我中心相关材料,待审查合格后报全国考办更正。
三、2003年6月(包括2003年6月)以后获得的毕业证书,由我中心信息技术处按照更正后的信息重新打印新证书;2002年12月(包括2002年12月)之前的毕业证书无法打印新证书,只能办理毕业证明书。
四、由省招生考试管理中心重新打印毕业证书及办理毕业证明书,每年两次(6月、12月),办理完毕后,由市自考部门领取并向申请人发放。申请人领取新证时必须交回原毕业证书。
九、自考成绩查询
1.当次考试成绩查询
(1)网上查询
考生登录山西招生考试网(http://www.sxkszx.cn),在首页的考生登录→自学考试考生网上服务平台→山西自学考试信息服务平台,输入本人准考证号或身份证号、密码及系统随机生成的验证码,然后点击“登录”按钮,进入“查询中心”点击“当次成绩查询”即可查询到个人本次考试的成绩情况,点击“打印”按钮可打印相应信息。查询时,建议使用IE10及以上版本,谷歌浏览器,360浏览器极速模式或其他支持极速模式的浏览器,系统不支持手机登录。
(2)现场查询
考生须携带本人准考证及身份证到所在市的县(市、区)自考部门查询。
2.历次合格成绩查询
未注册“山西自学考试信息服务平台”的考生,查询2001年以后历次合格成绩可采用网上查询。登录山西招生考试网(http://www.sxkszx.cn),在首页的考生登录→自学考试考生网上服务平台→未注册考生2001年历次合格课程查询,输入本人准考证号、身份证号、验证码登录查询。
已注册“山西自学考试信息服务平台”的考生,查询2001年以后的历次合格成绩可采用上述方式,也可登录平台查询。登录山西招生考试网(http://www.sxkszx.cn),在首页的考生登录→自学考试考生网上服务平台→山西自学考试信息服务平台,输入本人准考证号或身份证号、密码及系统随机生成的验证码,然后点击“登录”按钮,进入“查询中心”点击“合格成绩查询”,点击“打印”按钮可打印相应信息。
十、山西省高等教育自学考试
2026年实践课考核及毕业答辩时间安排
2026年我省自学考试实践性环节(实践课考核及论文答辩)统一在山西招生考试网进行报考,考生登录“山西自学考试信息服务平台”报名,考核时间按照各院校公布时间为准,请考生认真阅读,按时赴考。
实践性环节报名届时将提前发布报名公告,请各位考生及时关注山西招生考试网信息。
点击下载附件:山西省高等教育自学考试2026年实践课考核及毕业答辩时间安排
热门推荐:
自考有疑问、不知道如何选择主考院校及专业、不清楚自考当地政策,点击立即了解>>
推荐阅读:













