浙江省2025年下半年高等教育自学考试课程免考办理公告
2025-10-28 来源:教育在线
【导语】教育在线自学考试频道了解到浙江省教育考试院《浙江省2025年下半年高等教育自学考试课程免考办理公告》已公布,具体如下:
浙江省2025年下半年高等教育自学考试课程免考办理公告
2025年下半年浙江省高等教育自学考试课程免考办理即将开始,现将有关事项公告如下:
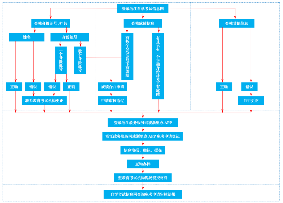
一、考生办理课程免考申请登记前,请先通过浙江自学考试信息网(https://zk.zjzs.net)核对个人信息(姓名、身份证号、准考证号等)和课程成绩信息。如信息有误,请于11月17日8:30-11月19日16:30期间自行更正或申请更正。
二、浙江政务服务网(https://www.zjzwfw.gov.cn)或浙里办APP办理免考申请登记的时间为11月21日00:00-11月30日24:00。现场提交材料的时间、地点由各设区市教育考试机构确定并在其网站公告。
请考生按时进行免考申请登记和提交材料,逾期不受理。
三、信息更正和课程免考申请登记办理相关流程及办理指南见附件1、2。
浙江省教育考试院
2025年10月28日
附件1
浙江省高等教育自学考试课程免考办理流程图

附件2
浙江省2025年下半年高等教育自学考试考生办理课程免考指南
——办理时间——
一、考生在浙江自学考试信息网自行更正或申请更正信息的时间为11月17日8:30-11月19日16:30。逾期不能办理。
二、考生在浙江政务服务网或浙里办APP办理课程免考申请登记的时间为11月21日00:00-11月30日24:00。逾期不能办理。
三、现场提交材料的时间请考生关注各设区市教育考试机构网站公告。
——特别提醒——
一、请考生勿将账号、密码等告诉他人或由他人进行课程免考申请操作,以免填报的信息被他人修改或信息填报错误;考生填写的信息务必真实、准确,确认提交前务必核对无误。
二、请考生关注浙江省教育考试院官网发布的《浙江省高等教育自学考试课程免考规定》,了解课程免考的条件及相应要求。
三、请考生务必在规定时间内完成信息更正和课程免考申请登记。
四、用于毕业申请的自学考试被顶替课程无需办理免考申请。
五、课程免考申请登记时,“原所学课程”与申请免考的自学考试课程“免考代码/课程”须对应,即在原毕业学校学的课程只能申请免考与之名称相同的自学考试课程。课程信息填选时切勿错位。请考生务必填写正确,否则可能会因申请免考的课程审核不通过而影响毕业申请。
六、课程免考申请登记时,考生申请免考代表其原所学专业性质的自学考试公共基础课,“原所学课程”填写原所学专业名,如:原所学专业为汉语言文学专业,可申请免考“大学语文”,“原所学课程”填写“汉语言文学专业”。
七、课程免考申请登记时,“原所学课程”未注明学时的,课程学时如下换算:英语语言类课程“学时=(自学考试课程学分×18)÷要求的学期数”;其他课程“学时=自学考试课程学分×18”。自学考试英语语言类课程免考须符合《浙江省高等教育自学考试课程免考规定》的学期数。
八、课程免考申请登记时,“原所学课程”的“成绩”如为等级制的,填写“成绩”时,“优、良、中、及格”分别填写为“90、75、65、60”。“成绩”如为“合格”的,填写“60”。
九、根据全国高等教育自学考试指导委员会《关于调整高等教育自学考试思想政治理论课课程设置的通知》(考委﹝2024﹞1号)的精神要求,已学习并通过考核的“习近平新时代中国特色社会主义思想概论”全日制课程可以申请免考自学考试课程“15040习近平新时代中国特色社会主义思想概论”。已免考的原思想政治课失效,我省自学考试各本、专科专业考试计划中思想政治理论课均已分类设置调整后的“15041毛泽东思想和中国特色社会主义理论体系概论”“15042思想道德与法治”“15043中国近现代史纲要”“15044马克思主义基本原理”课程,考生需重新办理免考。
——操作指南——
一、核对信息
考生使用身份证号或准考证号登录浙江自学考试信息网,在“注册信息”“成绩查询”栏目核对个人信息、课程成绩信息,对有误的信息自行更正或申请更正。登录时如显示身份证号或密码错误,无法登录:首次登录系统的,请与当地教育考试机构联系;原已登录过系统的,通过“忘记密码”功能自行重置密码。

二、更正信息
(一)个人注册信息
经查询核对课程成绩无误、仅身份证号或姓名有误的考生,联系当地教育考试机构更正身份证号或姓名;其他信息有误或缺失的考生,自行在浙江自学考试信息网更正。

更多详情请点击:《浙江省2025年下半年高等教育自学考试课程免考办理公告》
热门推荐:
自考有疑问、不知道如何选择主考院校及专业、不清楚自考当地政策,点击立即了解>>
推荐阅读:













