2026年西安邮电大学部分专业接受调剂申请,为保障西安邮电大学调剂工作顺利开展,现就有关事项通知如下:
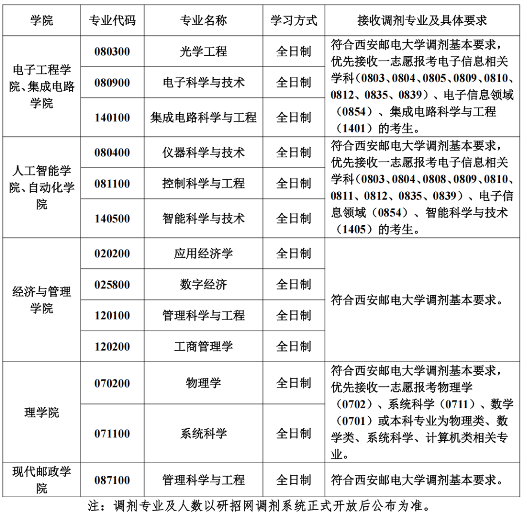
一、拟接受调剂专业

二、调剂基本要求
1.符合招生简章中规定的调入专业的报考条件。
2.初试成绩符合西安邮电大学调入专业一志愿考生进入复试的初试成绩基本要求。
3.调入专业与第一志愿报考专业相同相近,初试科目与调入专业初试科目相同相近,其中调入学硕专业的统考科目原则上应相同。
4.满足以下学术条件之一者优先:
(1)获得学科竞赛奖项:获中国国际大学生创新大赛、“挑战杯”全国大学生课外学术科技作品竞赛、全国大学生数学建模竞赛、全国大学生电子设计竞赛等省级以上奖励(排名前五);
(2)取得相关研究成果:公开发表与本学科相关的学术论文,或获得授权发明专利或实用新型专利;
(3)参与高水平科研项目:参与省级及以上纵向科研项目(省级自然科学基金、省级软科学项目、省社科研究项目等)。
满足以上第4条要求的考生请于4月8日20:00前提交相关佐证材料电子版(要求压缩包形式,文件名为报名号+考生姓名+调剂专业名称)至yzb@xupt.edu.cn。
三、调剂时间
我校第一批次调剂系统开通时间为4月8日8:00,关闭时间为4月8日20:00。请及时关注教育部“全国硕士生招生复试调剂服务系统”。
四、调剂程序
1.学校根据相关政策及要求确定学校调剂政策及原则,通过“全国硕士生招生复试调剂服务系统”发布调剂信息。
2.所有调剂考生(含报考“退役大学生士兵计划”与普通计划之间调剂的考生等)均须通过教育部“全国硕士生招生复试调剂服务系统”报名。
3.学校根据各学科调剂要求对调剂考生资格进行审核后,通过调剂服务系统发放复试通知,调剂考生须按照要求在规定时间内登陆调剂服务系统确认并按要求参加复试。
五、调剂复试组织
调剂复试由各招生学院具体负责组织实施。请考生及时关注各学院网站及通知,按要求参加复试。
六、注意事项
1.学校根据调剂名额,择优遴选考生进入复试。学校不以考生第一志愿报考单位、毕业院校、提交调剂志愿的时间先后顺序等非学业水平标准作为遴选依据。不以考生所在单位、行业、地域、学校层次类别等非学业水平标准限定调剂考生生源范围,不设置歧视性调剂条件。
2.考生申请调剂前,请充分了解我校调剂工作办法及相应学科专业调剂要求,以及相关专业不同学习方式(全日制和非全日制)招生、培养、奖助、就业、学费等相关政策。
3.符合复试要求的考生须按招生学院公布的复试时间参加复试。
4.调剂考生请及时关注研究生院网站和相应招生学院官网,调剂期间请以官方信息为准,切勿相信虚假信息。
5.如国家对研究生招生考试招生政策以及复试调剂工作有新的要求和规定,以国家政策为准。
七、联系方式
1.研招联系方式
联系人:李老师、王老师
联系电话:029-88166179
电子邮箱:yzb@xupt.edu.cn
通信地址:陕西省西安市长安区西安邮电大学研究生院
邮政编码:710121
2.各招生学院联系方式

① 凡本站注明“稿件来源:教育在线”的所有文字、图片和音视频稿件,版权均属本网所有,任何媒体、网站或个人未经本网协议授权不得转载、链接、转贴或以其他方式复制发表。已经本站协议授权的媒体、网站,在下载使用时必须注明“稿件来源:教育在线”,违者本站将依法追究责任。
② 本站注明稿件来源为其他媒体的文/图等稿件均为转载稿,本站转载出于非商业性的教育和科研之目的,并不意味着赞同其观点或证实其内容的真实性。如转载稿涉及版权等问题,请作者在两周内速来电或来函联系。




教育在线
