宝鸡文理学院化学与材料工程学院2026年硕士研究生招生调剂公告
学院简介: 化学与材料工程学院最早可追溯到1958年成立的宝鸡大学化工系,是学校创办最早、规模最大、办学条件最为优厚、师资力量最为雄厚的学院之一。学院现有化学、应用化学、材料化学、化学工程与工艺、制药工程、材料物理、金属材料等7个全日制本科专业,其中化学专业为陕西省“名牌专业”“一流专业”,制药工程专业为陕西省“特色专业”,材料化学专业为校级“一流专业”,化学学科为陕西省“重点学科”和“一流学科”。学院拥有化学一级硕士学位授权学科,材料与化工和学科教学(化学)专业硕士学位授权点,涉及化学、材料科学和工程学等多个交叉学科,化学、材料科学、工程学3个学科均进入ESI全球排名前1%,材料科学与工程学科荣登2023软科世界一流学科排名榜单,形成了从本科到硕士培养的完整人才体系。

学院现有在校本科生1555人,硕士研究生143人。现有现专任教师84人,其中教授15人、副教授26人,其他副高级3人,具有博士学位教师64人。教师中有陕西省“教学名师”、陕西省“三秦人才”、陕西省“千人计划”省级人才、陕西省“优秀师德先进个人”、陕西“青年五四奖章”获得者、陕西青年科技奖获得者、陕西省教育工会五一巾帼标兵、陕西省青年科技新星、宝鸡市有突出贡献拔尖人才20余人,同时聘请了国内20余名著名大学和研究机构的学者担任学院兼职教授。学院拥有全国巾帼文明岗、陕西省高校黄大年式教师团队(有机化学)、陕西省高等学校化学核心课程教学团队、基础教育教学研究团队、创新创业教育教学团队、新型功能材料研究与应用团队等。学院科研团队“秦岭药用植物及有机功能分子研究开发创新团队”入选“三秦学者”创新团队支持计划,“先进润滑与防护材料研发创新团队”“压电新能源创新团队”入选陕西高校青年创新团队,“绿色润滑材料研发与应用创新团队”“秦岭药用植物及有机功能分子研究与开发利用创新团队”“AIE(聚集诱导发光)材料研发与应用创新团队”入选陕西省科技创新团队。
学院设有陕西省植物化学重点实验室、钛基功能材料与器件陕西省高校工程研究中心、陕西省院士工作站、宝鸡市先进润滑与防护材料研究中心、宝鸡市先进功能材料重点实验室、宝鸡市新型聚集诱导发光材料工程技术研究中心、先进分子工程材料重点实验室等省、市、校级科研平台,与校企成立了“产学研推”合作联合实验室。先后购置了核磁共振波谱仪、光电子能谱仪、液相色谱质谱联用仪、场发射扫描电子显微镜、X-射线衍射仪、扫描探针显微镜、拉曼光谱仪和高分辨室温磷光原位性能测试系统等先进的大型仪器设备,仪器设备总值超过8000万元。学院始终坚持以教学、科研为中心,不断深化教育教学改革,大力开展科学研究,人才培养质量不断提高,科学研究水平不断增量,服务区域经济社会能力不断提升。
近5年来,学院承担完成了国家自然科学基金项目9项,陕西省攻关项目、省教育厅重点项目、省科技厅项目等150余项;获陕西省科学技术奖二等奖1项、三等奖1项,陕西省高等学校科学技术奖二等奖1项,陕西省青年科技奖2项,以及其他各类获奖30余项;获批国家发明专利60件。学院教师在Journal of the American Chemical Society,Nature Communications,Angewandte Chemie International Edition,ACS Nano,Advanced Functional Materials,Journal of Materials Chemistry A,Chemistry of Materials,Organic Letters,Inorganic Chemistry《化学教育》等国内外著名刊物发表论文600余篇,其中被SCI收录400余篇;完成科研项目300余项,到账经费5995万元。
化学与材料工程学院2026年硕士研究生招生专业接收调剂考生,现根据《宝鸡文理学院2026年硕士研究生招生调剂公告》,就调剂相关事项公告如下:
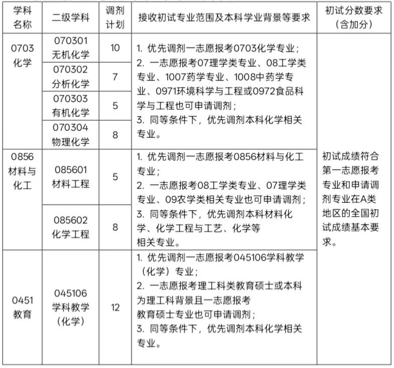
一、拟接收调剂学科(专业)及相关条件

二、调剂系统开通时间和调剂程序
1.第一批调剂开始时间为4月8日零点整,调剂系统开放时间为12个小时,考生登录调剂系统填报调剂志愿。
2.系统关闭后开始审核调剂信息,按照优先级并排序,按照复试比例筛选复试名单,入围宝鸡文理学院调剂复试名单者,学院通过调剂系统发布调剂复试通知。
3.同批次调剂复试后续如因考生放弃复试产生空缺名额,将优先在系统中从已有的调剂志愿中进行增补。
4.调剂志愿锁定时间为36小时。
5.学院将根据第一批次调剂录取情况,决定是否进行后续批次调剂,请考生随时关注学校和学院官网公告。
三、调剂复试方式
采取线上复试方式。
四、调剂复试时间安排
4月8日下午通过调剂系统发布复试通知并安排复试。
五、调剂考生需提交的审核材料
1.本人第二代居民身份证★、准考证★;
2.往届生须提交《教育部学历证书电子注册备案表》★及毕业证书★;
3.应届本科毕业生须提交《教育部学籍在线验证报告》★及学生证全页★;
4.政审表填写、盖章★;
5.大学学习成绩单(教务部门盖章)★;
6.专项计划、加分政策等相关证明材料★(如退役士兵计划提交退出现役证明和入伍批准书);
7.个人自述、毕业论文(设计)摘要或进展报告★;
8.发表论文及获奖证明等补充材料扫描件;
9.教育硕士复试时提交一份A4纸手写教学设计(要求手写,内容自选一个小节,限高中化学必修教材)★。
考生将以上所有材料均以扫描电子版形式提交,加★项目在复试前必须提供,其他材料可以视具体情况缓交,考生自己依照上述材料顺序制作目录,编辑合成一个PDF文件(以“专业名-姓名-考生号-资格审查材料”命名)通过邮箱852729492@qq.com提交。
六、咨询联系方式
考生可就调剂复试相关事项向学院进行咨询。
联系人:
张老师 18292713248
周老师 18791798157
咨询QQ群:974989000
七、其他
关于调剂复试的其他要求,以及本公告未尽事宜,以《宝鸡文理学院2026年硕士研究生招生调剂公告》为准,考生可登录宝鸡文理学院研究生院官网查询。
免责声明:
① 凡本站注明“稿件来源:教育在线”的所有文字、图片和音视频稿件,版权均属本网所有,任何媒体、网站或个人未经本网协议授权不得转载、链接、转贴或以其他方式复制发表。已经本站协议授权的媒体、网站,在下载使用时必须注明“稿件来源:教育在线”,违者本站将依法追究责任。
② 本站注明稿件来源为其他媒体的文/图等稿件均为转载稿,本站转载出于非商业性的教育和科研之目的,并不意味着赞同其观点或证实其内容的真实性。如转载稿涉及版权等问题,请作者在两周内速来电或来函联系。




教育在线
