午餐时拒吃青菜的执拗、建构区桥体倒塌的沮丧、项目调查遭拒的失落……这些看似平常的“小意外”,实则是幼儿成长的“悄悄话”,更是点亮“美好一天”的珍贵契机。
为让每一次偶发事件都成为滋养幼儿发展的教育养分,近日,杭州市德胜东村幼儿园以市级课题《六点解码:一日生活偶发事件的价值识别及转化策略研究》聚焦幼儿一日生活中的偶发事件,通过六个点——“捕捉点、呈现点、聚焦点、甄别点、目标点、关键点”,完成由偶发事件转化为教育契机,再由教育契机转化为各类教育活动的全过程。从而更好地推动“美好一天”教育理念扎实落地。研修紧扣教师专业发展核心需求,遵循“理论奠基—分层实践—策略共创”的科学路径,引导全体教师从“被动应对”走向“主动解码”,让教育智慧自然渗透于一日生活的每一个角落。

一、理论奠基:锚定“美好”共识
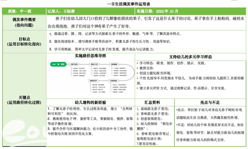
期初为了让老师们更直观地理解“六点解码”的核心框架,汪老师以《这是桂圆吗?》为案例,借助“六点解码”策略生动展示了“事件捕捉—事件识别—事件运作”三步核心转化路径。为教师们提供可落地,可操作的育人支架。

事件捕捉:重点在捕捉幼儿的偶发事件(发现一颗果子)。采用全景式扫描,定点式、追踪式等方法观察,用简洁的勾选记录自己当下采用的捕捉方式,用关键词记录发生的事件细节,用便捷的方式,将“看到的事件”利用勾选、关键词等方式,捕捉那些反映幼儿内心世界和潜在教育价值的关键瞬间。有效地将“现象”转化为具体的“契机”。

事件识别:此阶段的目标是全面理解“桂圆”事件的本质,根据事件的引发原因梳理相应的应对策略,运用一日生活偶发事件识别表进行案例研究、聚焦偶发事件中幼儿的真问题,提炼出核心问题后对事件,辨别本次偶发事件的类型,考虑是否需要进一步调查研究,评估此偶发事件对于幼儿认知、情感、社会技能等方面发展的潜在影响,判断其教育价值。梳理可能的发展路径和支持策略,从而为设计针对性强且有效的教育活动提供依据。

事件运作:此阶段是将经过分析后的事件转化为实际的教学活动。这意味着教师不仅要基于幼儿发现一个不明的果子事件设计出符合中班儿童年龄特点和发展水平的学习任务,还要确保这些活动能够真正回应孩子的兴趣点和挑战。通过转化,每个偶发事件都能成为一次宝贵的教育机会,促进儿童在认知、情感、社会技能等方面的成长。

事后,教师从“捕捉”幼儿一日生活中的偶发事件入手,将“六点解码”工具融入到实际工作中,将幼儿生活中的偶发事件转化为具体的“契机”,打破“偶发即麻烦”的认知误区,建立起统一的教育共识:研修不求唯一标准答案,只为共建一种“美好”教育思维——从看见“问题”到发现“契机”,让每一个突发瞬间都成为“美好一天”的生动注脚。
二、实践赋能:汇聚“美好”微光
随着“六点解码”理念的深度渗透,教师们立足自身定位,紧扣“六点解码”不同核心落点,结合特定教育场景展开靶向式实践探索,形成“组有侧重、研有实效”的良好格局。
(一)聚焦“捕捉点+呈现点”,夯实观察记录根基
老师们以一日生活中幼儿的情绪表达、生活技能习得等真实表现为核心载体,创新构建“即时简记+课后补录”双向记录机制,同步推行“每月观察打卡”常态化制度。教师们以专业敏锐度捕捉幼儿成长亮点与精彩瞬间,通过规范记录留存教育细节,让每一份教育美好都有迹可循,筑牢教育观察与反思的专业基础。

(二)锚定“聚焦点+甄别点”
游戏是幼儿学习的基本活动,我们以游戏场景偶发事件为研修载体,锚定游戏事件的“聚焦点+甄别点”,提炼“共情接纳、激发思考、问题聚焦、经验迁移、同伴互助、正向强化”六大互动策略,形成体系化指导框架。实践中,教师精准聚焦幼儿游戏需求、甄别问题核心,有效提升幼儿问题解决能力,助推幼儿从浅层游戏走向深度学习。

(三)紧扣“目标点+关键点”
以偶发事件为核心研修内容,紧扣“事件运作+关键点”话语体系与实践标准。通过集体研讨拆解目标、共创转化路径、案例复盘优化步骤,推动教师从“个体零散实践”走向“团队协同共进”,将项目中的突发问题、兴趣分歧等偶发事件,系统转化为推动项目深入、促进幼儿综合能力发展的关键教育事件。

三、核心研讨:绘制“美好”转化路径
在前期实践积累的基础上,研修进入核心的策略提炼与转化阶段。本次全体教师围绕大班幼儿“项目调查受挫”案例为载体——孩子们精心设计的采访问卷遭到其他班级部分小朋友拒绝,信息收集受阻导致项目推进陷入低迷事件,以“一日生活偶发事件捕捉表”“偶发事件识别表”“偶发事件运作表”为实操工具,展开深度实战研讨,各有侧重并形成转化方案:
第一组:聚焦“情绪接纳与需求识别”
教师们详细记录了幼儿遭拒后的失落表情、沉默回避等情绪表现,以及“没人愿意帮我们”等负面表达,同步捕捉部分幼儿想放弃、部分幼儿仍想尝试的差异化反应。 识别为“情绪波动+社交受挫类”偶发事件,核心需求是情绪被接纳、自信心被重建,深层需求是获得社交支持与尝试勇气。
按“共情安抚—拆解难题—同伴示范”路径推进,先共情“被拒绝确实不好受”,再拆解“遭拒是正常情况”,最后邀请有成功经验的幼儿分享沟通技巧,帮幼儿重拾信心。


第二组:侧重“问题分析与策略共创”
老师们详细记录问卷设计的合理性、幼儿沟通时的生硬表达、选择午休时段打扰他人等关键细节,梳理出导致遭拒的具体行为表现。判断为“项目推进受阻+问题解决类”事件,核心问题聚焦问卷实用性、沟通有效性、时机适宜性,需通过针对性策略优化突破困境。

为此围绕三大核心问题共创策略,优化问卷内容使其更简洁有趣,模拟沟通场景练习礼貌表达,选择课余空闲时段开展调查,形成可直接落地的实操方案。
第三组:聚焦“能力提升与经验迁移”
老师们记录聚焦调查幼儿遭拒后的应对行为,如直接离开、求助教师、项目推进中的合作状态,以及后续对类似社交场景的回避或尝试表现。明确事件核心价值在于提升社交沟通、抗挫力与项目优化能力,可迁移至各类社交与探究场景,助力幼儿综合素养发展。

以三大能力提升为目标,先组织小组讨论解决方案,再由教师模拟不同沟通场景进行演练,最后支持幼儿调整方案再次尝试,实现经验的深度迁移与能力进阶。
各组通过梳理清晰呈现研讨过程与成果,为后续同类事件转化提供了可参考的实操范式。

在系列研修中,教师们系统梳理总结出“捕捉事件—识别价值—科学转化”的完整运作流程,实现了从“被动灭火的消防员”到“主动赋能的解码者”与“支架搭建者”的专业跨越。
四、教育致远:让“美好”成为常态
从理论奠基到分层实践,从案例深研到策略共创,这场系列园本研修让“六点解码”理念真正扎根教师心中,为“美好一天”的构建铺设了清晰路径。如今,面对幼儿的“意外之举”,教师们多了一份从容与专业:以细致观察读懂深层需求,用科学策略搭建成长支架。那些曾被忽略的偶发微光,正渐渐照亮幼儿的成长道路;那些曾令人手足无措的“意外”,已成为滋养幼儿全面发展的肥沃土壤。
杭州市德胜东村幼儿园将继续深耕“六点解码”实践,不断完善策略清单与案例库,推动每一位教师成为读懂幼儿的“有心人”,让每一次不期而遇都成就一段美好的教育时光。
(责任编辑 余新花 赵洪河)
① 凡本站注明“稿件来源:教育在线”的所有文字、图片和音视频稿件,版权均属本网所有,任何媒体、网站或个人未经本网协议授权不得转载、链接、转贴或以其他方式复制发表。已经本站协议授权的媒体、网站,在下载使用时必须注明“稿件来源:教育在线”,违者本站将依法追究责任。
② 本站注明稿件来源为其他媒体的文/图等稿件均为转载稿,本站转载出于非商业性的教育和科研之目的,并不意味着赞同其观点或证实其内容的真实性。如转载稿涉及版权等问题,请作者在两周内速来电或来函联系。




教育在线
