2026年4月吉林省自学考试考试安排
2026-03-06 来源:教育在线
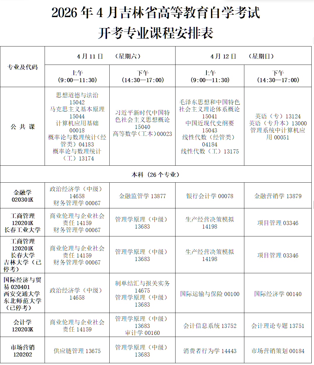
2026年4月吉林省自考考试时间:4月11日至12日,2026年4月吉林省自学考试考试安排如下:



来源:《关于公布2026年4月吉林省高等教育自学考试课程安排的通知》
热门推荐:
自考有疑问、不知道如何选择主考院校及专业、不清楚自考当地政策,点击立即了解>>
推荐阅读:
2026-03-06 来源:教育在线
2026年4月吉林省自考考试时间:4月11日至12日,2026年4月吉林省自学考试考试安排如下:



来源:《关于公布2026年4月吉林省高等教育自学考试课程安排的通知》
热门推荐:
自考有疑问、不知道如何选择主考院校及专业、不清楚自考当地政策,点击立即了解>>
推荐阅读:
(一)由于考试政策等各方面情况的不断调整与变化,本网站所提供的考试信息仅供参考,请以权威部门公布的正式信息为准。
(二)本网站在文章内容出处标注为其他平台的稿件均为转载稿,转载出于非商业性学习目的,归原作者所有。如您对内容、等问题存在异议请与本站联系,会及时进行处理解决。


