青海省教育考试网:2025年下半年自学考试温馨提示
2025-10-17 来源:教育在线
教育在线自学考试频道从青海省教育考试网了解到《2025年下半年自学考试温馨提示》已公布,具体如下:
2025年下半年自学考试温馨提示
各位考生:
2025年下半年自学考试将于10月25日-26日举行,为营造良好的考试环境,确保考试安全平稳顺利进行,现将有关事项提示如下:
一、按时打印准考证
《准考证及考场座次通知单》将于10月20日15:00至10月26日15:00开放打印。请考生登录青海省教育考试网(https://www.qhjyks.com/index.htm),点击首页“D数字招考服务大厅”中“自学考试”进入青海省自学考试考生服务平台(https://zxks.qhjyks.com:9527/login),点击“打印-考场座次通知单”自行打印并认真仔细阅读准考证上的考试时间、考点等内容。考生所持的准考证不能伪造、变造或擅自涂改,严禁在准考证正反面书写、打印除准考证本身含有内容以外的其他任何文字或标记,考试过程中也不能作为草稿纸使用,否则将按有关规定严肃处理。
二、做好参考准备
1.考生须凭《准考证及考场座次通知单》和有效居民身份证进入考点、考场。如身份证丢失,请考生提前办理临时身份证或公安部门出具的带有本人照片且加盖公安部门印章的证明替代(须在有效期内)。
2.考生只能携带规定的考试用品参加考试(如:黑色签字笔、2B铅笔、尺子、橡皮等),严禁将手机等各类通讯工具、手表(含智能手表及运动手环)、智能眼镜、耳机等无线接收或者发送设备,电子存储记忆录放设备等带入考点(考点规定的封闭管理区域)。
3.请尽量不要携带钥匙、磁卡、打火机等含有金属的物品,不要穿戴带有金属装饰物的衣服、鞋帽、发卡和饰品等,避免反复安检,影响正常入场考试。因身体特殊情况(如安装有心脏起搏器、金属牙具、使用助听器、孕妇等)、坐轮椅等无法进行安检的考生,请事先开具并携带由医疗机构出具的证明,届时由考点安排专门人员进行安检。
三、遵守考点规则
考生应自觉服从监考员等考试工作人员管理,不得以任何理由妨碍监考员等考试工作人员履行职责,不得扰乱考场及其他考试工作地点的秩序。建议考前50分钟到达考点,自觉主动接受考点工作人员的入场安检及身份核验等工作。开考15分钟后,迟到考生禁止进入考点。考生交卷时间不得早于每门课程考试结束前30分钟,提前交卷考生须在考点规定地点等待至考试结束方可离开考点。
四、规范填涂作答
1.开始答题前,请认真核对本人考试信息、条形码内容,阅读作答说明。答题卡选择题部分须使用2B铅笔正确填涂,非选择题部分须使用黑色字迹签字笔在答题区域内按题号顺序作答,并注明大题号和小题号。答题卡禁止折叠。
2.考生必须抄写答题卡上“考生笔迹确认卡部分”内容并签名确认。
3.不得在答题卡上做任何标记,写在草稿纸或答题卡规定区域以外的答案一律无效。
4.除使用少数民族文字命题的课程可用相应少数民族规范语言文字答题外,其他各课程(英语除外)一律用国家通用语言文字答题。未按规定语言文字答题的答卷无效。
五、务必诚信应考
1.考生应按报考课程诚信应考,不无故缺考。
2.考试期间,考场全程监控录像。请严格遵守考试有关规则,诚信考试。所有考场均实行全覆盖、全时段网上监控和录像,监控视频和后期的录像回放都将作为认定考试违规的依据。试题、答题卡、草稿纸等均属于涉考材料,不允许以任何形式拍照传出或带离考场。特别提醒:考试过程中考生如携带手机等具有发送或者接收信息功能的设备,无论使用与否,均将认定为考试作弊。
3.如有考试违纪作弊事实,将根据《中华人民共和国刑法修正案(九)》《最高人民法院、最高人民检察院关于办理组织考试作弊等刑事案件适用法律若干问题的解释》《国家教育考试违规处理办法》等法律法规予以严肃处理,记入国家教育考试诚信档案、青海省信用信息处理平台和本人《毕业生登记表》;涉嫌违法犯罪的,移送公安机关处理。
六、关注网站信息
青海省教育考试网(https://zxks.qhjyks.com:9527/login)是发布我省自学考试报名、考试、成绩及毕业相关信息的唯一官方网站,请各位考生在官方网站了解相关政策,不要轻信其他渠道发布的自学考试有关信息,谨防上当受骗。
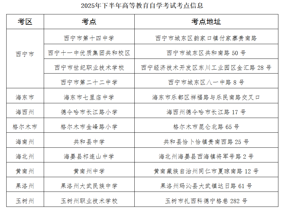
附件:2025年下半年高等教育自学考试考点信息
青海省教育招生考试院
2025年10月17日

热门推荐:
自考有疑问、不知道如何选择主考院校及专业、不清楚自考当地政策,点击立即了解>>
推荐阅读:













