2026年上半年河北省高等教育自学考试理论课程报考公告
2026-01-06 来源:教育在线
【导语】教育在线自考频道了解到《2026年上半年河北省高等教育自学考试理论课程报考公告》已公布,具体如下:
2026年上半年河北省高等教育自学考试理论课程报考公告
2026年上半年河北省高等教育自学考试理论课程报考相关事项公告如下:
一、时间安排
1.网上报考、网上支付时间:2026年2月26日-3月7日,每天8:00-22:00。
2.考试时间:2026年4月11日-12日;具体考试课程安排可登录河北省教育考试院高等教育自学考试网上信息系统(https://zk.hebeea.edu.cn,以下简称“自考信息系统”),查阅《2026年上半年河北省高等教育自学考试报考简章》。
二、报考流程
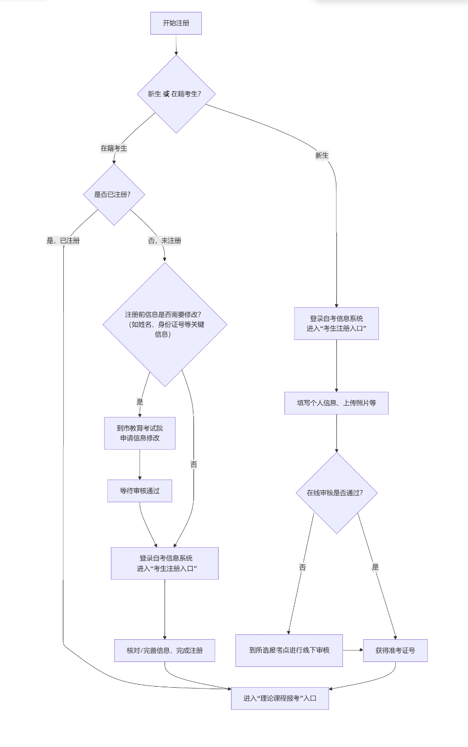
(一)信息注册
1.首次报考的考生,须持有效居民身份证登录自考信息系统“考生注册入口”进行信息注册;注册信息审验通过后方可登录“理论课程报考”入口报考、缴费。仅完成信息注册未完成报考、缴费的,本次注册信息无效,下次报考时须重新注册。
2.未完成注册的在籍考生,须先登录自考信息系统“考生注册入口”进行信息注册,审验通过后方可报考、缴费。已完成注册的在籍考生,可直接登录自考信息系统“理论课程报考”入口进行报考、缴费。
3.在线注册审验未通过的考生,须在报考期间工作日(每天9:00-11:30,14:00-17:00)持有效居民身份证原件到所选报考点进行现场审核,通过后方可进行注册及后续报考、缴费。
4.考生因信息有误无法完成注册或注册完成后需修改信息的,须在2月26日-3月5日工作日(每天9:00-11:30,14:00-17:00)到市教育考试院先进行信息修改。信息修改通过后方可办理注册、报考和缴费等业务。
5.考生注册时,选定的报考点将作为本次报名的报考点,不可更改,请考生慎重选择注册报考点;再次报考时,可重新自主选择。
6.考生注册、报考时须准确填写本人的手机号码和电子邮箱等信息,确保当次报考至考试结束后5个工作日内有效,以便能够及时接收考试相关信息。
7.考生须妥善保管个人登录密码。因密码保管或使用不当造成的后果,由考生自行承担。
(二)报考和缴费
1.报考前,考生须认真阅读《考生须知》《考生违规行为的认定与处理》,并签订《河北省高等教育自学考试诚信承诺书》。
2.考生须按照当次《报考简章》公布的课程报考,每次考试仅限选择一个考区(设区市),最多报考两个专业,且每半天限报一门课程。自学考试按课程编排考场,考生报考多门课程可能会被安排在同一考区内的不同考点参加考试。
3.考生可同时报考专科和本科层次课程。报考本科专业的,须在毕业前取得具备学历教育资格的高等学校或高等教育自学考试机构颁发的专科(或以上)学历证书,且该学历信息须在学信网注册可查,否则不能取得本科学历证书。
4.考生如报考受限课程,须先通过自考信息系统选择受限课程,再到报考点接受资格审查,审查通过后由报考点代收报考费并完成支付。
5.考生应慎重选择报考课程,支付前可随时修改,确认无误后再进行支付。仅选择课程,未成功支付则报考无效。可通过“报考信息查询”查看已选报课程及支付状态。支付成功后报考课程即被锁定、不可更改,且报考费用不予退还,请在支付前务必仔细核对所选课程信息。
三、其他事项
1.“报考信息查询”结果并非参加考试的凭证,其所显示的报考点也并非本次考试的实际考点。
2.请考生务必在考前一周内,登录自考信息系统,通过“首页—查询中心—理论课考试通知单”栏目下载并打印《河北省高等教育自学考试理论课考试通知单》。该通知单虽不作为入场考试的必要凭证,但其中包含准考证号、考试时间、地点及科目等关键信息,考生应提前熟记,以免延误考试。建议考试当天携带该通知单,以便随时核对自己的考场与座位信息,避免走错考点、考场或坐错位置。
3.公安管理学专业只限定公安系统在职人员报考。该专业为河北省公安厅委托开考专业,新生报考前须通过省公安厅资格审核。
4.自学考试专业和课程的调整、停考等事宜,将通过河北省教育考试院官网、官微发布,请考生及时关注,并查阅相关通知、公告。
5.药学(本科)、护理学(本科)、北京交通大学主考的工程管理(本科)等3个专业已公布停考,从2024年开始不再接受新生(含其他专业在籍考生)报考,自2028年起停止颁发毕业证书。请有关考生合理安排考试,以免影响毕业。相关文件详见《河北省高等教育自学考试委员会关于停考药学(本科)等3个专业的通知》。
6.城乡规划(本科)、旅游管理(本科)、交通运营管理(专科)、河北农业大学主考的土木工程(本科)、石家庄铁道大学主考的土木工程(本科)等5个专业已公布停考,从2025年下半年开始不再接受新生(含其他专业在籍考生)报考,自2029年起停止颁发毕业证书。请有关考生合理安排考试,以免影响毕业。相关文件详见《关于停考土木工程(本科)等专业的公告》。
7.从2026年自学考试报名开始,电子商务(本科)专业的主考学校由河北经贸大学调整为河北科技大学,产品设计(本科)专业的主考学校由河北师范大学调整为河北科技大学。相关文件详见《关于自学考试电子商务(本科)和产品设计(本科)专业调整主考学校的公告》。
8.从2027年自学考试报名开始,环境设计(本科)专业的主考学校由河北师范大学调整为北京交通大学。相关文件详见《关于调整自学考试环境设计专业主考学校和动物医学等专业课程设置的公告》。
9.从2026年开始,我省将执行新的专业考试计划,为帮助考生全面学习、系统了解各专业调整的有关内容,准确把握各专业调整后对于课程设置、考试安排、课程顶替、毕业办理等方面的新变化,我省发布了《关于河北省高等教育自学考试2026年起执行新专业考试计划的相关问题解读》,请考生认真查阅。



热门推荐:
自考有疑问、不知道如何选择主考院校及专业、不清楚自考当地政策,点击立即了解>>
推荐阅读:

· 











